电脑桌面
添加内谋知识网--内谋文库,文书,范文下载到电脑桌面
安装后可以在桌面快捷访问

2024届内蒙古自治区鄂尔多斯市准格尔旗中考物理考前最后一卷含解析.doc

2024届内蒙古自治区鄂尔多斯市准格尔旗中考物理考前最后一卷含解析.doc_第1页
1/17
2024届内蒙古自治区鄂尔多斯市准格尔旗中考物理考前最后一卷含解析.doc_第2页
2/17
2024届内蒙古自治区鄂尔多斯市准格尔旗中考物理考前最后一卷含解析.doc_第3页
3/17
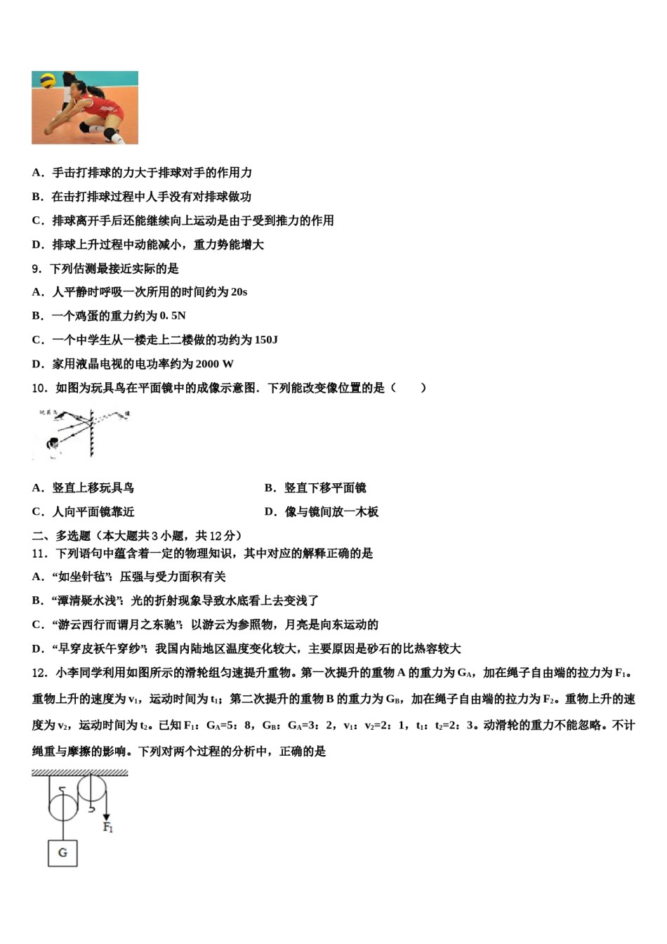
2024届内蒙古自治区鄂尔多斯市准格尔旗中考物理考前最后一卷考生须知:1.全卷分选择题和非选择题两部分,全部在答题纸上作答。选择题必须用2B铅笔填涂;非选择题的答案必须用黑色字迹的钢笔或答字笔写在“答题纸”相应位置上。2.请用黑色字迹的钢笔或答字笔在“答题纸”上先填写姓名和准考证号。3.保持卡面清洁,不要折叠,不要弄破、弄皱,在草稿纸、试题卷上答题无效。一、单选题(本大题共10小题,共30分)1.诗词是中华文化的瑰宝之一,许多优美的诗词是对生活和自然现象的生动描述,也与物理知识紧密联系,下列诗词与对应的物理知识有误的一项的是A.“两岸青山相对出,孤帆一片日边来”--“孤帆”运动,是以江岸为参照物的B.“水皆缥碧,千丈见底,游鱼细石,直视无碍”--看到水中游鱼细石是光的反射形成的虚像C.“人面桃花相映红”--桃花呈红色是因为它能反射红光D.“床前明月光,疑是地上霜”--霜实际是固态,是由水蒸气凝华形成2.如图所示电源电压恒定,R为定值电阻,闭合开关S和S1,三表均有示数且灯泡正常发光,再断开S1,下列判断正确的是A.电流表A1示数变大B.电流表A示数变大C.电压表V示数和电流表A1示数的比值不变D.电压表V示数和电流表A示数的比值不变3.“轻声关门”是一种文明行为,这里的“轻声”指的是声音的A.响度B.音色C.音调D.频率4.如图所示是一个传送带,A、B轮转动带动物体C向右上方匀速运动,物体C没有在皮带上发生滑动,皮带与轮之间不打滑,物体C的重力势能不断增加,这是因为A.摩擦力做功的缘故B.支持力做功的缘故C.重力做功的缘故()D.动能转化为势能的缘故5.如图所示,小东用力推放在水平地面上的木箱,木箱静止不动,下列说法正确的是:A.木箱对地面的压力与地面对木箱的支持力是一对平衡力B.木箱没有动,是因为推力小于摩擦力C.小东推木箱的过程中,木箱的运动状态没有改变D.小东推木箱的过程中,木箱的惯性变大6.图所示的四个实例中,属于增大压强的是A.书包的背带较宽B.大型运输车装有很多车轮C.图钉尖很尖锐D.滑雪板的面积较大7.夏天我们在吃冰棍儿时,会发现从冰棍儿上冒出“白汽”,而在冬天我们哈气时,一样也可以看到这种白汽,关于这两种白汽的形成过程的分析中正确的是A.都是液化现象B.都是汽化现象C.夏天的“白汽”是液化现象,冬天的“白汽”是汽化现象D.夏天的“白汽”是汽化现象,冬天的“白汽”是液化现象8.如图是女排比赛时的场景.下列分析正确的是:A.手击打排球的力大于排球对手的作用力B.在击打排球过程中人手没有对排球做功C.排球离开手后还能继续向上运动是由于受到推力的作用D.排球上升过程中动能减小,重力势能增大9.下列估测最接近实际的是A.人平静时呼吸一次所用的时间约为20sB.一个鸡蛋的重力约为0.5NC.一个中学生从一楼走上二楼做的功约为150JD.家用液晶电视的电功率约为2000W10.如图为玩具鸟在平面镜中的成像示意图.下列能改变像位置的是()A.竖直上移玩具鸟B.竖直下移平面镜C.人向平面镜靠近D.像与镜间放一木板二、多选题(本大题共3小题,共12分)11.下列语句中蕴含着一定的物理知识,其中对应的解释正确的是A.“如坐针毡”:压强与受力面积有关B.“潭清疑水浅”:光的折射现象导致水底看上去变浅了C.“游云西行而谓月之东驰”:以游云为参照物,月亮是向东运动的D.“早穿皮袄午穿纱”:我国内陆地区温度变化较大,主要原因是砂石的比热容较大12.小李同学利用如图所示的滑轮组匀速提升重物。第一次提升的重物A的重力为GA,加在绳子自由端的拉力为F1。重物上升的速度为v1,运动时间为t1;第二次提升的重物B的重力为GB,加在绳子自由端的拉力为F2。重物上升的速度为v2,运动时间为t2。已知F1:GA=5:8,GB:GA=3:2,v1:v2=2:1,t1:t2=2:3。动滑轮的重力不能忽略。不计绳重与摩擦的影响。下列对两个过程的分析中,正确的是A.拉力之比为F1:F2=7:8B.拉力的功率之比为P1:P2=10:7C.机械效率之比η1:η2=14:15D.额外功之比W1:W2=2:313.如图所示,甲、乙两个完全相同的溢水杯放在水平桌面上,杯中分别装满密度为、的液体.将两个完全相同的小...

1、当您付费下载文档后,您只拥有了使用权限,并不意味着购买了版权,文档只能用于自身使用,不得用于其他商业用途(如 [转卖]进行直接盈利或[编辑后售卖]进行间接盈利)。
2、本站所有内容均由合作方或网友上传,本站不对文档的完整性、权威性及其观点立场正确性做任何保证或承诺!文档内容仅供研究参考,付费前请自行鉴别。
3、如文档内容存在违规,或者侵犯商业秘密、侵犯著作权等,请点击“违规举报”。

碎片内容

2024届内蒙古自治区鄂尔多斯市准格尔旗中考物理考前最后一卷含解析.doc

确认删除?