电脑桌面
添加内谋知识网--内谋文库,文书,范文下载到电脑桌面
安装后可以在桌面快捷访问

2024届北京市密云县市级名校中考物理押题试卷含解析.doc

2024届北京市密云县市级名校中考物理押题试卷含解析.doc_第1页
1/16
2024届北京市密云县市级名校中考物理押题试卷含解析.doc_第2页
2/16
2024届北京市密云县市级名校中考物理押题试卷含解析.doc_第3页
3/16
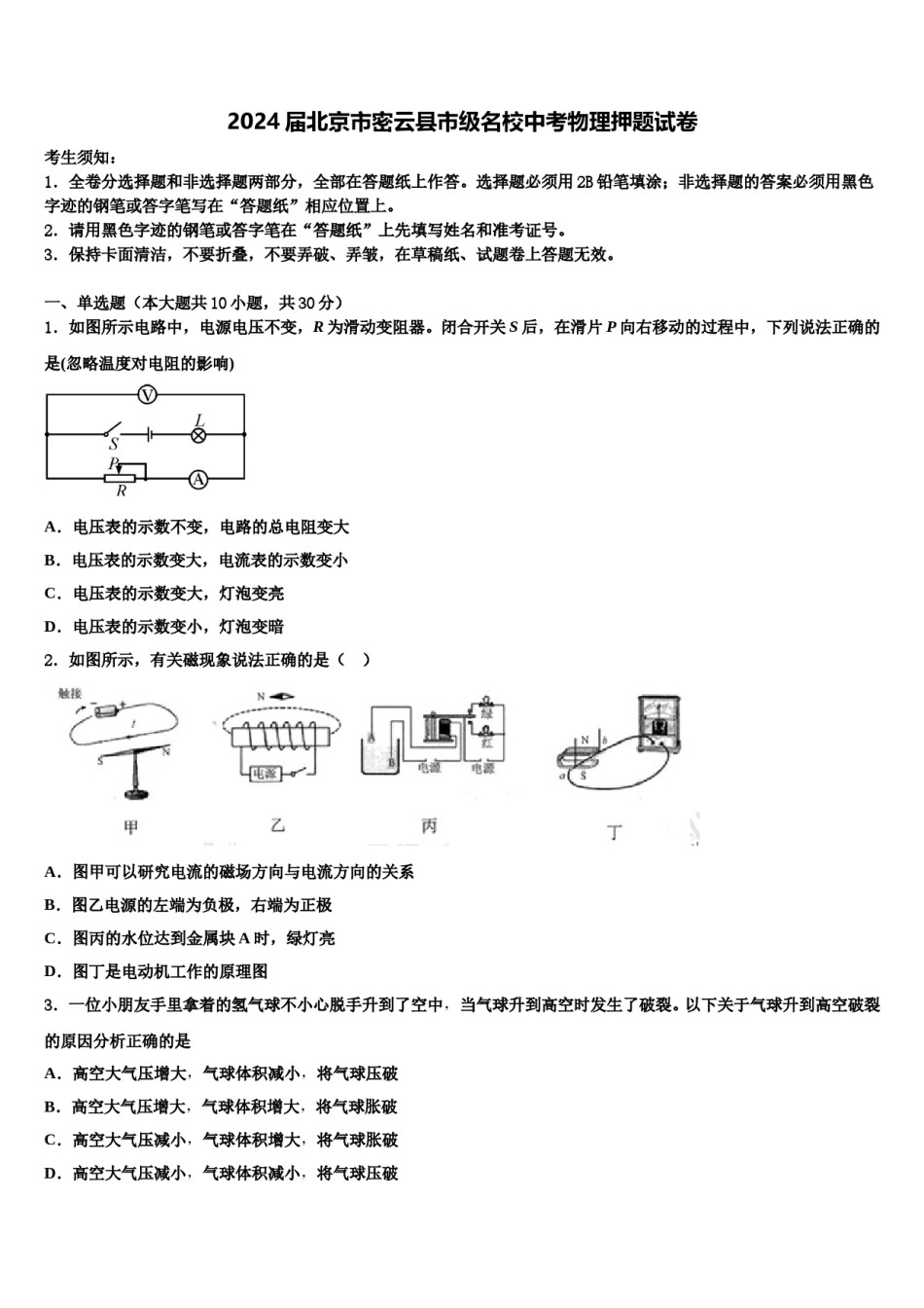
2024届北京市密云县市级名校中考物理押题试卷考生须知:1.全卷分选择题和非选择题两部分,全部在答题纸上作答。选择题必须用2B铅笔填涂;非选择题的答案必须用黑色字迹的钢笔或答字笔写在“答题纸”相应位置上。2.请用黑色字迹的钢笔或答字笔在“答题纸”上先填写姓名和准考证号。3.保持卡面清洁,不要折叠,不要弄破、弄皱,在草稿纸、试题卷上答题无效。一、单选题(本大题共10小题,共30分)1.如图所示电路中,电源电压不变,R为滑动变阻器。闭合开关S后,在滑片P向右移动的过程中,下列说法正确的是(忽略温度对电阻的影响)A.电压表的示数不变,电路的总电阻变大B.电压表的示数变大,电流表的示数变小C.电压表的示数变大,灯泡变亮D.电压表的示数变小,灯泡变暗2.如图所示,有关磁现象说法正确的是()A.图甲可以研究电流的磁场方向与电流方向的关系B.图乙电源的左端为负极,右端为正极C.图丙的水位达到金属块A时,绿灯亮D.图丁是电动机工作的原理图3.一位小朋友手里拿着的氢气球不小心脱手升到了空中,当气球升到高空时发生了破裂。以下关于气球升到高空破裂的原因分析正确的是A.高空大气压增大,气球体积减小,将气球压破B.高空大气压增大,气球体积增大,将气球胀破C.高空大气压减小,气球体积增大,将气球胀破D.高空大气压减小,气球体积减小,将气球压破4.生物体内水的比例很高,有助于调节生物体自身的温度,以免温度变化太快对生物体造成损害。这主要是因为水的A.密度较小B.凝固点较低C.沸点较高D.比热容较大5.中华诗词蕴含着丰富的物理知识,以下诗词中有关物态变化的分析正确的是A.“露似真珠月似弓”,露的形成是液化现象,需要放热B.“斜月沉沉藏海雾”,雾的形成是汽化现象,需要放热C.“霜叶红于二月花”,霜的形成是凝华现象,需要吸热D.“已是悬崖百丈冰”,冰的形成是凝固现象,需要吸热6.关于声现象,下列说法中正确的是A.“闻其声而知其人”主要是根据声音的响度来判断的B.“不敢高声语,恐惊天上人”中的“高”指声音的音调高C.中考期间学校周围路段禁鸣喇叭,这是在声音传播的过程中减弱噪声D.用超声波能粉碎人体内的“小石头”,说明声波具有能量7.下列现象中,仅由于光的反射而形成的是()A.水中倒影B.雨后彩虹C.插在水中的铅笔“折断”了D.手影8.在“探究液体压强”的实验中,小丽将压强计的探头放在水中,情景如图所示.关于此实验下列说法中错误的是A.若增大橡皮膜到容器底部的距离,可以使U形管左右两侧液面的高度差增大B.将压强计的探头在原位置转动,改变橡皮膜的朝向,U形管左右两侧液面的高度差不变C.U形管左右两侧液面的高度差能反映探头上橡皮膜所受液体压强的大小D.将压强计的探头放入浓盐水中,不改变探头所处深度,可以使U形管左右两侧液面的高度差增大9.下列关于声音的说法中正确的是A.二胡发出的优美旋律,是由弦的振动产生的B.鼓手击鼓用的力越大,鼓声的音调越高C.利用超声波可以清洗眼镜,说明声波可以传递信息D.有些城市都禁止燃放爆竹,这是从噪声的传播环节防治噪声的10.踢足球是广大青少年喜爱的运动,下列与踢球有关的说法正确的是()A.踢球时,脚对球施加了力,球对脚没有力的作用B.只要脚对球施加的力大小相同,其作用效果一定相同C.踢出去的球在空中运动的过程中,没有受到任何力的作用D.守门员使球停下来的过程中,力改变了球的运动状态二、多选题(本大题共3小题,共12分)11.目前国际上酒的度数表示法有三种,其中一种称为标准酒度,是指在温度为20℃的条件下,每100ml酒液中所含酒精量的亳升数.中国也使用这种表示法,它是法国著名化学家盖•吕萨克制定的,又称盖•吕萨克酒度,蒸馏出来的酒液需要进行勾兑,勾兑一方面为了保障酒的品质,另一方面可以调整酒的度数.若现有30度和60度的酒液若干,酒液中的微量元素忽略不计.(已知ρ酒精=0.8×l03kg/m3,ρ水=103kg/m3,不考虑酒液混合后体积减少)则下列判断正确的是A.60度酒液的密度为0.88×103kg/m3B.30度酒液的密度为0.84×103kg/m3C.若想获得42度、1000毫升的酒液,则需30度的酒600ml,60度的酒400ml...

1、当您付费下载文档后,您只拥有了使用权限,并不意味着购买了版权,文档只能用于自身使用,不得用于其他商业用途(如 [转卖]进行直接盈利或[编辑后售卖]进行间接盈利)。
2、本站所有内容均由合作方或网友上传,本站不对文档的完整性、权威性及其观点立场正确性做任何保证或承诺!文档内容仅供研究参考,付费前请自行鉴别。
3、如文档内容存在违规,或者侵犯商业秘密、侵犯著作权等,请点击“违规举报”。

碎片内容

2024届北京市密云县市级名校中考物理押题试卷含解析.doc

确认删除?