电脑桌面
添加内谋知识网--内谋文库,文书,范文下载到电脑桌面
安装后可以在桌面快捷访问

2024届北京市西城区第十五中学中考三模物理试题含解析.doc

2024届北京市西城区第十五中学中考三模物理试题含解析.doc_第1页
1/19
2024届北京市西城区第十五中学中考三模物理试题含解析.doc_第2页
2/19
2024届北京市西城区第十五中学中考三模物理试题含解析.doc_第3页
3/19
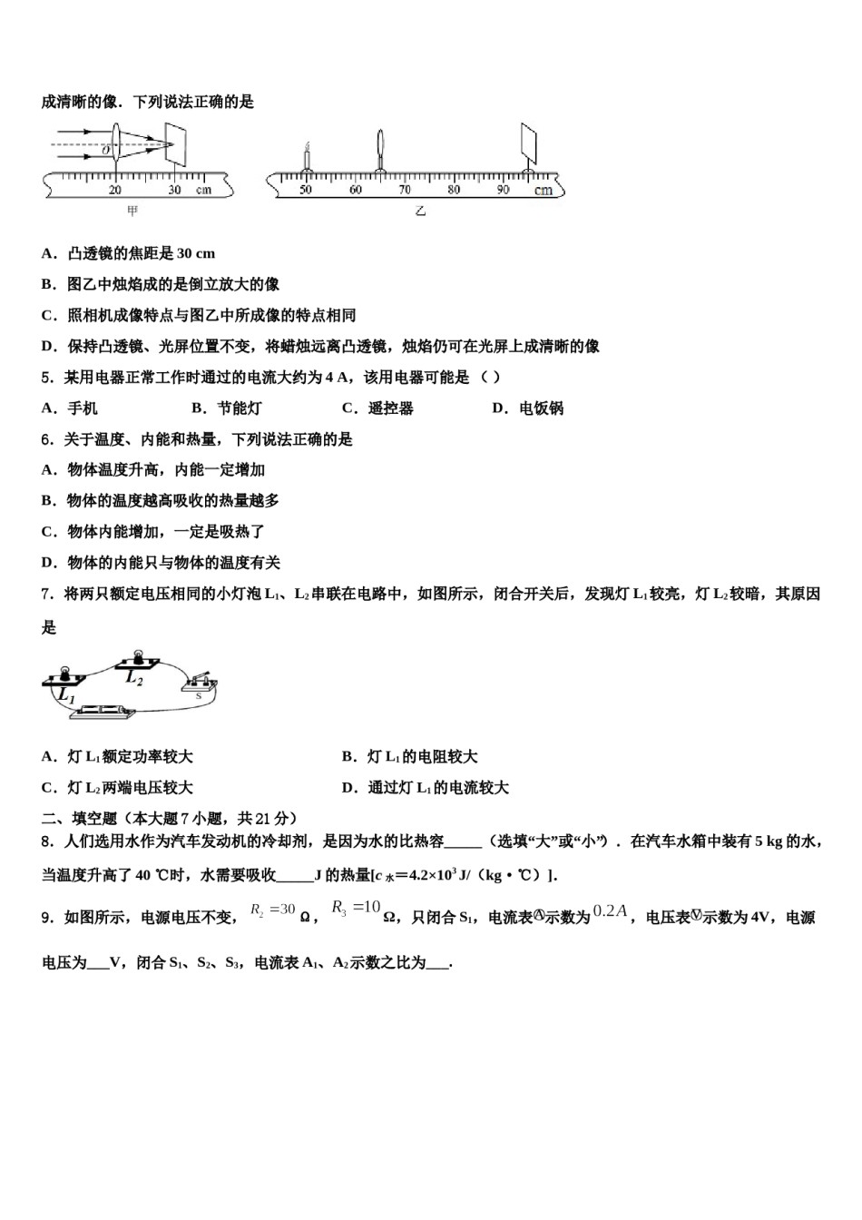
2024届北京市西城区第十五中学中考三模物理试题注意事项铅笔作答;第二部分必须用黑1.考生要认真填写考场号和座位序号。2.试题所有答案必须填涂或书写在答题卡上,在试卷上作答无效。第一部分必须用2B色字迹的签字笔作答。3.考试结束后,考生须将试卷和答题卡放在桌面上,待监考员收回。一、单项选择题(本大题7小题,每题3分,共21分)1.如图是某种物质的温度随时间变化的关系图象,该图象描述的过程可能是A.冰的熔化B.蜡的熔化C.海波的凝固D.玻璃的凝固2.严寒冬季,我国北方哨兵脚上穿有电热靴.一只靴内加热电路如图所示,电源电压恒定,S2为三档旋钮开关(金属片M可分别拨至a、b、c处),电阻丝R1、R2规格相同且阻值不变,b为电阻丝R1的中点.这只电热靴的低温档为6W,则其中温档和高温档分别为()A.8W,12WB.8W,24WC.12W,18WD.12W,24W3.如图所示为一台电压力锅,它结合了高压锅和电饭锅的优点,省时省电、安全性高.当电压力锅内部气压过大或温度过高时,发热器都会停止工作.下图中S1为过压保护开关,S2为过热保护开关,压强过大时开关S1自动断开,温度过高时开关S2自动断开.下图分别表示S1、S2和锅内发热器的连接情况,其中符合上述工作要求的是A.B.C.D.4.用图甲所示的装置测出凸透镜的焦距,并“探究凸透镜成像规律”,当蜡烛、透镜、光屏位置如图乙时,在光屏上可成清晰的像.下列说法正确的是A.凸透镜的焦距是30cmB.图乙中烛焰成的是倒立放大的像C.照相机成像特点与图乙中所成像的特点相同D.保持凸透镜、光屏位置不变,将蜡烛远离凸透镜,烛焰仍可在光屏上成清晰的像5.某用电器正常工作时通过的电流大约为4A,该用电器可能是()A.手机B.节能灯C.遥控器D.电饭锅6.关于温度、内能和热量,下列说法正确的是A.物体温度升高,内能一定增加B.物体的温度越髙吸收的热量越多C.物体内能增加,一定是吸热了D.物体的内能只与物体的温度有关7.将两只额定电压相同的小灯泡L1、L2串联在电路中,如图所示,闭合开关后,发现灯L1较亮,灯L2较暗,其原因是A.灯L1额定功率较大B.灯L1的电阻较大C.灯L2两端电压较大D.通过灯L1的电流较大二、填空题(本大题7小题,共21分)8.人们选用水作为汽车发动机的冷却剂,是因为水的比热容_____(选填“大”或“小”).在汽车水箱中装有5kg的水,当温度升高了40℃时,水需要吸收_____J的热量[c水=4.2×103J/(kg·℃)].9.如图所示,电源电压不变,Ω,Ω,只闭合S1,电流表示数为,电压表示数为4V,电源电压为___V,闭合S1、S2、S3,电流表A1、A2示数之比为___.10.如图所示,温度计的示数为_______℃。11.美丽的济南湿地公园成为大量水鸟栖息的家园,如图所示是箫箫用手机拍下的鸭妈妈和几只小鸭游泳的温馨照片,手机拍照利用了凸透镜成缩小,倒立的___________(选填“实像”或“虚像”)。此时鸭妈妈所受的浮力_________小鸭子所受的浮力(选填“大于”或“小于”)。12.图(甲)是一把阴阳壶,壶把上开有两孔,可同时盛装两种液体,图(乙)为该壶的结构示意图,使用时,若捂住甲孔,则倒出的是____液体,这是由于______的作用.壶在水平桌面上静止时,受到的重力与支持力是一对______,重力的施力物体是_____.13.如图所示,现在很多车主都在车上安装了行车记录仪,便于及时用摄像头将行车过程中发生的事情记录下来,拍摄时路上的行人和车辆与镜头的距离满足的条件是_______;在夜间为了拍出依旧清楚的画面,可以利用摄像头周边的多点______(选填“红外线”或“紫外线”)进行补光.14.在某一温度下,两上电路元件A和B中的电流与其两端电压的关系如图所示.则由图可知,元件A的电阻为_____Ω;将A和B并联后接在电压为2.0V的电源两端,则通过A和B的总电流是_____A.三、作图题(共7分)15.杠杆OA可绕O点转动,受力情况如图所示.请在图中作出力F的力臂L.16.根据图中小磁针静止时的指向,请在图中标出螺线管的S极和电源的正极.17.如图,凸透镜上半部分在空气中,下半部分在水中,请作出凸透镜的入射光线和进入水中的折射光线的大致方向.(______)四、实验题(本大题共5小题,共20分)18.利用如图所示的...

1、当您付费下载文档后,您只拥有了使用权限,并不意味着购买了版权,文档只能用于自身使用,不得用于其他商业用途(如 [转卖]进行直接盈利或[编辑后售卖]进行间接盈利)。
2、本站所有内容均由合作方或网友上传,本站不对文档的完整性、权威性及其观点立场正确性做任何保证或承诺!文档内容仅供研究参考,付费前请自行鉴别。
3、如文档内容存在违规,或者侵犯商业秘密、侵犯著作权等,请点击“违规举报”。

碎片内容

2024届北京市西城区第十五中学中考三模物理试题含解析.doc

确认删除?