电脑桌面
添加内谋知识网--内谋文库,文书,范文下载到电脑桌面
安装后可以在桌面快捷访问

2024届吉林省长春市中考二模物理试题含解析.doc

2024届吉林省长春市中考二模物理试题含解析.doc_第1页
1/16
2024届吉林省长春市中考二模物理试题含解析.doc_第2页
2/16
2024届吉林省长春市中考二模物理试题含解析.doc_第3页
3/16
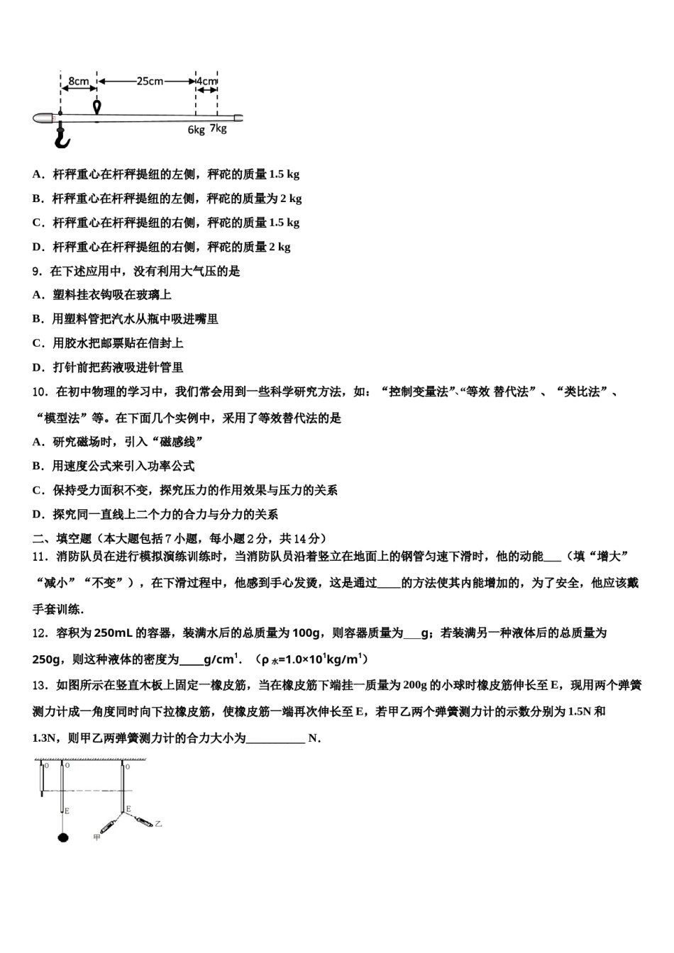
2024届吉林省长春市中考二模物理试题注意事项:1.答题前,考生先将自己的姓名、准考证号填写清楚,将条形码准确粘贴在考生信息条形码粘贴区。2.选择题必须使用2B铅笔填涂;非选择题必须使用0.5毫米黑色字迹的签字笔书写,字体工整、笔迹清楚。3.请按照题号顺序在各题目的答题区域内作答,超出答题区域书写的答案无效;在草稿纸、试题卷上答题无效。4.保持卡面清洁,不要折叠,不要弄破、弄皱,不准使用涂改液、修正带、刮纸刀。一、本大题包括10小题,每小题3分,共30分.在每小题给出的四个选项中,只有一项符合题目要求.1.一只“220V40W“的灯泡L1和一只标有“110V40W“的灯L2都正常发光时A.它们的实际功率相等B.L1比L2亮C.L2的额定功率比L1大D.L2的实际功率大2.下列现象属于光的反射的是()A.雨后的彩虹B.树荫下的光斑C.池水看起来“浅”D.树在水中的倒影3.为测量某种液体的密度,小铭利用天平和量杯测量液体和操杯的总质量m及液体的体积V,得到了几组数据并绘出了m-V图像,如图所示.下列说法正确的是A.该液体密度为2g/cm3B.该液体密度为1.25g/cm3C.量杯质量为40gD.体积60cm3的该液体质量为60g4.如图所示,在家庭用电中,符合安全用电要求的是A.电线上晾衣服B.湿手按开关C.湿毛巾擦灯泡D.测电笔的用法5.一个瓶子最多能装下500g水,则这个瓶子能装下500g的下列哪种物质A.酱油B.酒精C.煤油D.汽油6.在探究凸透镜成像规律的实验中,蜡烛、凸透镜和光屏在光具座上的位置如下图所示,这时烛焰在光屏上恰好成一清晰的像,下列说法正确的是A.凸透镜的焦距可能是10cmB.图中凸透镜成像的特点应用在照相机上C.将蜡烛移到光具座40cm刻度线处,保持凸透镜不动,无论怎样移动光屏都接收不到蜡烛的像D.若在蜡烛和凸透镜之间靠近凸透镜放一副近视眼镜,应将光屏向左移动才可再次呈现清晰的像7.把汤匙放在手指上,仔细调节使其在手指上平衡,如图所示,汤匙在手指上的左侧部分质量为m左,右侧部分的质量为m右,则m左与m右的关系正确的是A.m左=m右B.m左>m右C.m左<m右D.无法判断8.小伟为课题研究小组提供了一把家中的旧秤(秤砣遗失),杆秤的刻度大多数模糊不清,只有6kg和7kg的刻度清晰可辨.小组成员对秤的外形进行了测量,测量结果如图所示,课题研究小组对杆秤的中心(不包括秤砣)和秤砣的质量的判断正确的是A.杆秤重心在杆秤提纽的左侧,秤砣的质量1.5kgB.杆秤重心在杆秤提纽的左侧,秤砣的质量为2kgC.杆秤重心在杆秤提纽的右侧,秤砣的质量1.5kgD.杆秤重心在杆秤提纽的右侧,秤砣的质量2kg9.在下述应用中,没有利用大气压的是A.塑料挂衣钩吸在玻璃上B.用塑料管把汽水从瓶中吸进嘴里C.用胶水把邮票贴在信封上D.打针前把药液吸进针管里10.在初中物理的学习中,我们常会用到一些科学研究方法,如:“控制变量法”、“等效替代法”、“类比法”、“模型法”等。在下面几个实例中,采用了等效替代法的是A.研究磁场时,引入“磁感线”B.用速度公式来引入功率公式C.保持受力面积不变,探究压力的作用效果与压力的关系D.探究同一直线上二个力的合力与分力的关系二、填空题(本大题包括7小题,每小题2分,共14分)11.消防队员在进行模拟演练训练时,当消防队员沿着竖立在地面上的钢管匀速下滑时,他的动能___(填“增大”“减小”“不变”),在下滑过程中,他感到手心发烫,这是通过____的方法使其内能增加的,为了安全,他应该戴手套训练.g;若装满另一种液体后的总质量为12.容积为250mL的容器,装满水后的总质量为100g,则容器质量为250g,则这种液体的密度为g/cm1.(ρ水=1.0×101kg/m1)13.如图所示在竖直木板上固定一橡皮筋,当在橡皮筋下端挂一质量为200g的小球时橡皮筋伸长至E,现用两个弹簧测力计成一角度同时向下拉橡皮筋,使橡皮筋一端再次伸长至E,若甲乙两个弹簧测力计的示数分别为1.5N和1.3N,则甲乙两弹簧测力计的合力大小为__________N.14.某型号电饭煲有加热和保温功能,如下图甲所示为其内部电路原理图,当开关S接触点1时,该电饭煲处于_________(填“保温”或“加热”)状态.如图乙是该电饭煲工作时电功率与...

1、当您付费下载文档后,您只拥有了使用权限,并不意味着购买了版权,文档只能用于自身使用,不得用于其他商业用途(如 [转卖]进行直接盈利或[编辑后售卖]进行间接盈利)。
2、本站所有内容均由合作方或网友上传,本站不对文档的完整性、权威性及其观点立场正确性做任何保证或承诺!文档内容仅供研究参考,付费前请自行鉴别。
3、如文档内容存在违规,或者侵犯商业秘密、侵犯著作权等,请点击“违规举报”。

碎片内容

2024届吉林省长春市中考二模物理试题含解析.doc

确认删除?