电脑桌面
添加内谋知识网--内谋文库,文书,范文下载到电脑桌面
安装后可以在桌面快捷访问

2024届四川省长宁县中考三模物理试题含解析.doc

2024届四川省长宁县中考三模物理试题含解析.doc_第1页
1/16
2024届四川省长宁县中考三模物理试题含解析.doc_第2页
2/16
2024届四川省长宁县中考三模物理试题含解析.doc_第3页
3/16
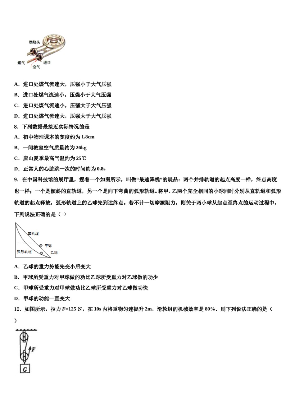
2024届四川省长宁县中考三模物理试题考生请注意:1.答题前请将考场、试室号、座位号、考生号、姓名写在试卷密封线内,不得在试卷上作任何标记。2.第一部分选择题每小题选出答案后,需将答案写在试卷指定的括号内,第二部分非选择题答案写在试卷题目指定的位置上。3.考生必须保证答题卡的整洁。考试结束后,请将本试卷和答题卡一并交回。一、单选题(本大题共10小题,共30分)1.甲用电器标着“220V60W”,乙用电器上标着“36V60W”,它们都在额定电压下工作,则下列判断中正确的是A.甲用电器做功一定多B.乙用电器做功一定慢C.完成相同的功,甲用电器用时间一定多D.相同时间内,甲乙用电器消耗的电能一样多2.把蜡烛放在凸透镜的左侧,在右侧调整光屏到凸透镜的距离,使烛焰在光屏上成一清晰的像(如图).下列说法中正确的是()A.把蜡烛和光屏互换位置,光屏上还能得到倒立缩小实像B.蜡烛适当向左移动,要重新得到清晰的像,光屏要适当向右移动C.蜡烛、透镜位置不变,只是换一个焦距较短的凸透镜,要重新得到清晰的像,光屏要适当向右移动D.此凸透镜的焦距在7.5cm至15cm之间3.如图所示,是关于电磁现象的实验装置图,下列分析中正确的是A.图甲装置是研究电磁感应现象B.图乙装置是电动机的结构原理图C.图丙装置是研究电流周围存在着磁场D.图丁装置是研究磁场对电流的作用4.如图所示的电路中,电源电压保持不变,闭合开关S,将滑动变阻器的滑片P向左移动,下列说法中正确的是A.电流表A1的示数变小,电流表A2的示数变大B.电流表A1的示数和电流表A2的示数同时变大C.电压表的示数变大,电流表A1的示数变小D.电压表的示数不变,电流表A1的示数变小5.如图所示的电路,电源电压保持不变.闭合开关S后,当滑动变阻器的滑片P向右移至中点过程中,下列判断正确的是A.电流表示数变大,电压表示数变小B.电流表示数变大,电压表示数变大C.灯泡变亮,电路中总功率变小D.灯泡变暗,电路中总功率变小:6.在如图所示的电路中,当开关闭合后,滑动变阻器滑片P向右移动时,对电表读数的变化,分析正确的是()A.电流表A、电压表V1示数都减小,电压表V2示数增大B.电流表A、电压表V1示数都变大,电压表V2示数变小C.电流表A的示数减小,两电压表示数不变D.三个电表的示数都不变7.如图是家用煤气灶灶头的示意图.使用时打开煤气阀门,拧动点火装置,煤气和空气在进口处混合流向燃气头被点燃,而煤气不会从进口处向空气中泄漏,其原因是A.进口处煤气流速大,压强小于大气压强B.进口处煤气流速小,压强小于大气压强C.进口处煤气流速小,压强大于大气压强D.进口处煤气流速大,压强大于大气压强8.下列数据最接近实际情况的是A.初中物理课本的宽度约为1.8cmB.一间教室空气质量约为26kgC.唐山夏季最高气温约为25℃D.正常人的心脏跳一次的时间约为0.8s9.在中国科技馆的展厅里,摆着一个如图所示,叫做“最速降线”的展品:两个并排轨道的起点高度一样,终点高度也一样;一个是倾斜的直轨道,另一个是向下弯曲的弧形轨道。将甲、乙两个完全相同的小球同时分别从直轨道和弧形轨道的起点释放,弧形轨道上的乙球先到达终点。若不计一切摩擦阻力,则关于两小球从起点至终点的运动过程中,下列说法正确的是()A.乙球的重力势能先变小后变大B.甲球所受重力对甲球做的功比乙球所受重力对乙球做的功少C.甲球所受重力对甲球做功比乙球所受重力对乙球做功快D.甲球的动能一直变大10.如图所示,拉力F=125N,在10s内将重物匀速提升2m,滑轮组的机械效率是80%.则下列说法正确的是()A.绳子自由端移动距离为6mB.物体重是375NC.拉力F做的功是250JD.拉力F的功率为25W二、多选题(本大题共3小题,共12分)11.下列说法正确的是()A.炒菜时,满屋飘香,表明分子在不停地做无规则运动B.用水作为汽车发动机的冷却剂,主要是因为水的比热容较大C.煤的热值比干木柴的大,煤燃烧时放出的热量比干木柴燃烧时放出的热量多D.四冲程汽油机的做功冲程中,内能转化为机械能12.图展示了我国古代劳动人民的智慧成果,对其中所涉及的物理知识,下列说法中正确的是A.孔明灯在上升过...

1、当您付费下载文档后,您只拥有了使用权限,并不意味着购买了版权,文档只能用于自身使用,不得用于其他商业用途(如 [转卖]进行直接盈利或[编辑后售卖]进行间接盈利)。
2、本站所有内容均由合作方或网友上传,本站不对文档的完整性、权威性及其观点立场正确性做任何保证或承诺!文档内容仅供研究参考,付费前请自行鉴别。
3、如文档内容存在违规,或者侵犯商业秘密、侵犯著作权等,请点击“违规举报”。

碎片内容

2024届四川省长宁县中考三模物理试题含解析.doc

确认删除?