电脑桌面
添加内谋知识网--内谋文库,文书,范文下载到电脑桌面
安装后可以在桌面快捷访问

2024届宁夏银川十五中重点达标名校中考一模物理试题含解析.doc

2024届宁夏银川十五中重点达标名校中考一模物理试题含解析.doc_第1页
1/14
2024届宁夏银川十五中重点达标名校中考一模物理试题含解析.doc_第2页
2/14
2024届宁夏银川十五中重点达标名校中考一模物理试题含解析.doc_第3页
3/14
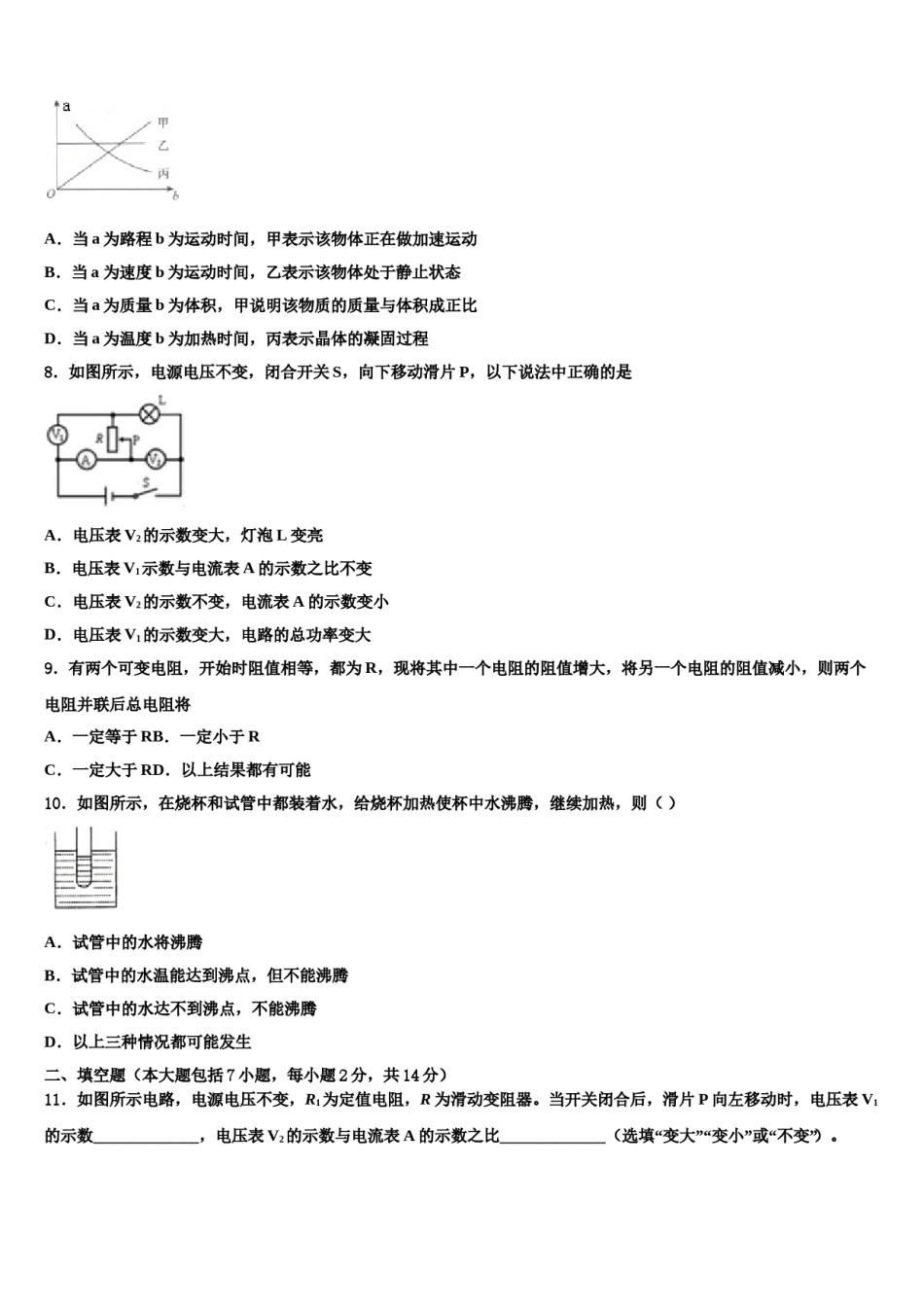
2024届宁夏银川十五中重点达标名校中考一模物理试题考生须知:1.全卷分选择题和非选择题两部分,全部在答题纸上作答。选择题必须用2B铅笔填涂;非选择题的答案必须用黑色字迹的钢笔或答字笔写在“答题纸”相应位置上。2.请用黑色字迹的钢笔或答字笔在“答题纸”上先填写姓名和准考证号。3.保持卡面清洁,不要折叠,不要弄破、弄皱,在草稿纸、试题卷上答题无效。一、本大题包括10小题,每小题3分,共30分.在每小题给出的四个选项中,只有一项符合题目要求.1.在粗糙程度相同的水平面上,手推木块向右压缩轻质弹簧至图甲所示位置;松手后,木块最终静止在图乙所示位置.下列说法正确的是A.弹簧被压缩过程中,长度变短,弹簧的弹性势能减小B.木块被弹簧弹离的瞬间,如果它受到的力全部消失,木块将静止C.木块从被弹簧弹离至最终静止的过程中,速度减小,摩擦力不变D.图乙中,木块受到的重力和木块对水平面的压力是一对平衡力2.在沙漠中,可以利用如图所示的方法应急取水,此过程中发生的物态变化有A.熔化凝华B.凝固汽化C.汽化液化D.熔化液化3.如图所示的实验或机器均改变了物体的内能,其中与另外三个改变内能方法不同的是()A.观察水的沸腾B.空气推动塞子时,内能减少C.空气被压缩时内能增大D.内燃机压缩冲程4.五千年的华夏文明,创造了无数的诗歌辞赋,我们在欣赏这些诗歌辞赋时,不仅要挖掘其思想内涵,还可以探究其中所描述的自然现象与物理规律,下面是某位同学对部分诗句中蕴涵的物理知识的理解.其中正确的是A.“不敢高声语,恐惊天上人”--“高”是指声音的特征“音调”B.“孤帆一片日边来”--“孤帆”的运动,是以江岸为参照物的C.“人面桃花相映红”--桃花是光源,发出的红光映红了人的脸D.“露似珍珠月似弓”--露实际是小水珠,是由冰熔化形成5.现代武器中的新型电磁炮是利用电磁技术制成的,具有速度大、命中率高的特点,其原理是磁场对通电导体有力的作用。下图中与此原理相同的是A.手摇发电机B.电磁铁C.扬声器D.磁悬浮列车6.如图所示,用一个带负电的物体a去接触不带电的验电器的金属球b时,金属球b也带上负电,则下列说法正确的是A.a上的一些电子转移到b上,瞬时电流方向b→aB.b上的一些电子转移到a上,瞬时电流方向a→bC.b上的一些原子核转移到a上,瞬时电流方向b→aD.a上的一些原子核转移到b上,瞬时电流方向a→b7.如图,下列对图象的表述正确的是()A.当a为路程b为运动时间,甲表示该物体正在做加速运动B.当a为速度b为运动时间,乙表示该物体处于静止状态C.当a为质量b为体积,甲说明该物质的质量与体积成正比D.当a为温度b为加热时间,丙表示晶体的凝固过程8.如图所示,电源电压不变,闭合开关S,向下移动滑片P,以下说法中正确的是A.电压表V2的示数变大,灯泡L变亮B.电压表V1示数与电流表A的示数之比不变C.电压表V2的示数不变,电流表A的示数变小D.电压表V1的示数变大,电路的总功率变大9.有两个可变电阻,开始时阻值相等,都为R,现将其中一个电阻的阻值增大,将另一个电阻的阻值减小,则两个电阻并联后总电阻将A.一定等于RB.一定小于RC.一定大于RD.以上结果都有可能10.如图所示,在烧杯和试管中都装着水,给烧杯加热使杯中水沸腾,继续加热,则()A.试管中的水将沸腾B.试管中的水温能达到沸点,但不能沸腾C.试管中的水达不到沸点,不能沸腾D.以上三种情况都可能发生二、填空题(本大题包括7小题,每小题2分,共14分)11.如图所示电路,电源电压不变,R1为定值电阻,R为滑动变阻器。当开关闭合后,滑片P向左移动时,电压表V1的示数_____________,电压表V2的示数与电流表A的示数之比_____________(选填“变大”“变小”或“不变”)。12.如图,实心正方体A、B的材质与表面粗糙程度相同,且mA:mB=1:8,A、B叠放于水平地面,在水平推力F的作用下一起向右匀速直线运动,甲、乙两种情况对地面的压强p甲:p乙=_____,水平推力F甲:F乙=_____。13.在练习调节可移动教学投影仪(参见右图)的实践活动中,小明通过调节,使屏幕上出现了清晰画面.这时,教室后排同学要求他将屏幕上的画面再调得大一些....

1、当您付费下载文档后,您只拥有了使用权限,并不意味着购买了版权,文档只能用于自身使用,不得用于其他商业用途(如 [转卖]进行直接盈利或[编辑后售卖]进行间接盈利)。
2、本站所有内容均由合作方或网友上传,本站不对文档的完整性、权威性及其观点立场正确性做任何保证或承诺!文档内容仅供研究参考,付费前请自行鉴别。
3、如文档内容存在违规,或者侵犯商业秘密、侵犯著作权等,请点击“违规举报”。

碎片内容

2024届宁夏银川十五中重点达标名校中考一模物理试题含解析.doc

确认删除?