电脑桌面
添加内谋知识网--内谋文库,文书,范文下载到电脑桌面
安装后可以在桌面快捷访问

2024届山东省济南市市中学区中考五模物理试题含解析.doc

2024届山东省济南市市中学区中考五模物理试题含解析.doc_第1页
1/19
2024届山东省济南市市中学区中考五模物理试题含解析.doc_第2页
2/19
2024届山东省济南市市中学区中考五模物理试题含解析.doc_第3页
3/19
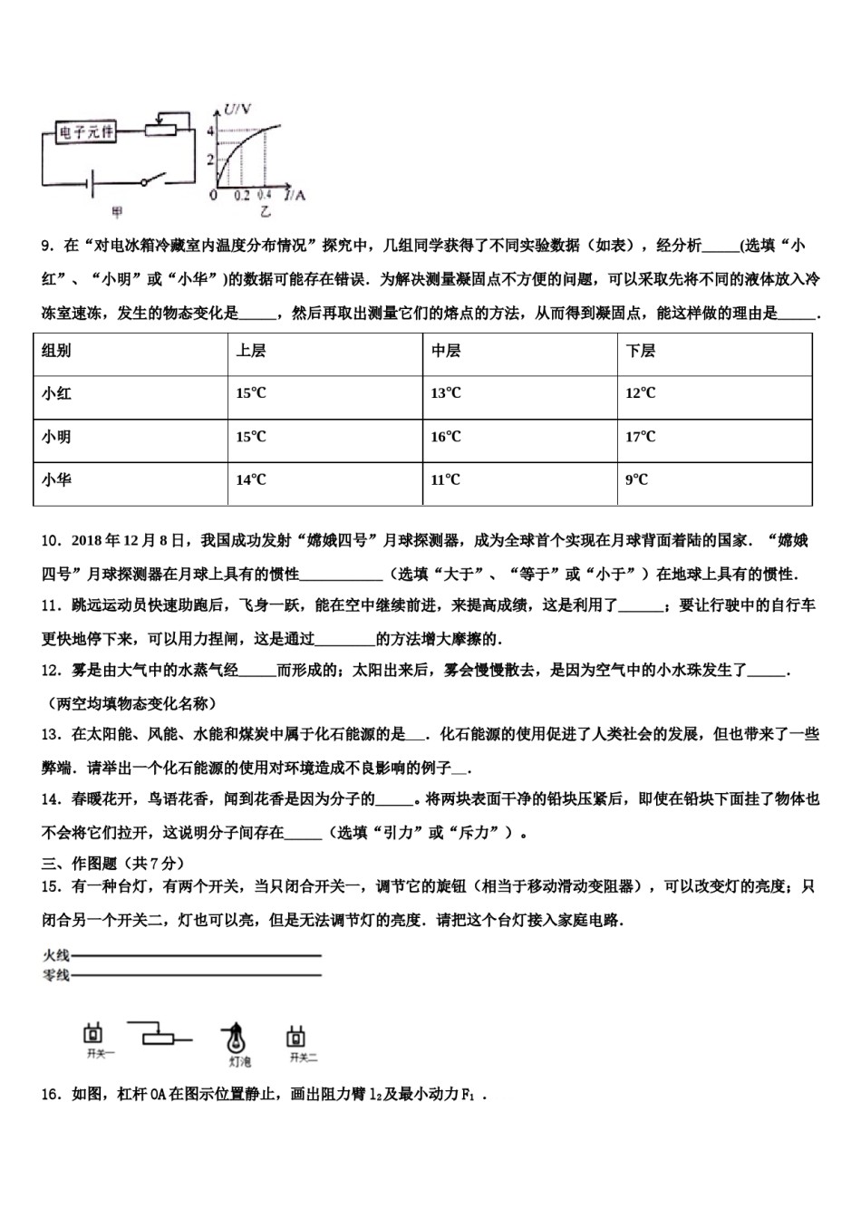
2024届山东省济南市市中学区中考五模物理试题注意事项铅笔作答;第二部分必须用黑1.考生要认真填写考场号和座位序号。2.试题所有答案必须填涂或书写在答题卡上,在试卷上作答无效。第一部分必须用2B色字迹的签字笔作答。3.考试结束后,考生须将试卷和答题卡放在桌面上,待监考员收回。一、单项选择题(本大题7小题,每题3分,共21分)1.如图所示,用铅笔芯做成一个滑动变阻器,移动左端的铜环可以改变铅笔芯接入电路的长度.开关闭合后,铜环从A端向B端滑动,电压表示数和小灯泡亮度的变化情况是()A.电压表示数变小,灯变亮B.电压表示数变大,灯变暗C.电压表示数变小,灯变暗D.电压表示数变大,灯变亮2.用同一滑轮组匀速提升重力不同的物体,该滑轮组的机械效率与所提升物体重力G的关系图正确的是(不计绳重和摩擦力)A.B.C.D.3.下列物态变化中属于放热现象的是哪一组①初春,冰封的湖面解冻②盛夏,旷野里雾的形成③深秋,路边的小草上结了一层霜④严冬,冰冻的衣服逐渐变干.A.①②B.②③C.③④D.①④4.如图所示电路中,两开关闭合时,电流表A1的示数为0.5A,A2的示数为0.3A,电阻R2的阻值为10Ω,下列说法正确的是A.若电阻R1短路,则电流表A1、A2有示数且相等B.若电阻R1断路,则电流表A2的示数和R2的乘积为5VC.若用一个20Ω的电阻替换R2,则电路的总功率变小D.若电阻R2断路,则通电阻1minR1产生的热量为3.6J5.透镜在我们的生活中应用广泛,下列说法中正确的是()A.借助放大镜看地图时,地图到放大镜的距离应大于一倍焦距B.投影仪能使物体在屏幕上成正立、放大的实像C.照相时,要使所拍摄景物的像变大,应将照相机的镜头远离被拍摄物体D.近视眼镜利用了凹透镜对光的发散作用6.关于导体的电阻,下列说法正确的是A.导体容易导电说明它对电流没有任何阻碍作用B.导体的电阻越大,它对电流的阻碍作用越小C.相同条件下,铜导线比铁导线的导电性能好,说明导体的电阻和材料有关D.导体的电阻由它两端的电压和通过的电流决定7.如图电源电压保持不变.将开关S闭合,滑动变阻器的滑片P向左滑动,电路中的变化情况是()A.电压表的示数变小B.R2消耗的功率变小C.电路消耗的总功率变大D.电压表和电流表示数的比值不变二、填空题(本大题7小题,共21分)8.如图甲所示,电源电压恒为6V,滑动变阻器的最大阻值为50Ω,电流在0.1A~0.4A之间时电子元件均能正常工作.若通过此电子元件的电流与其两端电压的关系如图乙所示为使电子元件处于正常工作状态,滑动变阻器接入电路的最大阻值为_____Ω;在电子元件处于正常工作状态下,电路消耗的最大功率为_____;在电子元件处于正常工作状态下且电路消耗的功率最大时,滑动变阻器每分钟发热_____J.9.在“对电冰箱冷藏室内温度分布情况”探究中,几组同学获得了不同实验数据(如表),经分析_____(选填“小红”、“小明”或“小华”)的数据可能存在错误.为解决测量凝固点不方便的问题,可以采取先将不同的液体放入冷冻室速冻,发生的物态变化是_____,然后再取出测量它们的熔点的方法,从而得到凝固点,能这样做的理由是_____.组别上层中层下层小红15℃13℃12℃小明15℃16℃17℃小华14℃11℃9℃10.2018年12月8日,我国成功发射“嫦娥四号”月球探测器,成为全球首个实现在月球背面着陆的国家.“嫦娥四号”月球探测器在月球上具有的惯性___________(选填“大于”、“等于”或“小于”)在地球上具有的惯性.11.跳远运动员快速助跑后,飞身一跃,能在空中继续前进,来提高成绩,这是利用了______;要让行驶中的自行车更快地停下来,可以用力捏闸,这是通过________的方法增大摩擦的.12.雾是由大气中的水蒸气经_____而形成的;太阳出来后,雾会慢慢散去,是因为空气中的小水珠发生了_____.(两空均填物态变化名称).化石能源的使用促进了人类社会的发展,但也带来了一些13.在太阳能、风能、水能和煤炭中属于化石能源的是弊端.请举出一个化石能源的使用对环境造成不良影响的例子.14.春暖花开,鸟语花香,闻到花香是因为分子的_____。将两块表面干净的铅块压紧后,即使在铅块下面挂了物体也不会将它们拉...

1、当您付费下载文档后,您只拥有了使用权限,并不意味着购买了版权,文档只能用于自身使用,不得用于其他商业用途(如 [转卖]进行直接盈利或[编辑后售卖]进行间接盈利)。
2、本站所有内容均由合作方或网友上传,本站不对文档的完整性、权威性及其观点立场正确性做任何保证或承诺!文档内容仅供研究参考,付费前请自行鉴别。
3、如文档内容存在违规,或者侵犯商业秘密、侵犯著作权等,请点击“违规举报”。

碎片内容

2024届山东省济南市市中学区中考五模物理试题含解析.doc

确认删除?