电脑桌面
添加内谋知识网--内谋文库,文书,范文下载到电脑桌面
安装后可以在桌面快捷访问

2024届山东省莱芜市莱城区腰关中学中考物理模试卷含解析.doc

2024届山东省莱芜市莱城区腰关中学中考物理模试卷含解析.doc_第1页
1/13
2024届山东省莱芜市莱城区腰关中学中考物理模试卷含解析.doc_第2页
2/13
2024届山东省莱芜市莱城区腰关中学中考物理模试卷含解析.doc_第3页
3/13
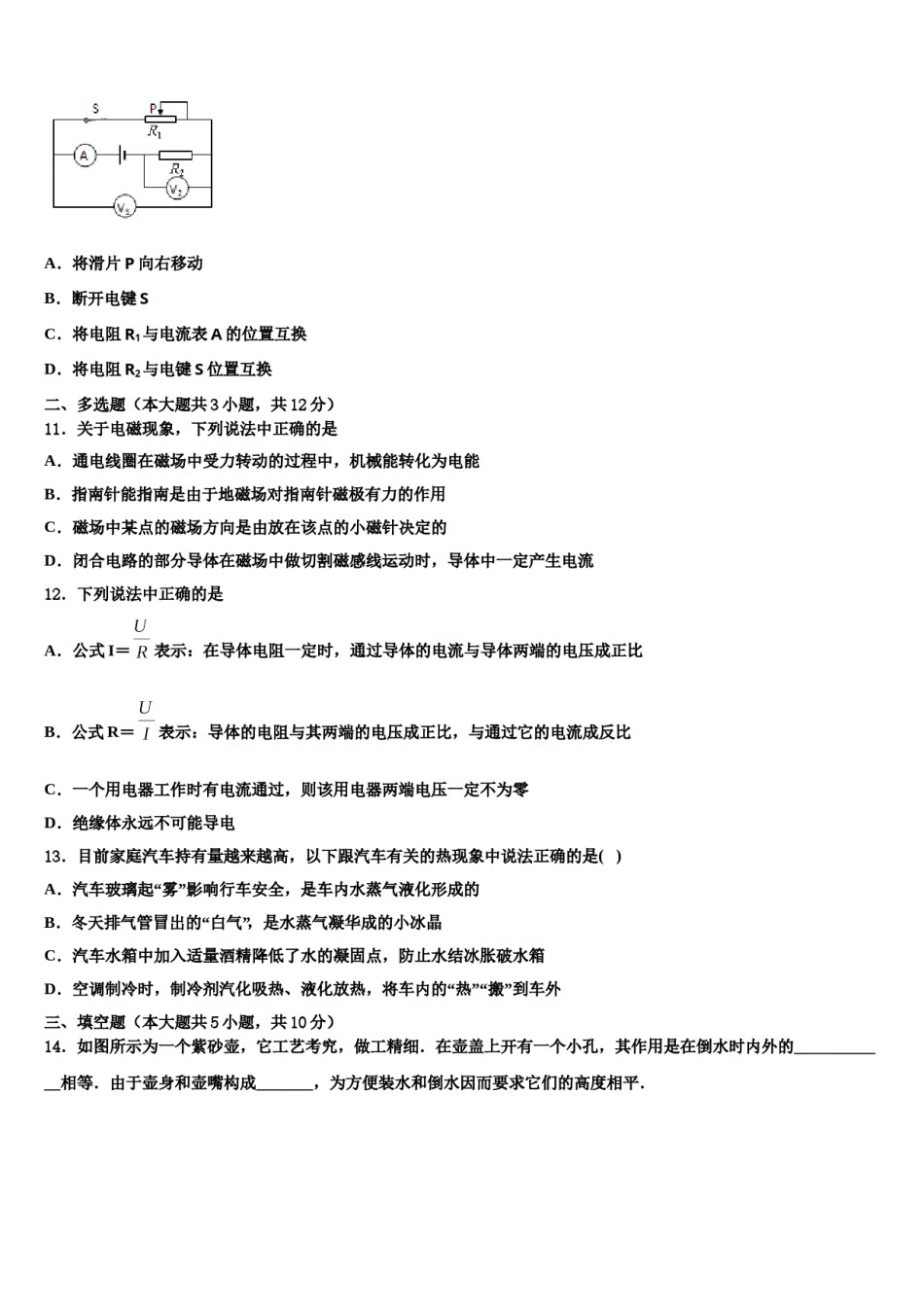
2024届山东省莱芜市莱城区腰关中学中考物理模试卷注意事项:1.答卷前,考生务必将自己的姓名、准考证号填写在答题卡上。2.回答选择题时,选出每小题答案后,用铅笔把答题卡上对应题目的答案标号涂黑,如需改动,用橡皮擦干净后,再选涂其它答案标号。回答非选择题时,将答案写在答题卡上,写在本试卷上无效。3.考试结束后,将本试卷和答题卡一并交回。一、单选题(本大题共10小题,共30分)1.下列关于声现象的说法中,正确的是A.只要物体振动,我们就能听到声音B.把正在响铃的闹钟放在密闭玻璃罩内,抽出其中的空气,听到的声音大小保持不变C.我们常说声音“震耳欲聋”,是指声音响度的大小D.高速路部分路段两侧设置透明板墙是在声源处减弱噪声2.将两只额定电压相同的小灯泡L1、L2串联在电路中,如图所示,闭合开关后,发现灯L1较亮,灯L2较暗,其原因是A.灯L1额定功率较大B.灯L1的电阻较大C.灯L2两端电压较大D.通过灯L1的电流较大3.下列说法不正确的是A.太阳能是取之不尽的能源,可以直接利用且对环境的污染小,开发前景广阔B.氢弹是利用核裂变原理制造的核武器C.半导体二极管具有单向导电性D.热量、能量和功的单位都是焦耳4.下列说法正确的是()A.电饭煲是利用电流的磁效应工作的B.城市中建设人工湖可以调节气温,利用了水的比热容大的原理C.飞机在天空飞行时,机翼上方的压强大于下方的压强D.在微观粒子中,空间尺度从大到小的排列是:电子、原子核、原子、分子5.电磁炮是利用电磁技术制成一种新型武器,具有炮弹发射速度快、命中率高的特点.其基本原理与电动机相同.如图所示的实验符合电磁炮基本工作原理的是()A.B.C.D.6.关于声现象,公共场合要“轻声慢语”指的是声音的A.音调B.响度C.音色D.频率7.在装修房屋时,工人师傅常用一根灌有水(水中无气泡)且足够长的透明塑料软管的两端靠在墙面的不同地方并做出标记,如图所示。工人师傅这样做的目的是A.把水管当刻度尺用B.把水管当气压计用C.为了找到两个相同高度的点D.为了测量两个点的水平距离8.在物理学中,时间的国际主单位是A.小时B.分钟C.秒D.毫秒9.2018年4月6日,我国第二个深海潜水器“深海勇土”在南海进行试验,此次下潜作业能力达到水下4500m.潜水器在浅海潜水时,下列说法正确的是A.它在水面下下潜过程中,所受的压强变大B.它在水面下下潜过程中,所受的浮力变大C.它是通过改变自身的体积,实现上浮与下潜D.它在水面下匀速下潜过程中,机械能保持不变10.在图中所示的电路中,电源电压保持不变,下列操作中不能使电压表V1示数变大,V2示数变小的是()A.将滑片P向右移动B.断开电键SC.将电阻R1与电流表A的位置互换D.将电阻R2与电键S位置互换二、多选题(本大题共3小题,共12分)11.关于电磁现象,下列说法中正确的是A.通电线圈在磁场中受力转动的过程中,机械能转化为电能B.指南针能指南是由于地磁场对指南针磁极有力的作用C.磁场中某点的磁场方向是由放在该点的小磁针决定的D.闭合电路的部分导体在磁场中做切割磁感线运动时,导体中一定产生电流12.下列说法中正确的是A.公式I=表示:在导体电阻一定时,通过导体的电流与导体两端的电压成正比B.公式R=表示:导体的电阻与其两端的电压成正比,与通过它的电流成反比C.一个用电器工作时有电流通过,则该用电器两端电压一定不为零D.绝缘体永远不可能导电13.目前家庭汽车持有量越来越高,以下跟汽车有关的热现象中说法正确的是()A.汽车玻璃起“雾”影响行车安全,是车内水蒸气液化形成的B.冬天排气管冒出的“白气”,是水蒸气凝华成的小冰晶C.汽车水箱中加入适量酒精降低了水的凝固点,防止水结冰胀破水箱D.空调制冷时,制冷剂汽化吸热、液化放热,将车内的“热”“搬”到车外三、填空题(本大题共5小题,共10分)14.如图所示为一个紫砂壶,它工艺考究,做工精细.在壶盖上开有一个小孔,其作用是在倒水时内外的____________相等.由于壶身和壶嘴构成_______,为方便装水和倒水因而要求它们的高度相平.15.小刚早上8:00出门查看了他家的电能表示数如图甲所示,然后关闭家中其它用电器,只...

1、当您付费下载文档后,您只拥有了使用权限,并不意味着购买了版权,文档只能用于自身使用,不得用于其他商业用途(如 [转卖]进行直接盈利或[编辑后售卖]进行间接盈利)。
2、本站所有内容均由合作方或网友上传,本站不对文档的完整性、权威性及其观点立场正确性做任何保证或承诺!文档内容仅供研究参考,付费前请自行鉴别。
3、如文档内容存在违规,或者侵犯商业秘密、侵犯著作权等,请点击“违规举报”。

碎片内容

2024届山东省莱芜市莱城区腰关中学中考物理模试卷含解析.doc

确认删除?