电脑桌面
添加内谋知识网--内谋文库,文书,范文下载到电脑桌面
安装后可以在桌面快捷访问

2024届山东省菏泽市定陶区市级名校中考物理对点突破模拟试卷含解析.doc

2024届山东省菏泽市定陶区市级名校中考物理对点突破模拟试卷含解析.doc_第1页
1/17
2024届山东省菏泽市定陶区市级名校中考物理对点突破模拟试卷含解析.doc_第2页
2/17
2024届山东省菏泽市定陶区市级名校中考物理对点突破模拟试卷含解析.doc_第3页
3/17
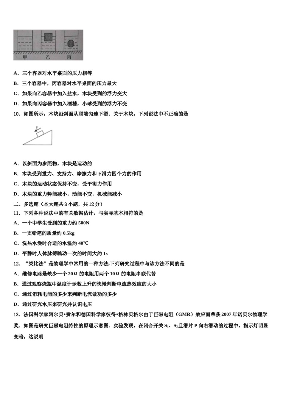
2024届山东省菏泽市定陶区市级名校中考物理对点突破模拟试卷注意事项:1.答卷前,考生务必将自己的姓名、准考证号填写在答题卡上。2.回答选择题时,选出每小题答案后,用铅笔把答题卡上对应题目的答案标号涂黑,如需改动,用橡皮擦干净后,再选涂其它答案标号。回答非选择题时,将答案写在答题卡上,写在本试卷上无效。3.考试结束后,将本试卷和答题卡一并交回。一、单选题(本大题共10小题,共30分)1.举重比赛有甲、乙、丙三个裁判_其中甲为主裁判,乙和丙为副裁判.若裁判认定杠铃已被举起,就按一下自己前面的按钮.要求主裁判和至少一个副裁判都按下自己前面的按钮时,指示杠铃被举起的灯泡L才亮.以下符合这一要求的电路是()A.B.C.D.2.在沙漠中,可以利用如图所示的方法应急取水,此过程中发生的物态变化有A.熔化凝华B.凝固汽化C.汽化液化D.熔化液化3.如图所示的光现象中,与杯弓蛇影成像原理相同的是()A.树荫下的光斑B.海市蜃楼C.路口反光镜D.雨后彩虹4.已经在苏州完成验收及鉴定试验的月球车,明年将随“嫦娥3号”登陆月球.月球表面周围没有空气、没有磁场、对物体的引力仅为地球上的六分之一.在月球车上能做到的是A.用超声波测定速度B.用指南针确定方向C.利用风能发电D.用天平称物体的质量5.电视节目《舌尖上的中国2》中推出了扬州烫干丝:大白干切成细丝,反复洗烫,去尽豆腥味,浇上精制卤汁及芝麻油,佐以姜丝、虾米而成.下列有关烫干丝的说法中错误的是A.用热水洗烫干丝时通过热传递的方式增加了干丝的内能B.切成细丝的干丝“藕断丝连”是由于分子间存在斥力C.烫干丝香味四射说明分子在永不停息地做无规则运动D.烫干丝的温度越高越能入味说明分子运动快慢与温度有关6.下列有关物理量的估计,符合实际的是A.一个中学生体重约为5000NB.中学生正常行走的速度约为5km/hC.教空里一盏日光灯的工作电流约为2AD.教室里一张课桌的高度约为150cm7.对下列体育运动中的现象分析正确的是()A.乒乓球被扣杀飞向对方,是因为受到了惯性的作用B.篮球从空中落下,此过程中它的动能转化为重力势能C.用脚踢足球时,脚有疼痛感,说明力的作用是相互的D.间排球竖直向上抛出,到最高点时速度为零,此时排球处于平衡状态8.为了提高中小学生的身体素质,教育部要求学校必须在上午和下午都有大课间,让学生进行体育锻炼,大课间不仅锻炼了孩子们的身心,而且也让校园充满了欢声笑语.下面图与对应描述相符合的是A.甲图学生在跳绳的过程中,没有做功B.乙图学生跑步时,鞋底有花纹是为了增大摩擦C.丙图乒乓球在空中向前飞行时,学生对乒乓球做功D.丁图在技河比赛中,赢的一队的拉力大于输的一队的拉力9.如图所示,三个相同的容器内水面高度相同,甲容器内只有水,乙容器内有木块漂浮在水面上,丙容器中悬浮着一个小球,则下列四种说法正确的是()A.三个容器对水平桌面的压力相等B.三个容器中,丙容器对水平桌面的压力最大C.如果向乙容器中加入盐水,木块受到的浮力变大D.如果向丙容器中加入酒精,小球受到的浮力不变10.如图所示,木块沿斜面从顶端匀速下滑.关于木块,下列说法中不正确的是A.以斜面为参照物,木块是运动的B.木块受到重力、支持力、摩擦力和下滑力四个力的作用C.木块的运动状态保持不变,受平衡力作用D.木块的重力势能减小,动能不变,机械能减小二、多选题(本大题共3小题,共12分)11.下列各种说法中的有关数据估计,与实际基本相符的是A.一个中学生受到的重力约500NB.一支铅笔的质量约0.5kgC.洗热水澡时合适的水温约40℃D.平静时人体脉搏跳动一次的时间大约1s12.“类比法”是物理学中常用的一种方法,下列研究过程中与该方法不同的是A.维修电路是缺少一个20Ω的电阻用两个10Ω的电阻串联代替B.通过观察烧瓶中温度计示数上升的快慢判断电流热效应的大小C.通过消耗电能的多少来判断电流做功的多少D.通过研究水压来研究并认识电压13.法国科学家阿尔贝•费尔和德国科学家彼得•格林贝格尔由于巨磁电阻(GMR)效应而荣获2007年诺贝尔物理学奖.如图是研究巨磁电阻特性的原理示意图.实验发现,在闭合开关S1...

1、当您付费下载文档后,您只拥有了使用权限,并不意味着购买了版权,文档只能用于自身使用,不得用于其他商业用途(如 [转卖]进行直接盈利或[编辑后售卖]进行间接盈利)。
2、本站所有内容均由合作方或网友上传,本站不对文档的完整性、权威性及其观点立场正确性做任何保证或承诺!文档内容仅供研究参考,付费前请自行鉴别。
3、如文档内容存在违规,或者侵犯商业秘密、侵犯著作权等,请点击“违规举报”。

碎片内容

2024届山东省菏泽市定陶区市级名校中考物理对点突破模拟试卷含解析.doc

确认删除?