电脑桌面
添加内谋知识网--内谋文库,文书,范文下载到电脑桌面
安装后可以在桌面快捷访问

2024届山西省大同市灵丘四中学中考物理最后冲刺模拟试卷含解析.doc

2024届山西省大同市灵丘四中学中考物理最后冲刺模拟试卷含解析.doc_第1页
1/20
2024届山西省大同市灵丘四中学中考物理最后冲刺模拟试卷含解析.doc_第2页
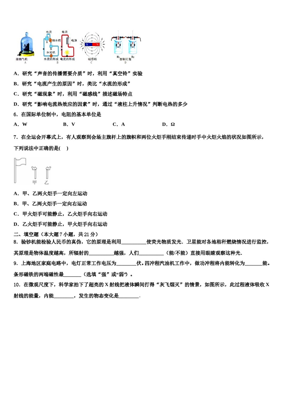
2/20
2024届山西省大同市灵丘四中学中考物理最后冲刺模拟试卷含解析.doc_第3页
3/20
2024届山西省大同市灵丘四中学中考物理最后冲刺模拟试卷注意事项:1.答卷前,考生务必将自己的姓名、准考证号、考场号和座位号填写在试题卷和答题卡上。用2B铅笔将试卷类型(B)填涂在答题卡相应位置上。将条形码粘贴在答题卡右上角"条形码粘贴处"。2.作答选择题时,选出每小题答案后,用2B铅笔把答题卡上对应题目选项的答案信息点涂黑;如需改动,用橡皮擦干净后,再选涂其他答案。答案不能答在试题卷上。3.非选择题必须用黑色字迹的钢笔或签字笔作答,答案必须写在答题卡各题目指定区域内相应位置上;如需改动,先划掉原来的答案,然后再写上新答案;不准使用铅笔和涂改液。不按以上要求作答无效。4.考生必须保证答题卡的整洁。考试结束后,请将本试卷和答题卡一并交回。一、单项选择题(本大题7小题,每题3分,共21分)1.如图所示的四种现象中,属于光的反射现象的是A.景物逆光形成“剪影”B.汽车后视镜中成像C.铅笔在水面处“折断”D.透过放大镜看树叶2.在物理学中,时间的国际主单位是A.小时B.分钟C.秒D.毫秒3.以下说法错误的是()A.将试电笔笔尖与火线(220V)接触,手抵金属帽,氖管发光,若笔内电阻为一百万欧姆,尽管其余电阻未知,也可以判断出流经人体的电流不会超过2.2×10﹣4AB.设人体电阻约为104Ω,当人的两手分别接触一节干电池(1.5V)两极时,流经人体的电流约为1.5×10﹣4A,人体没有危险C.左侧是固定在墙壁上的三孔插座,其中“①”孔应与火线相连,右上为用电器的三脚插头,若不小心将“①”脚折断丢失,用电器仍能工作D.在正常情况下电流经“火线→电灯→零线”处处相等,若某人不小心触碰到火线裸露处,导致I1>I2,当“漏电保护器”检测到“两线”电流不等时会自动切断线路4.某同学利用如图甲所示的电路进行实验,电源电压恒为3V,更换5个定值电阻,得到如图乙所示的图像以下有关叙述正确的是()A.该同学研究的是电流和电压的关系B.实验中电压表的示数保持0.5V不变C.滑动变阻器阻值变化范围为D.将从5换成10后,应将滑片P向左移5.物理学蕴含科学思想、科学方法和科学精神.下列选项中与“研究光现象时,引入光线描述光的径迹和方向”方法相同的是A.研究“声音的传播需要介质”时,利用“真空铃”实验B.研究“电流产生的原因”时,类比“水流的形成”C.研究“磁现象”时,利用“磁感线”描述磁场特点D.研究“影响电流热效应的因素”时,通过“液柱上升情况”判断电热的多少6.在国际单位制中,电阻的基本单位是A.WB.VC.AD.Ω7.在全运会开幕式上,有人观察到会场主旗杆上的旗帜和两位火炬手刚结束传递时手中火炬火焰的状况如图所示,下列说法中正确的是()A.甲、乙两火炬手一定向左运动B.甲、乙两火炬手一定向右运动C.甲火炬手可能静止,乙火炬手向右运动D.乙火炬手可能静止,甲火炬手向右运动二、填空题(本大题7小题,共21分)8.验钞机能检验人民币的真伪,它的原理是利用__________使荧光物质发光.卫星能对各地秸秆燃烧情况进行监控,其原理是物体温度越高,所辐射的__________越强,人们__________(能/不能)直接用眼睛观察这种光.9.上海地区家庭电路中,电灯正常工作电压为________伏。四冲程汽油机工作中,做功冲程将内能转化为_______能。条形磁铁的两端磁性最_______(选填“强”或“弱”)。10.在微观尺度下,科学家拍下了超亮的X射线把液体瞬间打得“灰飞烟灭”的情景,如图所示,此过程液体吸收X射线的能量,内能________,发生的物态变化是________.11.小强走路时被石头绊了一下,身体向前倾倒。对此情景合理的解释是:小强原来相对于地面是运动的,当他被石头绊住时,他的_____(选填“脚“或“上身”)由于惯性仍保持原来的运动状态,人向前倾倒。12.科技小组同学自己动手制作弹簧测力计.他们选用两根弹簧甲和乙进行测试:当在弹簧的下端挂相同的钩码时,两根弹簧的伸长不同,并绘出如图所示的图象,分析其中一根弹簧的实验图象得到结论是______.若他们要制作量程较大的弹簧测力计应选弹簧______;若要制作精确度较高的弹簧测力计应选弹簧______.(以上两空均选填“甲”或“乙”)13.上海...

1、当您付费下载文档后,您只拥有了使用权限,并不意味着购买了版权,文档只能用于自身使用,不得用于其他商业用途(如 [转卖]进行直接盈利或[编辑后售卖]进行间接盈利)。
2、本站所有内容均由合作方或网友上传,本站不对文档的完整性、权威性及其观点立场正确性做任何保证或承诺!文档内容仅供研究参考,付费前请自行鉴别。
3、如文档内容存在违规,或者侵犯商业秘密、侵犯著作权等,请点击“违规举报”。

碎片内容

2024届山西省大同市灵丘四中学中考物理最后冲刺模拟试卷含解析.doc

确认删除?