电脑桌面
添加内谋知识网--内谋文库,文书,范文下载到电脑桌面
安装后可以在桌面快捷访问

2024届广东省深圳市光明新区中考物理模拟精编试卷含解析.doc

2024届广东省深圳市光明新区中考物理模拟精编试卷含解析.doc_第1页
1/22
2024届广东省深圳市光明新区中考物理模拟精编试卷含解析.doc_第2页
2/22
2024届广东省深圳市光明新区中考物理模拟精编试卷含解析.doc_第3页
3/22
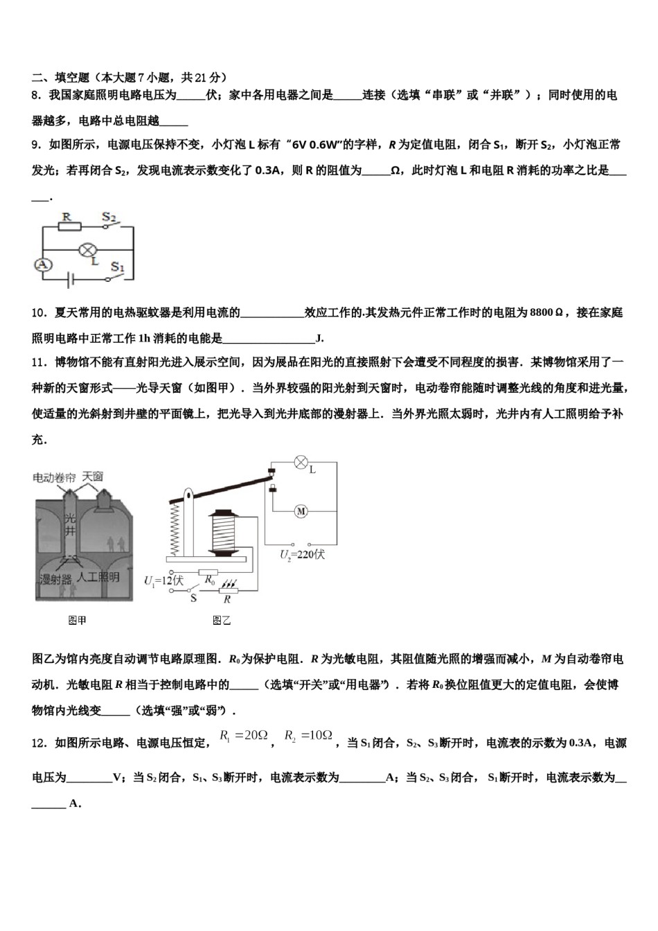
2024届广东省深圳市光明新区中考物理模拟精编试卷注意事项:1.答题前,考生先将自己的姓名、准考证号填写清楚,将条形码准确粘贴在考生信息条形码粘贴区。2.选择题必须使用2B铅笔填涂;非选择题必须使用0.5毫米黑色字迹的签字笔书写,字体工整、笔迹清楚。3.请按照题号顺序在各题目的答题区域内作答,超出答题区域书写的答案无效;在草稿纸、试题卷上答题无效。4.保持卡面清洁,不要折叠,不要弄破、弄皱,不准使用涂改液、修正带、刮纸刀。一、单项选择题(本大题7小题,每题3分,共21分)1.在探究“通过导体中的电流与电阻之间关系”的实验中,实验器材:电源(4.5V)、电流表(量程0-0.6A)、电压表(量程0-3V)、三个定值电阻(R1=5Ω,R2=10Ω,R3=20Ω),滑动变阻器R标有“30Ω1A”字样.如图所示,当在a、b两点间接入定值电阻R1,闭合开关,移动滑片P,使电压表示数为2.5V,读出电流表的示数.断开开关,将R1换成R2后,接下来应该进行的操作是A.闭合开关,直接读数电流表的示数B.闭合开关,将滑片P向左移动,保持电压表示数2.5V不变C.闭合开关,将滑片P向右移动,保持电压表示数2.5V不变D.将滑片移动至阻值最大的位置后再闭合开关2.体育测试中,小明立定跳远的运动轨迹如图所示,他在上升过程中()A.动能减小B.动能增大C.重力势能减小D.重力势能不变3.关于厨房中的物理现象,以下说法中不正确的是A.拧开醋瓶盖,醋味扑鼻是由于分子不停地做无规则运动B.用高压锅煮饭熟得快是因为高压锅内气压大、水的沸点高C.洗碗时“油花”漂在水面上,其原因是油的密度比水大D.水和酒精充分混合后,总体积小于混合前水和酒精的总体积,说明分子间有间隙4.扬州四季分明,下列物态变化现象中,属于凝华现象的是A.河面上的“热气”B.树叶上的露珠C.窗户外的雾D.草地上的霜5.有关如图所示各图象的说法中,不正确的是A.图为小灯泡两端电压与灯丝中电流的关系图象B.图为某种物质质量与体积的关系图象C.图为一定值电阻消耗的电功率与通过其中的电流关系图象D.图为一定条件下电流产生的热量与电流之间的关系图象6.如图所示,下列物体所受重力最接近1N的是A.一块普通香皂B.一张学生课桌C.一枚普通别针D.一辆小汽车7.下列有关光的现象中,正确的说法是A.阳光下,微风吹拂的河面,波光粼粼,这里蕴含着光的反射B.光与镜面成30°角射在平面镜上,则其反射角也是30°C.人在照镜子时,总是靠近镜子去看,其原因是靠近时像会变大D.老年人通过放大镜看书,看到的字的实像二、填空题(本大题7小题,共21分)8.我国家庭照明电路电压为_____伏;家中各用电器之间是_____连接(选填“串联”或“并联”);同时使用的电器越多,电路中总电阻越_____9.如图所示,电源电压保持不变,小灯泡L标有“6V0.6W”的字样,R为定值电阻,闭合S1,断开S2,小灯泡正常发光;若再闭合S2,发现电流表示数变化了0.3A,则R的阻值为_____Ω,此时灯泡L和电阻R消耗的功率之比是______.10.夏天常用的电热驱蚊器是利用电流的___________效应工作的.其发热元件正常工作时的电阻为8800Ω,接在家庭照明电路中正常工作1h消耗的电能是________________J.11.博物馆不能有直射阳光进入展示空间,因为展品在阳光的直接照射下会遭受不同程度的损害.某博物馆采用了一种新的天窗形式——光导天窗(如图甲).当外界较强的阳光射到天窗时,电动卷帘能随时调整光线的角度和进光量,使适量的光斜射到井壁的平面镜上,把光导入到光井底部的漫射器上.当外界光照太弱时,光井内有人工照明给予补充.图乙为馆内亮度自动调节电路原理图.R0为保护电阻.R为光敏电阻,其阻值随光照的增强而减小,M为自动卷帘电动机.光敏电阻R相当于控制电路中的_____(选填“开关”或“用电器”).若将R0换位阻值更大的定值电阻,会使博物馆内光线变_____(选填“强”或“弱”).12.如图所示电路、电源电压恒定,,,当S1闭合,S2、S3断开时,电流表的示数为0.3A,电源电压为________V;当S2闭合,S1、S3断开时,电流表示数为________A;当S2、S3闭合,S1断开时,电流表示数为________A.13.上课铃响了,同学们迅速...

1、当您付费下载文档后,您只拥有了使用权限,并不意味着购买了版权,文档只能用于自身使用,不得用于其他商业用途(如 [转卖]进行直接盈利或[编辑后售卖]进行间接盈利)。
2、本站所有内容均由合作方或网友上传,本站不对文档的完整性、权威性及其观点立场正确性做任何保证或承诺!文档内容仅供研究参考,付费前请自行鉴别。
3、如文档内容存在违规,或者侵犯商业秘密、侵犯著作权等,请点击“违规举报”。

碎片内容

2024届广东省深圳市光明新区中考物理模拟精编试卷含解析.doc

确认删除?