电脑桌面
添加内谋知识网--内谋文库,文书,范文下载到电脑桌面
安装后可以在桌面快捷访问

2024届江苏省常州市钟楼区二十四中学中考物理考前最后一卷含解析.doc

2024届江苏省常州市钟楼区二十四中学中考物理考前最后一卷含解析.doc_第1页
1/14
2024届江苏省常州市钟楼区二十四中学中考物理考前最后一卷含解析.doc_第2页
2/14
2024届江苏省常州市钟楼区二十四中学中考物理考前最后一卷含解析.doc_第3页
3/14
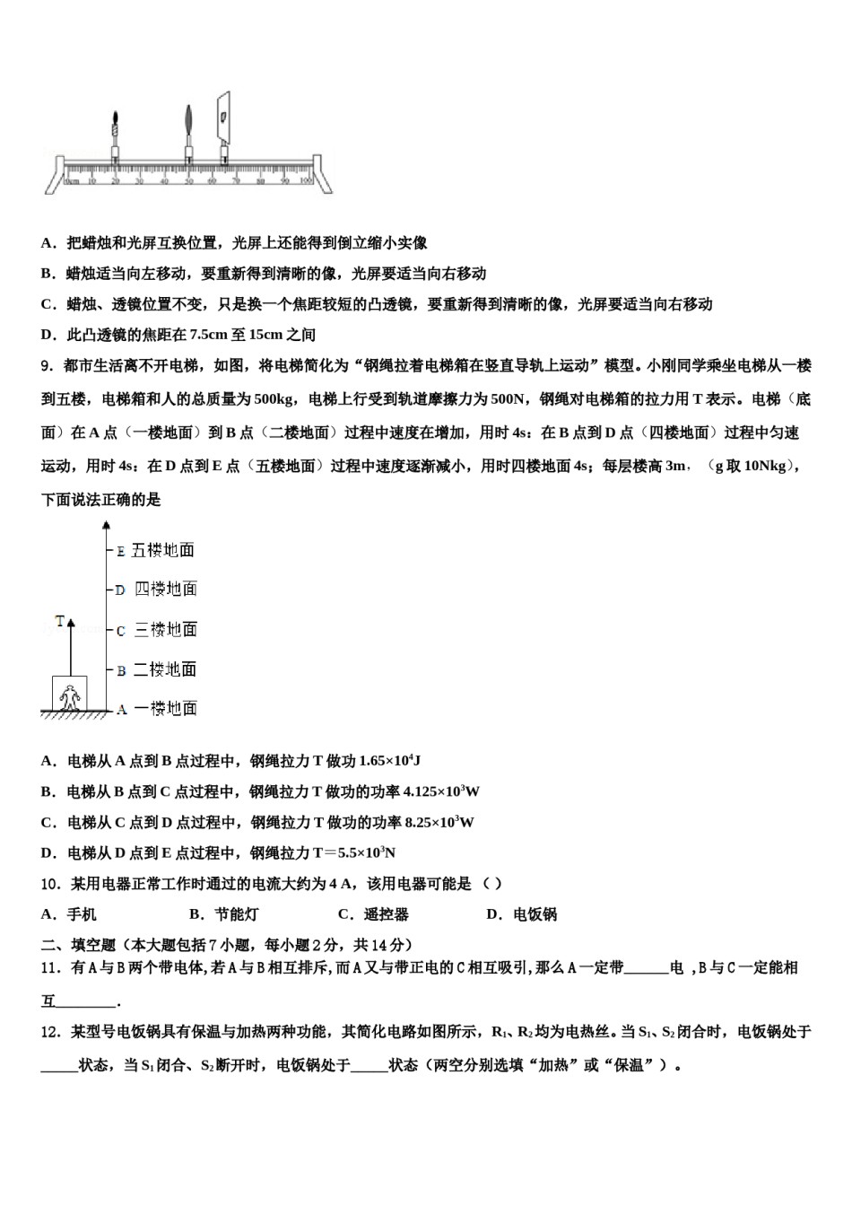
2024届江苏省常州市钟楼区二十四中学中考物理考前最后一卷考生请注意:1.答题前请将考场、试室号、座位号、考生号、姓名写在试卷密封线内,不得在试卷上作任何标记。2.第一部分选择题每小题选出答案后,需将答案写在试卷指定的括号内,第二部分非选择题答案写在试卷题目指定的位置上。3.考生必须保证答题卡的整洁。考试结束后,请将本试卷和答题卡一并交回。一、本大题包括10小题,每小题3分,共30分.在每小题给出的四个选项中,只有一项符合题目要求.1.下列图所示的现象中,属于光的色散现象的是A.铅笔好像被水面折断B.雨后天空出现彩虹C.人在墙上形成的影子D.景物在水中形成倒影2.2018年11月19日,西昌卫星发射中心成功发射了第四十二、四十三颗北斗导航卫星,北斗三号基本系统星座部署圆满完成,中国北斗定位将能精确到几厘米.发射卫星的火箭常使用液态氢作为燃料,主要是因为液态氢具有A.较低的凝固点B.较低的沸点C.较大的比热容D.较大的热值3.2018年5月14日,四川航空公司空客A319执行重庆至拉萨3U8633航班任务,在成都区域巡航阶段,驾驶舱右座前风挡玻璃突然爆裂并脱落,导致副驾驶整个上半身被“吸”出舱外,导致这一现象发生的原因是A.副驾驶受到的重力突然减小B.舱内气压变大,舱外气压变小C.舱内空气流速小压强大,舱外空气流速大压强小D.舱内温度降低,压强突然增大4.如图所示,水平桌面上放有底面积和质量都相同的甲、乙两平底容器,分别装有深度相同、质量相等的不同液体.下列说法正确的是A.液体对容器底部的压强:p甲>p乙B.液体的密度:ρ甲=ρ乙C.容器对桌面的压力:F甲>F乙D.容器对桌面的压强:p甲′<p乙′5.如图所示,小明在做模拟“蹦极”的小实验,一根橡皮筋一端系一个小石块,另一端固定在A点,B点是橡皮筋系小石块自然下垂时下端所在的位置,C点是小石块从A点自由释放后所能达到的最低点,关于小石块从A点到C点运动过程中,说法正确的是()A.小石块减少的重力势能全部转化为动能B.从A点下落到B点的过程中,小石块受到重力和弹力的作用C.从B点下落到C点的过程中,小石块的速度先增大后减小D.小石块在C点时,受到平衡力的作用6.有下列几种做法:①用手接触三节串联的铅蓄电池组;②用手去捡落在地上的高压输电线;③用湿布去擦亮着的电灯泡;④站在地上用手碰家庭电路中的火线.其中会发生触电事故的做法是A.②③B.①③C.②③④D.①②③④7.下列色光中,属于复色光的是A.白光B.红光C.绿光D.蓝光8.把蜡烛放在凸透镜的左侧,在右侧调整光屏到凸透镜的距离,使烛焰在光屏上成一清晰的像(如图).下列说法中正确的是()A.把蜡烛和光屏互换位置,光屏上还能得到倒立缩小实像B.蜡烛适当向左移动,要重新得到清晰的像,光屏要适当向右移动C.蜡烛、透镜位置不变,只是换一个焦距较短的凸透镜,要重新得到清晰的像,光屏要适当向右移动D.此凸透镜的焦距在7.5cm至15cm之间9.都市生活离不开电梯,如图,将电梯简化为“钢绳拉着电梯箱在竖直导轨上运动”模型。小刚同学乘坐电梯从一楼到五楼,电梯箱和人的总质量为500kg,电梯上行受到轨道摩擦力为500N,钢绳对电梯箱的拉力用T表示。电梯(底面)在A点(一楼地面)到B点(二楼地面)过程中速度在增加,用时4s:在B点到D点(四楼地面)过程中匀速运动,用时4s:在D点到E点(五楼地面)过程中速度逐渐减小,用时四楼地面4s;每层楼高3m,(g取10Nkg),下面说法正确的是A.电梯从A点到B点过程中,钢绳拉力T做功1.65×104JB.电梯从B点到C点过程中,钢绳拉力T做功的功率4.125×103WC.电梯从C点到D点过程中,钢绳拉力T做功的功率8.25×103WD.电梯从D点到E点过程中,钢绳拉力T=5.5×103N10.某用电器正常工作时通过的电流大约为4A,该用电器可能是()A.手机B.节能灯C.遥控器D.电饭锅二、填空题(本大题包括7小题,每小题2分,共14分)11.有A与B两个带电体,若A与B相互排斥,而A又与带正电的C相互吸引,那么A一定带______电,B与C一定能相互________.12.某型号电饭锅具有保温与加热两种功能,其简化电路如图所示,R1、R2均为电热丝。当S1、S2闭合时,电饭锅处于___...

1、当您付费下载文档后,您只拥有了使用权限,并不意味着购买了版权,文档只能用于自身使用,不得用于其他商业用途(如 [转卖]进行直接盈利或[编辑后售卖]进行间接盈利)。
2、本站所有内容均由合作方或网友上传,本站不对文档的完整性、权威性及其观点立场正确性做任何保证或承诺!文档内容仅供研究参考,付费前请自行鉴别。
3、如文档内容存在违规,或者侵犯商业秘密、侵犯著作权等,请点击“违规举报”。

碎片内容

2024届江苏省常州市钟楼区二十四中学中考物理考前最后一卷含解析.doc

确认删除?