电脑桌面
添加内谋知识网--内谋文库,文书,范文下载到电脑桌面
安装后可以在桌面快捷访问

2024届河北省邢台临西县联考中考五模物理试题含解析.doc

2024届河北省邢台临西县联考中考五模物理试题含解析.doc_第1页
1/19
2024届河北省邢台临西县联考中考五模物理试题含解析.doc_第2页
2/19
2024届河北省邢台临西县联考中考五模物理试题含解析.doc_第3页
3/19
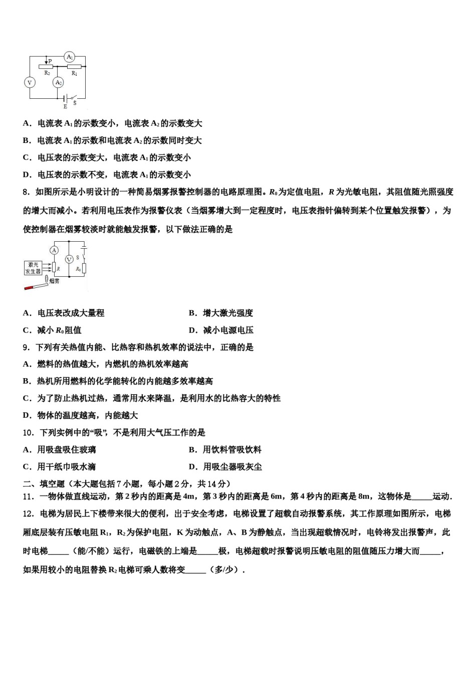
2024届河北省邢台临西县联考中考五模物理试题考生请注意:1.答题前请将考场、试室号、座位号、考生号、姓名写在试卷密封线内,不得在试卷上作任何标记。2.第一部分选择题每小题选出答案后,需将答案写在试卷指定的括号内,第二部分非选择题答案写在试卷题目指定的位置上。3.考生必须保证答题卡的整洁。考试结束后,请将本试卷和答题卡一并交回。一、本大题包括10小题,每小题3分,共30分.在每小题给出的四个选项中,只有一项符合题目要求.1.某同学利用如图甲所示的电路进行实验,电源电压恒为3V,更换5个定值电阻Rx得到如图乙所示的图象。以下有关叙述正确的是A.该同学研究的是电流和电压的关系B.实验中电压表的示数保持0.5伏不变C.滑动变阻器向左滑动时电压表和电流表示数变大D.将Rx从5欧换成10欧后,应将滑片P向左移2.如图所示,水平桌面上有两个完全相同的溢水杯甲和乙、杯中装满了水,将两个体积相同、材料不同的实心小球A和B分别放入溢水杯中。则下列说法错误的是A.小球A的质量小于小球B的质量B.小球A受到的浮力等于小球B受到的浮力C.甲杯对桌面的压强等于乙杯对桌面的压强D.水对甲杯底的压强等于水对乙杯底的压强3.甲、乙两个完全相同的杯子盛有不同浓度的盐水,将同一个鸡蛋先后放入其中.当鸡蛋静止时,两个杯子中液面恰好相平,鸡蛋所处的位置如图所示.则A.甲杯底部所受的液体压力较大B.乙杯底部所受的液体压强较大C.鸡蛋在甲杯里排开液体的质量较大D.鸡蛋在乙杯中受到液体的浮力较大4.下图是一个体重测试仪的工作原理图.电源电压保持不变,体重显示表的指针偏转角度会随着人的体重的增加而增大,下列有关测试仪的说法正确的是A.O为支点,作用在B点为动力,ABO是一个省力杠杆B.体重显示表是用电压表改装而成的C.体重显示表可能是用电压表改装而成的,也可能是用电流表改装而成的D.压力传感器R的阻值随压力的增大而减小5.物理学与人类的生产、生活密切相关,下列的诗词等反映了人类对自然界的一定认识,其中从物理学的角度分析正确的是()A.“潭清疑水浅,荷动知鱼散”,“水浅”是由于光的直线传播造成的B.“空山不见人,但闻人语响”,“闻声不见人”是由于声速比光速快C.“少小离家老大回,乡音未改鬓毛衰”,未改的“乡音”是音调D.“墙内开花墙外香,一杯醇酒香满堂”,闻到花香酒香这是扩散现象6.利用斜面、小车等装置可以进行多种实验,下列几个实验中不能用该装置完成的是A.测量小车的运动速度B.研究物体内能的改变C.探究阻力对物体运动的影响D.探究物体的动能跟哪些因素有关7.如图所示的电路中,电源电压保持不变,闭合开关S,将滑动变阻器的滑片P向左移动,下列说法中正确的是A.电流表A1的示数变小,电流表A2的示数变大B.电流表A1的示数和电流表A2的示数同时变大C.电压表的示数变大,电流表A1的示数变小D.电压表的示数不变,电流表A1的示数变小8.如图所示是小明设计的一种简易烟雾报警控制器的电路原理图。R0为定值电阻,R为光敏电阻,其阻值随光照强度的增大而减小。若利用电压表作为报警仪表(当烟雾增大到一定程度时,电压表指针偏转到某个位置触发报警),为使控制器在烟雾较淡时就能触发报警,以下做法正确的是A.电压表改成大量程B.增大激光强度C.减小R0阻值D.减小电源电压9.下列有关热值内能、比热容和热机效率的说法中,正确的是A.燃料的热值越大,内燃机的热机效率越高B.热机所用燃料的化学能转化的内能越多效率越高C.为了防止热机过热,通常用水来降温,是利用水的比热容大的特性D.物体的温度越高,内能越大10.下列实例中的“吸”,不是利用大气压工作的是A.用吸盘吸住玻璃B.用饮料管吸饮料C.用干纸巾吸水滴D.用吸尘器吸灰尘二、填空题(本大题包括7小题,每小题2分,共14分)11.一物体做直线运动,第2秒内的距离是4m,第3秒内的距离是6m,第4秒内的距离是8m,这物体是_____运动.12.电梯为居民上下楼带来很大的便利,出于安全考虑,电梯设置了超载自动报警系统,其工作原理如图所示,电梯厢底层装有压敏电阻R1,R2为保护电阻,K为动触点,A、B为静触点,当出现超载情况时,电铃将发出报...

1、当您付费下载文档后,您只拥有了使用权限,并不意味着购买了版权,文档只能用于自身使用,不得用于其他商业用途(如 [转卖]进行直接盈利或[编辑后售卖]进行间接盈利)。
2、本站所有内容均由合作方或网友上传,本站不对文档的完整性、权威性及其观点立场正确性做任何保证或承诺!文档内容仅供研究参考,付费前请自行鉴别。
3、如文档内容存在违规,或者侵犯商业秘密、侵犯著作权等,请点击“违规举报”。

碎片内容

2024届河北省邢台临西县联考中考五模物理试题含解析.doc

确认删除?