电脑桌面
添加内谋知识网--内谋文库,文书,范文下载到电脑桌面
安装后可以在桌面快捷访问

2024届河北省邢台市第一中学中考物理押题试卷含解析.doc

2024届河北省邢台市第一中学中考物理押题试卷含解析.doc_第1页
1/18
2024届河北省邢台市第一中学中考物理押题试卷含解析.doc_第2页
2/18
2024届河北省邢台市第一中学中考物理押题试卷含解析.doc_第3页
3/18
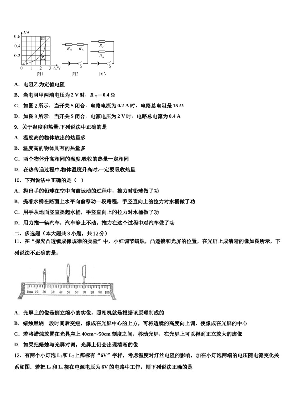
2024届河北省邢台市第一中学中考物理押题试卷注意事项1.考试结束后,请将本试卷和答题卡一并交回.2.答题前,请务必将自己的姓名、准考证号用0.5毫米黑色墨水的签字笔填写在试卷及答题卡的规定位置.3.请认真核对监考员在答题卡上所粘贴的条形码上的姓名、准考证号与本人是否相符.4.作答选择题,必须用2B铅笔将答题卡上对应选项的方框涂满、涂黑;如需改动,请用橡皮擦干净后,再选涂其他答案.作答非选择题,必须用05毫米黑色墨水的签字笔在答题卡上的指定位置作答,在其他位置作答一律无效.5.如需作图,须用2B铅笔绘、写清楚,线条、符号等须加黑、加粗.一、单选题(本大题共10小题,共30分)1.下列光现象中属于光的折射的是A.日偏食B.照镜子C.汽车观后D.水中筷子变弯2.为了监督司机是否遵守限速规定,交管部门在公路上安装了固定测速仪。如图所示,汽车向放置在道路中间的测速仪匀速驶来,测速仪向汽车发出两次短促的超声波信号。第一次发出信号到测速仪接收到经汽车反射回来的信号用时0.5s,第二次发出信号到测速仪接收到经汽车反射回来的信号用时0.3s,若发出两次信号的时间间隔是l.ls,超声波的速度是340m/s,则()A.汽车接收到第一次信号时,距测速仪170mB.汽车接收到第二次信号时,距测速仪102mC.汽车的速度是34m/sD.汽车的速度是30.9m/s3.下面几个研究实例中,采用了相同研究方法的是①利用光线表示光传播的路径和方向②“探究压力的作用效果与受力面积”时,保持压力不变,改变受力面积③“探究物体的动能与速度的关系“时,让同-钢球从斜面的不同高度由静止滚下④“比较不同物质吸热升温的情况”时,用加热时间的长短表示吸收热量的多少A.①和②B.②和③C.②和④D.③和④4.下列能源中,属于可再生能源的一组是:①太阳能;②天然气;③石油;④水能;⑤核燃料A.①②B.①④C.②④D.③⑤5.关于光的各种现象,图中说法正确的是()A.图中岸上景物在水中成的是实像B.图中筷子水中部分实际是在我们看到的像的上方C.图中的光斑是光的直线传播形成的D.图中把花束向平面镜靠近时,花束的像会变大6.与实物图对应的电路图是A.B.C.D.7.民谚俗语常常包涵丰富的物理知识.以下属于光的反射现象的是()A.并底之蛙,所见甚小B.以冰取火,前所未有C.海市蜃楼,虚无缥渺D.摘不到的是镜中花,捞不到的是水中月8.如图所示是电阻甲和乙的I-U图像,下列说法正确的是()A.电阻乙为定值电阻B.当电阻甲两端电压为2V时,R甲=0.4ΩC.如图2所示,当开关S闭合,电路电流为0.2A时,电路总电阻是15ΩD.如图3所示,当开关S闭合,电源电压为2V时,电路总电流为0.4A9.关于温度和热量,下列说法中正确的是A.温度高的物体放出的热量多B.温度高的物体具有的热量多C.两个物体升高相同的温度,吸收的热量一定相同D.在热传递过程中,物体温度升高时,一定要吸收热量10.下列说法中正确的是()A.抛出手的铅球在空中向前运动的过程中,推力对铅球做了功B.提着水桶在路面上水平向前移动一段路程,手竖直向上的拉力对水桶做了功C.用手从地面竖直提起水桶,手竖直向上的拉力对水桶做了功D.用力推一辆汽车,汽车静止不动,推力在这个过程中对汽车做了功二、多选题(本大题共3小题,共12分)11.在“探究凸透镜成像规律的实验”中,小红调节蜡烛,凸透镜和光屏的位置,在光屏上成清晰的像如图所示,下列说法不正确的是:A.光屏上的像是倒立缩小的实像,照相机就是根据该原理制成的B.蜡烛燃烧一段时间后变短,像成在光屏中心的上方,可将透镜的高度向上调,使像成在光屏的中心C.若将蜡烛放置在光具座上40cm~50cm刻度之间,移动光屏,在光屏上可以得到正立放大的虚像D.如果把蜡烛与光屏对调,光屏上仍会出现清晰的像12.有两个小灯泡L1和L2上都标有“6V”字样,考虑温度对灯丝电阻的影响,加在小灯泡两端的电压随电流变化关系如图.若把L1和L2接在电源电压为6V的电路中工作,则下列说法正确的是A.小灯泡L1的电阻在某一时刻可能是20ΩB.小灯泡L2在某一时刻的实际功率可能是0.4WC.两灯串联时电路的总功率是0.6WD.两灯并联时电路的总功率是3.6W13.如图...

1、当您付费下载文档后,您只拥有了使用权限,并不意味着购买了版权,文档只能用于自身使用,不得用于其他商业用途(如 [转卖]进行直接盈利或[编辑后售卖]进行间接盈利)。
2、本站所有内容均由合作方或网友上传,本站不对文档的完整性、权威性及其观点立场正确性做任何保证或承诺!文档内容仅供研究参考,付费前请自行鉴别。
3、如文档内容存在违规,或者侵犯商业秘密、侵犯著作权等,请点击“违规举报”。

碎片内容

2024届河北省邢台市第一中学中考物理押题试卷含解析.doc

确认删除?