电脑桌面
添加内谋知识网--内谋文库,文书,范文下载到电脑桌面
安装后可以在桌面快捷访问

2024届河南省商水县联考中考二模物理试题含解析.doc

2024届河南省商水县联考中考二模物理试题含解析.doc_第1页
1/19
2024届河南省商水县联考中考二模物理试题含解析.doc_第2页
2/19
2024届河南省商水县联考中考二模物理试题含解析.doc_第3页
3/19
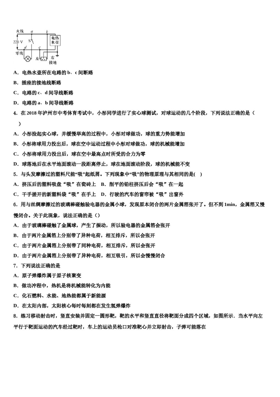
2024届河南省商水县联考中考二模物理试题考生须知:1.全卷分选择题和非选择题两部分,全部在答题纸上作答。选择题必须用2B铅笔填涂;非选择题的答案必须用黑色字迹的钢笔或答字笔写在“答题纸”相应位置上。2.请用黑色字迹的钢笔或答字笔在“答题纸”上先填写姓名和准考证号。3.保持卡面清洁,不要折叠,不要弄破、弄皱,在草稿纸、试题卷上答题无效。一、单选题(本大题共10小题,共30分)1.如图所示的电路中,电源两端的电压保持不变,当开关S闭合后,灯L不发光,电压表指针有明显偏转.若电路中只有一处故障,对于此电路可能故障的判断,下列说法中不正确的是()A.灯L短路B.灯L断路C.滑动变阻器R2断路D.定值电阻R1断路2.如图所示,水平地面ABCD,以O点为界,AO段是一种材质,OD段是另一种材质.细线一端系在物体上,绕过轻质滑轮,另一端系在墙上,拉滑轮的水平力F恒为4N物体经A点开始计时,此后各段路程及耗时见下表.下列说法中正确的是区间ABBOOCCD距离1m1m1.5m2.5m耗时1s1s1s1sA.CD区间物体的平均速度为2m/sB.AB区间物体受到的摩擦力为4NC.OD区间物体加速运动,摩擦力变小D.AD区间拉力F做的总功为12J3.如图是小明家的部分电路,他将电饭煲的插头插入三孔插座后,正在烧水的电热水壶突然停止工作,但电灯仍正常发光,拔出电饭煲的插头,电热水壶仍不能工作,用试电笔分别测试插座的左、右孔,氖管均发光.若电路中只有一处故障,则()A.电热水壶所在电路的b、c间断路B.插座的接地线断路C.电路的c、d间导线断路D.电路的a、b间导线断路4.在2018年泸州市中考体育考试中,小彤同学进行了实心球测试,对球运动的几个阶段,下列说法正确的是()A.小彤捡起实心球,并缓慢举高的过程中,小彤对球做功,球的重力势能增加B.小彤将球用力投出后,球在空中运动过程中小彤对球做功,球的机械能增加C.小彤将球用力投出后,球在空中最高点时所受的合力为零D.球落地后在水平地面滚动一段距离停止,球在地面滚动阶段,球的机械能不变5.与头发摩擦过的塑料尺能“吸”起纸屑。下列现象中“吸”的物理原理与其相同的是()A.挤压后的塑料吸盘“吸”在瓷砖上B.削平的铅柱挤压后会“吸”在一起C.干手搓开的新塑料袋“吸”在手上D.行驶的汽车的窗帘被“吸”出窗外6.用与丝绸摩擦过的玻璃棒碰触验电器的金属小球,发现原本闭合的两片金属箔张开了。但不到1min,金属箔又慢慢闭合。关于此现象,说法正确的是()A.由于玻璃棒碰触了金属球,产生了振动,所以验电器的金属箔会张开B.由于两片金属箔上分别带了异种电荷,相互排斥,所以会张开C.由于两片金属箔上分别带了同种电荷,相互排斥,所以会张开D.由于两片金属箔上分别带了异种电荷,相互吸引,所以会慢慢闭合7.下列说法正确的是A.原子弹爆炸属于原子核聚变B.做功冲程中,热机是将机械能转化为内能C.化石燃料、水能、地热能都属于新能源D.在太阳内部,太阳核心每时每刻都在发生氢弹爆炸8.练习移动射击时,竖直安装并固定一圆形靶,靶的水平和竖直直径将靶面分成四个区域,如图所示.当水平向左平行于靶面运动的汽车经过靶时,车上的运动员枪口对准靶心并立即射击,子弹可能落在A.Ⅰ区B.Ⅱ区C.Ⅲ区D.Ⅳ区9.如图所示,甲、乙、丙、丁是不同的声音先后输入到同一示波器上所显示的波形图则下面说法中正确的是A.甲和乙声音的音调相同B.甲和丙声音的响度相同C.丙声音在真空中传播速度最快D.甲和丁声音的音色相同10.科研人员研制出一种“发电鞋”,鞋内部装有磁铁和线圈,穿着这种鞋行走时发的电可存储在鞋内的蓄电池中,可用于手机充电.下列说法中错误的是A.“发电鞋”发电利用了电磁感应原理B.穿“发电鞋”行走时,发出的电能是由机械能转化来的C.用“发电鞋”内的蓄电池给手机充电时,机械能转化为电能D.若“发电鞋”平均发电功率为0.4W,则行走10min,可产生电能240J二、多选题(本大题共3小题,共12分)11.我国智能科技飞速发展.如图所示,展示的是地铁服务机器人在工作,以下关于机器人的说法正确的是A.自动充电的过程把化学能转化为电能B.音响发声时只要通电不振动就能发声C.电动机原理是...

1、当您付费下载文档后,您只拥有了使用权限,并不意味着购买了版权,文档只能用于自身使用,不得用于其他商业用途(如 [转卖]进行直接盈利或[编辑后售卖]进行间接盈利)。
2、本站所有内容均由合作方或网友上传,本站不对文档的完整性、权威性及其观点立场正确性做任何保证或承诺!文档内容仅供研究参考,付费前请自行鉴别。
3、如文档内容存在违规,或者侵犯商业秘密、侵犯著作权等,请点击“违规举报”。

碎片内容

2024届河南省商水县联考中考二模物理试题含解析.doc

确认删除?