电脑桌面
添加内谋知识网--内谋文库,文书,范文下载到电脑桌面
安装后可以在桌面快捷访问

2024届湖南省株洲市名校中考物理最后冲刺模拟试卷含解析.doc

2024届湖南省株洲市名校中考物理最后冲刺模拟试卷含解析.doc_第1页
1/17
2024届湖南省株洲市名校中考物理最后冲刺模拟试卷含解析.doc_第2页
2/17
2024届湖南省株洲市名校中考物理最后冲刺模拟试卷含解析.doc_第3页
3/17
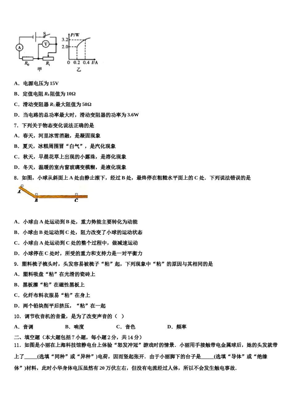
2024届湖南省株洲市名校中考物理最后冲刺模拟试卷注意事项:1.答题前,考生先将自己的姓名、准考证号码填写清楚,将条形码准确粘贴在条形码区域内。2.答题时请按要求用笔。3.请按照题号顺序在答题卡各题目的答题区域内作答,超出答题区域书写的答案无效;在草稿纸、试卷上答题无效。4.作图可先使用铅笔画出,确定后必须用黑色字迹的签字笔描黑。5.保持卡面清洁,不要折暴、不要弄破、弄皱,不准使用涂改液、修正带、刮纸刀。一、本大题包括10小题,每小题3分,共30分.在每小题给出的四个选项中,只有一项符合题目要求.1.日常生活中,处处有物理.下列分析正确的是()A.鸡蛋碰石头,鸡蛋碎了,说明鸡蛋受到的力大于石头受到的力B.汽车关闭发动机后会停下来,说明物体的运动需要力来维持C.用力压钢尺,钢尺变弯,说明力可以改变物体的形状D.短跑运动员冲过终点后,不能立刻停下,说明物体的速度越大则惯性越大2.标有“12V6W”与“12V3W”的灯泡以串联方式接入电路中,若只让其中一盏灯正常工作,则电源电压为A.24VB.18VC.16VD.12V3.下列数据中,符合事实的是A.家用台灯正常工作时灯丝中的电流约为2AB.夏天室内的最高气温可达50℃C.一名普通中学生的质量约为500kgD.正常人lmin的心跳约70次4.如图所示,AB之间的距离为2m。当小球从A向B移动了1m时,若不考虑小球的形状和大小,这时小球和它的像之间的距离为_____m;小明向竖直的平面镜走近时看到自己的像变大了,而实际上他的像的大小是___(填“变大”、“变小”或“不变”)的。5.关于安全用电,下列做法正确的是A.在通电的电线上晾晒衣服B.及时更换老化的电线C.用湿布擦拭通电的电视机D.在高压线附近放风筝6.如图甲所示电路中,电源电压不变,R0为定值电阻,R1为滑动变阻器,图乙是滑动变阻器消耗的电功率与电流关系的图象,电流表量程为“0~0.6A”,电压表量程为“0~15V”。在保证电路安全的前提下,下列选项正确的()A.电源电压为15VB.定值电阻R0阻值为10ΩC.滑动变阻器R1最大阻值为50ΩD.当电路的总功率最大时,滑动变阻器的功率为3.6W7.下列关于物态变化说法正确的是A.春天,河里冰雪消融,是凝固现象B.夏天,冰糕周围冒“白气”,是汽化现象C.秋天,早晨花草上出现的小露珠,是溶化现象D.冬天,温暖的室内窗玻璃变模糊,是液化现象8.如图,小球从斜面上A处由静止滚下,经过B处,最终停在粗糙水平面上的C处.下列说法错误的是A.小球由A处运动到B处,重力势能主要转化为动能B.小球由B处运动到C处,阻力改变了小球的运动状态C.小球由A处运动到C处的整个过程中,做减速运动D.小球停在C处时,所受的重力和支持力是一对平衡力9.塑料梳子梳头时,头发容易被梳子“粘”起,下列现象中“粘”的原因与其相同的是A.塑料吸盘“粘”在光滑的瓷砖上B.黑板擦“粘”在磁性黑板上C.化纤布料衣服易“粘”在身上D.两个铅块削平后挤压,“粘”在一起10.调节收音机的音量,是为了改变声音的()A.音调B.响度C.音色D.频率二、填空题(本大题包括7小题,每小题2分,共14分)11.如图是小丽在上海科技馆静电台上体验“怒发冲冠”游戏时的情景.小丽用手接触带电金属球后,她的头发就带上了_____(选填“同种”或“异种”)电荷,因而竖起张开.由于小丽脚下的台子是_____(选填“导体”或“绝缘体”)材料,此时小华身体电压虽然有20万伏左右,但没有电流经过人体,所以不会发生触电事故.12.如图所示,是我市矗立在山顶的风力发电机,风力发电机靠叶片在风力的推动下转动,带动发电机发电.其中风能属于_____能源(选填“可再生”或“不可再生”),发电机发出的电能属于_____能源(选填“一次”或“二次”).13.如图所示的电路,电阻R1=3Ω、R2=2Ω.闭合开关S,电流表A的示数_____,电流表A1的示数_____(以上两空均选填“变大”、“变小”或“不变”),电压表的示数与电流表A的示数变化之比等于_____Ω.14.如图所示,一束太阳光通过三棱镜折射后,被分解成七种颜色的光,在白色光屏上形成一条七彩光带,这个现象叫_____;如果在白色光屏前放置一块红色玻璃,我们在白屏上能看到_____;如果将...

1、当您付费下载文档后,您只拥有了使用权限,并不意味着购买了版权,文档只能用于自身使用,不得用于其他商业用途(如 [转卖]进行直接盈利或[编辑后售卖]进行间接盈利)。
2、本站所有内容均由合作方或网友上传,本站不对文档的完整性、权威性及其观点立场正确性做任何保证或承诺!文档内容仅供研究参考,付费前请自行鉴别。
3、如文档内容存在违规,或者侵犯商业秘密、侵犯著作权等,请点击“违规举报”。

碎片内容

2024届湖南省株洲市名校中考物理最后冲刺模拟试卷含解析.doc

确认删除?