电脑桌面
添加内谋知识网--内谋文库,文书,范文下载到电脑桌面
安装后可以在桌面快捷访问

2024届湖南省沅陵县重点中学中考物理最后一模试卷含解析.doc

2024届湖南省沅陵县重点中学中考物理最后一模试卷含解析.doc_第1页
1/18
2024届湖南省沅陵县重点中学中考物理最后一模试卷含解析.doc_第2页
2/18
2024届湖南省沅陵县重点中学中考物理最后一模试卷含解析.doc_第3页
3/18
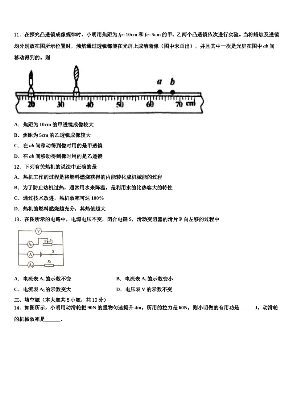
2024届湖南省沅陵县重点中学中考物理最后一模试卷注意事项1.考试结束后,请将本试卷和答题卡一并交回.2.答题前,请务必将自己的姓名、准考证号用0.5毫米黑色墨水的签字笔填写在试卷及答题卡的规定位置.3.请认真核对监考员在答题卡上所粘贴的条形码上的姓名、准考证号与本人是否相符.4.作答选择题,必须用2B铅笔将答题卡上对应选项的方框涂满、涂黑;如需改动,请用橡皮擦干净后,再选涂其他答案.作答非选择题,必须用05毫米黑色墨水的签字笔在答题卡上的指定位置作答,在其他位置作答一律无效.5.如需作图,须用2B铅笔绘、写清楚,线条、符号等须加黑、加粗.一、单选题(本大题共10小题,共30分)1.将肉片直接放入热油锅里爆炒,会将肉炒焦或炒糊,大大失去鲜味.厨师预先将适量的淀粉拌入肉片中,再放到热油锅里爆炒,炒出的肉片既鲜嫩味美又营养丰富,对此现象说法不正确的是A.在炒肉片过程中,肉片的温度升高,内能增加B.在炒肉片过程中,肉片内能增加主要通过做功实现的C.附着在肉片外的淀粉糊有效防止了肉片里水分的蒸发D.附近能闻到肉香体现了分子在不停地做无规则的运动2.下列说法正确的是A.汽车速度越大越难停下来,说明物体速度越大,惯性越大B.物体匀速转弯,一定受到非平衡力的作用C.熟透的苹果落到地面,说明地球对苹果的引力大于苹果对地球的引力D.竖直上抛的小球运动到最高点时速度为零,此刻小球处于静止状态3.物理学与人类的生产、生活密切相关,下列的诗词等反映了人类对自然界的一定认识,其中从物理学的角度分析正确的是()A.“潭清疑水浅,荷动知鱼散”,“水浅”是由于光的直线传播造成的B.“空山不见人,但闻人语响”,“闻声不见人”是由于声速比光速快C.“少小离家老大回,乡音未改鬓毛衰”,未改的“乡音”是音调D.“墙内开花墙外香,一杯醇酒香满堂”,闻到花香酒香这是扩散现象4.如图是某种物质在凝固时温度随时间变化图像,下面从图像中获得的信息正确的是A.这是非晶体的凝固图像B.在AB段物质处于固液共存C.该物质的凝固过程经历15minD.在BC段物质放热,温度保持不变5.体育课上几个同学用一根弹簧拉力器比试臂力,拉力器上有三根弹簧,结果每个人都能把手臂撑直,则A.臂力大的人所用的拉力大B.手臂长的人所用的拉力大C.体重大的人所用的拉力大D.每个人所用的拉力一样大6.小明将六种不同物品分成a、b两组.其中a组有陶瓷片、玻璃砖、塑料棒;b组有铜块、铅笔芯、盐水.这样分组依据的物理属性是()A.硬度B.导电性C.密度D.磁性7.体育比赛中运动员一旦受伤,医生会对着受伤部位喷射一种叫作氯乙烷的药液,该药液会在皮肤表面迅速汽化,使受伤部位表层骤然变冷而暂时失去痛感,说明氯乙烷具有较低的A.沸点B.熔点C.温度D.凝固点8.舰载直升机完成任务返航,要降落在航空母舰上,在直升机减速下降靠近航母甲板的过程中A.惯性变大B.动能变小C.重力势能不变D.机械能不变9.下列做法符合安全用电要求的是A.开关应接在电灯与零线之间B.在户外,不要靠近高压带电体C.将三脚插头改为两脚插头接在两孔插座上使用D.使用测电笔时手不能接触笔尾金属体10.通过直接感知的现,推测无法直接感知的事实是常用的物理下列根象所出推测,符实的是A.街边的路灯同时亮、灭路灯是串联的B.投篮抛向空中的篮球,离开手后还能继续运动手对空中的篮球还有力的作用C.小磁针放在磁体旁受力偏转磁体周围有磁场D.用超声波可击碎人体内的“钻石”声波能传递信息二、多选题(本大题共3小题,共12分)11.在探究凸透镜成像规律时,小明用焦距为fp=10cm和fc=5cm的甲、乙两个凸透镜依次进行实验。当将蜡烛及透镜均分别放在图所示位置时,烛焰通过透镜都能在光屏上成清晰像(图中未画出),并且其中一次是光屏在图中ab间移动得到的。则A.焦距为10cm的甲透镜成像较大B.焦距为5cm的乙透镜成像较大C.在ab间移动得到像时用的是甲透镜D.在ab间移动得到像时用的是乙透镜12.下列有关热机的说法中正确的是A.热机工作的过程是将燃料燃烧获得的内能转化成机械能的过程B.为了防止热机过热,通常用水来降温,是利用水的比热容大的特性...

1、当您付费下载文档后,您只拥有了使用权限,并不意味着购买了版权,文档只能用于自身使用,不得用于其他商业用途(如 [转卖]进行直接盈利或[编辑后售卖]进行间接盈利)。
2、本站所有内容均由合作方或网友上传,本站不对文档的完整性、权威性及其观点立场正确性做任何保证或承诺!文档内容仅供研究参考,付费前请自行鉴别。
3、如文档内容存在违规,或者侵犯商业秘密、侵犯著作权等,请点击“违规举报”。

碎片内容

2024届湖南省沅陵县重点中学中考物理最后一模试卷含解析.doc

确认删除?