电脑桌面
添加内谋知识网--内谋文库,文书,范文下载到电脑桌面
安装后可以在桌面快捷访问

2024届甘肃省兰州市重点名校中考物理最后冲刺模拟试卷含解析.doc

2024届甘肃省兰州市重点名校中考物理最后冲刺模拟试卷含解析.doc_第1页
1/18
2024届甘肃省兰州市重点名校中考物理最后冲刺模拟试卷含解析.doc_第2页
2/18
2024届甘肃省兰州市重点名校中考物理最后冲刺模拟试卷含解析.doc_第3页
3/18
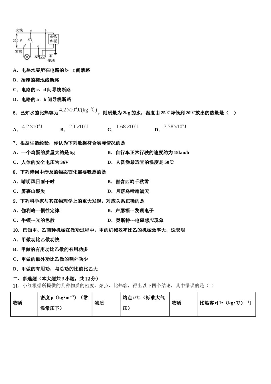
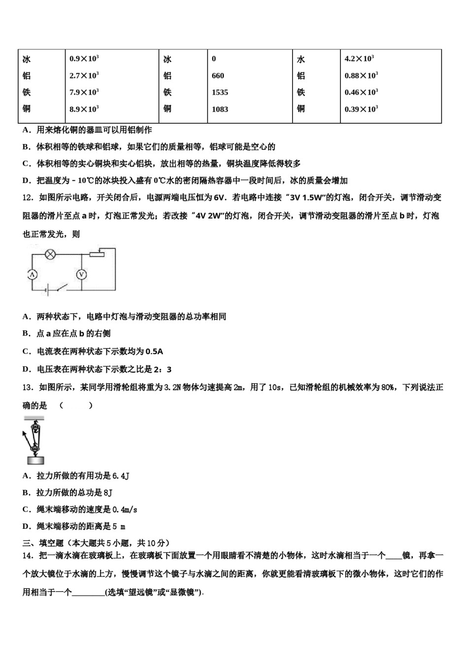
2024届甘肃省兰州市重点名校中考物理最后冲刺模拟试卷注意事项:1.答卷前,考生务必将自己的姓名、准考证号、考场号和座位号填写在试题卷和答题卡上。用2B铅笔将试卷类型(B)填涂在答题卡相应位置上。将条形码粘贴在答题卡右上角"条形码粘贴处"。2.作答选择题时,选出每小题答案后,用2B铅笔把答题卡上对应题目选项的答案信息点涂黑;如需改动,用橡皮擦干净后,再选涂其他答案。答案不能答在试题卷上。3.非选择题必须用黑色字迹的钢笔或签字笔作答,答案必须写在答题卡各题目指定区域内相应位置上;如需改动,先划掉原来的答案,然后再写上新答案;不准使用铅笔和涂改液。不按以上要求作答无效。4.考生必须保证答题卡的整洁。考试结束后,请将本试卷和答题卡一并交回。一、单选题(本大题共10小题,共30分)1.光从空气射入水中,入射角为45°,折射角可能为A.0°B.32°C.45°D.65°2.2008年奥运会在北京举行,在奥运会相关比赛项目中,下列说法错误的是A.赛艇比赛运动员用的船桨属于省力杠杆B.游泳比赛运动员向后划水是应用力的相互作用C.3m跳板跳水运动员起跳时用力蹬跳板是要利用跳板的弹性势能D.在4×100m接力中,为保证交接棒顺利进行,交接棒时两运动员尽可能做到相对静止3.下列现象与其物理知识不相符的是A.影子的形成——光的直线传播B.小孔成像——光的反射C.湖水中青山的倒影——平面镜成像D.雨后天空出现彩虹——光的色散4.两个相同的容器分别装了质量相同的两种液体,用同一热源分别加热,液体温度与加热时间关系如图所示.根据图线可知A.甲液体的比热容大于乙液体的比热容B.如果升高相同的温度,两种液体吸收的热量相同C.加热时间相同,甲液体吸收的热量大于乙液体吸收的热量D.加热时间相同,甲液体温度升高比乙液体温度升高得多5.如图是小明家的部分电路,他将电饭煲的插头插入三孔插座后,正在烧水的电热水壶突然停止工作,但电灯仍正常发光,拔出电饭煲的插头,电热水壶仍不能工作,用试电笔分别测试插座的左、右孔,氖管均发光.若电路中只有一处故障,则()A.电热水壶所在电路的b、c间断路B.插座的接地线断路C.电路的c、d间导线断路D.电路的a、b间导线断路6.已知水的比热容为,则质量为2kg的水,温度由25℃降低到20℃放出的热量是()A.B.C.D.7.根据生活经验,你认为下列数据符合实际情况的是A.一个鸡蛋的质量大约是5gB.自行车正常行驶的速度约为18km/hC.人体的安全电压为36VD.人洗澡最适宜的温度是50℃8.下列诗词中涉及的物态变化需要吸热的是A.晴明风日雨干时B.窗含西岭千秋雪C.雾裹山疑失D.月落乌啼霜满天9.下列科学家与其在物理学上的重大发现,对应关系正确的是A.伽利略---惯性定律B.卢瑟福---发现电子C.牛顿---光的色散D.奥斯特---电磁感应现象10.已知甲、乙两种机械在做功过程中,甲的机械效率比乙的机械效率大,这表明A.甲做功比乙做功快B.甲做的有用功比乙做的有用功多C.甲做的额外功比乙做的额外功少D.甲做的有用功,与总功的比值比乙大二、多选题(本大题共3小题,共12分)11.小红根据所提供的几种物质的密度、熔点、比热容,得出以下四个结论,其中错误的是()物质密度ρ(kg•m﹣3)(常物质熔点t/℃(标准大气比热容c[J•(kg•℃)﹣1]温常压下)物质压)冰0.9×103冰0水4.2×103铝2.7×103铝660铝0.88×103铁7.9×103铁1535铁0.46×103铜8.9×103铜1083铜0.39×103A.用来熔化铜的器皿可以用铝制作B.体积相等的铁球和铝球,如果它们的质量相等,铝球可能是空心的C.体积相等的实心铜块和实心铝块,放出相等的热量,铜块温度降低得较多D.把温度为﹣10℃的冰块投入盛有0℃水的密闭隔热容器中一段时间后,冰的质量会增加12.如图所示电路,开关闭合后,电源两端电压恒为6V.若电路中连接“3V1.5W”的灯泡,闭合开关,调节滑动变阻器的滑片至点a时,灯泡正常发光;若改接“4V2W”的灯泡,闭合开关,调节滑动变阻器的滑片至点b时,灯泡也正常发光,则A.两种状态下,电路中灯泡与滑动变阻器的总功率相同B.点a应在点b的右侧C.电流表在两种状态下示数均为0.5AD.电压表在两种状态下示数之...

1、当您付费下载文档后,您只拥有了使用权限,并不意味着购买了版权,文档只能用于自身使用,不得用于其他商业用途(如 [转卖]进行直接盈利或[编辑后售卖]进行间接盈利)。
2、本站所有内容均由合作方或网友上传,本站不对文档的完整性、权威性及其观点立场正确性做任何保证或承诺!文档内容仅供研究参考,付费前请自行鉴别。
3、如文档内容存在违规,或者侵犯商业秘密、侵犯著作权等,请点击“违规举报”。

碎片内容

2024届甘肃省兰州市重点名校中考物理最后冲刺模拟试卷含解析.doc

确认删除?