电脑桌面
添加内谋知识网--内谋文库,文书,范文下载到电脑桌面
安装后可以在桌面快捷访问

2024届福建省漳州市云霄县中考物理四模试卷含解析.doc

2024届福建省漳州市云霄县中考物理四模试卷含解析.doc_第1页
1/16
2024届福建省漳州市云霄县中考物理四模试卷含解析.doc_第2页
2/16
2024届福建省漳州市云霄县中考物理四模试卷含解析.doc_第3页
3/16
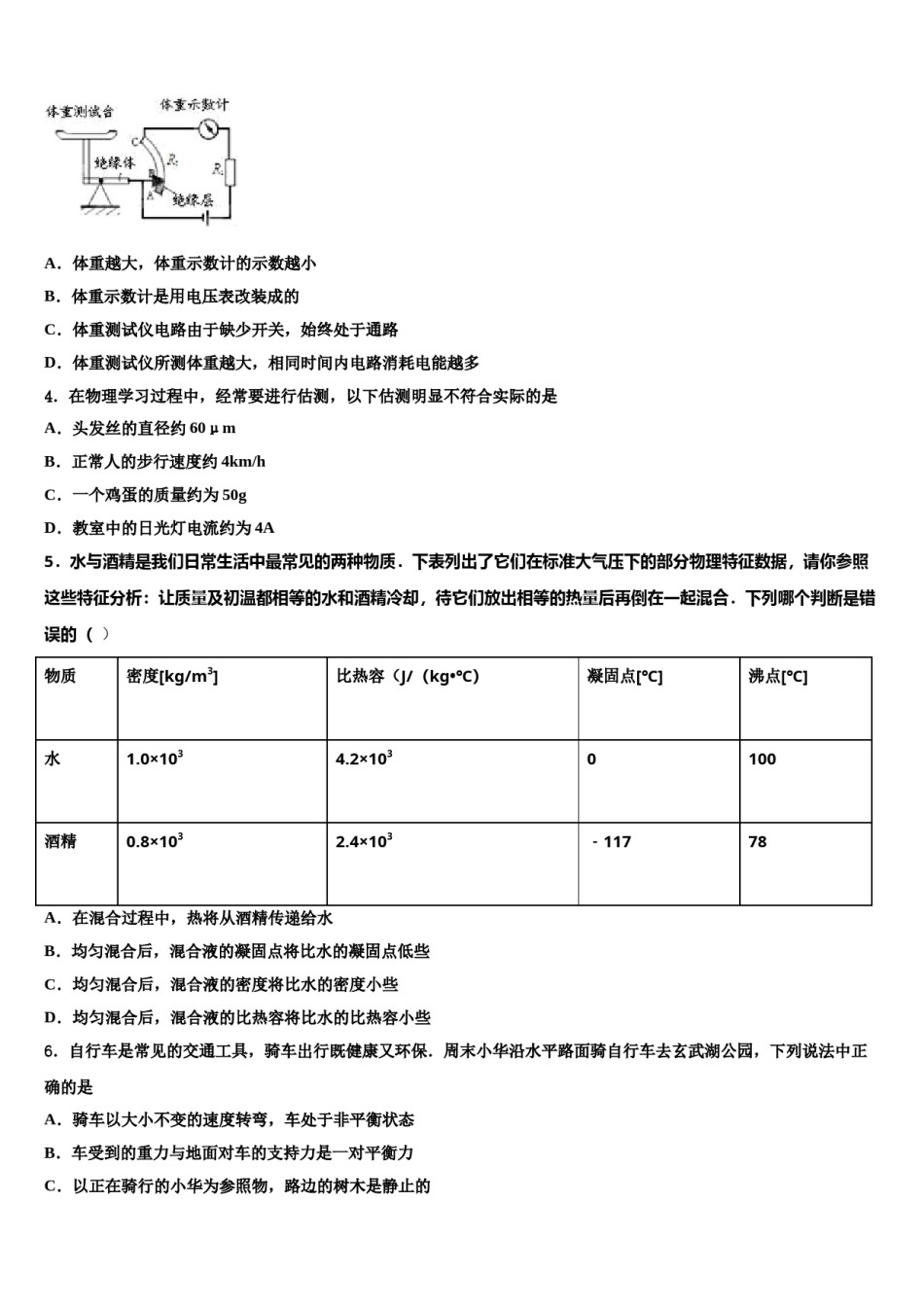
2024届福建省漳州市云霄县中考物理四模试卷注意事项:1.答题前,考生先将自己的姓名、准考证号码填写清楚,将条形码准确粘贴在条形码区域内。2.答题时请按要求用笔。3.请按照题号顺序在答题卡各题目的答题区域内作答,超出答题区域书写的答案无效;在草稿纸、试卷上答题无效。4.作图可先使用铅笔画出,确定后必须用黑色字迹的签字笔描黑。5.保持卡面清洁,不要折暴、不要弄破、弄皱,不准使用涂改液、修正带、刮纸刀。一、单选题(本大题共10小题,共30分)1.关于热现象,下列说法正确的是A.40℃的水的内能一定比80℃的小B.不同燃料燃烧时,放出热量越多的燃料热值越大C.质量和初温相同的水和煤油,放出相同热量时煤油温度降低的多D.内能总是从内能多的物体向内能少的物体传递2.在图中的自然现象中,属于液化的是A.初春,河流中冰雪消融B.仲夏,草叶间露珠晶莹C.深秋,枝头上挂满白霜D.寒冬,窗玻璃上冰花剔透3.如图是体重自动测试仪的工作原理,下列有关它的说法中正确的是A.体重越大,体重示数计的示数越小B.体重示数计是用电压表改装成的C.体重测试仪电路由于缺少开关,始终处于通路D.体重测试仪所测体重越大,相同时间内电路消耗电能越多4.在物理学习过程中,经常要进行估测,以下估测明显不符合实际的是A.头发丝的直径约60μmB.正常人的步行速度约4km/hC.一个鸡蛋的质量约为50gD.教室中的日光灯电流约为4A5.水与酒精是我们日常生活中最常见的两种物质.下表列出了它们在标准大气压下的部分物理特征数据,请你参照这些特征分析:让质量及初温都相等的水和酒精冷却,待它们放出相等的热量后再倒在一起混合.下列哪个判断是错误的()物质密度[kg/m3]比热容(J/(kg•℃)凝固点[℃]沸点[℃]水1.0×1034.2×1030100酒精0.8×1032.4×103﹣11778A.在混合过程中,热将从酒精传递给水B.均匀混合后,混合液的凝固点将比水的凝固点低些C.均匀混合后,混合液的密度将比水的密度小些D.均匀混合后,混合液的比热容将比水的比热容小些6.自行车是常见的交通工具,骑车出行既健康又环保.周末小华沿水平路面骑自行车去玄武湖公园,下列说法中正确的是A.骑车以大小不变的速度转弯,车处于非平衡状态B.车受到的重力与地面对车的支持力是一对平衡力C.以正在骑行的小华为参照物,路边的树木是静止的D.停止蹬车车将慢慢停下来,说明力是维持物体运动的原因7.甲、乙两人同时从同一起跑线出发,同向做匀速直线运动,某时刻他们的位置如图所示,图中能正确反映两人运动距离与时间关系的是A.B.C.D.8.研究光的传播时,物理课本引入了“光线”,使问题简单化,这种研究问题的方法是()A.转化法B.等效法C.模型法D.控制变量法9.若图中猫的头部位置保持不变,把镜子沿MN截成两半,并分别向两侧平移一段距离,则猫的头部通过左、右两半面镜子()A.都不能成像B.各成半个像,合起来成一个完整的像C.都成完整的像,且两个像在同一位置D.都成完整的像,且两个像在不同位置10.甲、乙两物体先后从同地沿同方向做匀速直线运动.甲比乙先运动2秒,甲运动6秒时通过的路程为6米,此时甲、乙间的距离为2米.在图所示的a.b.c三条图线中,乙的s-t图()A.一定是图线aB.一定是图线bC.可能是图线bD.可能是图线c二、多选题(本大题共3小题,共12分)11.将装有酒精的金属管固定在桌子上,并用塞子塞紧,快速来回拉动绕在管上的绳子,过一会儿塞子跳起来,如图所示.则A.拉动绳子过程,金属管温度升高,内能增加B.拉动绳子过程,管内酒精温度升高,蒸发加快C.塞子跳起时,管内气体温度升高,内能增加D.塞子跳起时,管内气体内能转化为塞子的机械能12.如图,光路图正确的是A.B.C.D.13.如下图所示电路,电源电压不变,当开关S2闭合、S1断开时,电流表示数为0.3A,电压表示数为9V;若将两表互换位置,并同时闭合S1和S2时,电流表示数为0.5A.则下列说法中正确的是()A.电压表示数仍为9VB.R1的阻值为18ΩC.R2的阻值为45ΩD.R2消耗的功率为6.75W(两表互换、两开关闭合后)三、填空题(本大题共5小题,共10分)14.如图,物体的直径为_____m。15.如图所...

1、当您付费下载文档后,您只拥有了使用权限,并不意味着购买了版权,文档只能用于自身使用,不得用于其他商业用途(如 [转卖]进行直接盈利或[编辑后售卖]进行间接盈利)。
2、本站所有内容均由合作方或网友上传,本站不对文档的完整性、权威性及其观点立场正确性做任何保证或承诺!文档内容仅供研究参考,付费前请自行鉴别。
3、如文档内容存在违规,或者侵犯商业秘密、侵犯著作权等,请点击“违规举报”。

碎片内容

2024届福建省漳州市云霄县中考物理四模试卷含解析.doc

确认删除?