电脑桌面
添加内谋知识网--内谋文库,文书,范文下载到电脑桌面
安装后可以在桌面快捷访问

2024届福建省龙岩市金丰片区中考物理考试模拟冲刺卷含解析.doc

2024届福建省龙岩市金丰片区中考物理考试模拟冲刺卷含解析.doc_第1页
1/14
2024届福建省龙岩市金丰片区中考物理考试模拟冲刺卷含解析.doc_第2页
2/14
2024届福建省龙岩市金丰片区中考物理考试模拟冲刺卷含解析.doc_第3页
3/14
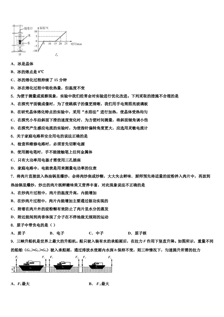
2024届福建省龙岩市金丰片区中考物理考试模拟冲刺卷注意事项:1.答卷前,考生务必将自己的姓名、准考证号、考场号和座位号填写在试题卷和答题卡上。用2B铅笔将试卷类型(B)填涂在答题卡相应位置上。将条形码粘贴在答题卡右上角"条形码粘贴处"。2.作答选择题时,选出每小题答案后,用2B铅笔把答题卡上对应题目选项的答案信息点涂黑;如需改动,用橡皮擦干净后,再选涂其他答案。答案不能答在试题卷上。3.非选择题必须用黑色字迹的钢笔或签字笔作答,答案必须写在答题卡各题目指定区域内相应位置上;如需改动,先划掉原来的答案,然后再写上新答案;不准使用铅笔和涂改液。不按以上要求作答无效。4.考生必须保证答题卡的整洁。考试结束后,请将本试卷和答题卡一并交回。一、本大题包括10小题,每小题3分,共30分.在每小题给出的四个选项中,只有一项符合题目要求.1.随着科技发展,各种现代技术不断得到运用。以下说法不正确的是A.核电站中的核反应堆是利用核聚变获取核能的B.我国的北斗导航系统是利用电磁波传输信号的C.若用超导材料制作远距离输电导线,可大大节约电能D.未来也不可能制造出不消耗能量却能不断对外做功的机器2.关于声现象,下列说法正确的是A.声音在空气中传播比在水中传播得快B.根据音调可以判断是哪位歌手正在唱歌C.汽车安装消声器是在传播过程中减弱噪声D.利用超声波检测锅炉是否有裂痕,说明声音可以传递信息3.一名游客蹦极时下落过程的v﹣t图象(忽略空气阻力)如图所示。已知t1时,弹性绳处于自然伸直状态;t3时,游客达到最低点。则下列说法正确的是A.在0﹣t1时间段内,弹性绳的弹力等于游客所受重力B.在t1﹣t2时间段内,弹性绳弹性势能逐渐减小C.在t2﹣t3时间段内,重力不做功D.在t3时,弹性绳弹性势能最大4.小明利用如图甲所示装置探究冰的熔化特点,他每隔相同时间记录一次温度计的示数,并观察物质的状态.绘制成图像如图乙所示,下列分析错误的是()A.冰是晶体B.冰的熔点是0℃C.冰的熔化过程持续了15分钟D.冰在熔化过程中吸收热量,但温度不变5.为便于测量或观察现象,实验中我们经常会对实验进行优化改进。下列采取的措施不合理的是A.在探究平面镜成像时,为了使跳棋子的像更清晰,我们用手电筒照亮玻璃板B.在研究晶体熔化特点的实验中,采用“水浴法”进行加热,使晶体受热均匀C.在探究小车沿斜面下滑的速度变化时,为方便时间测量,将斜面倾角调小些D.在探究产生感应电流的实验时,为使指针偏转角度更大,应选用灵敏电流计6.关于家庭电路和安全用电的说法正确的是A.检查和维修电路时,必须首先切断电源B.使用测电笔时,手不能接触笔上任何金属体C.只有大功率用电器才需使用三孔插座D.家庭电路中,电能表是用来测量电功率的仪表7.将肉片直接放入热油锅里爆炒,会将肉炒焦或炒糊,大大失去鲜味.厨师预先将适量的淀粉拌入肉片中,再放到热油锅里爆炒,炒出的肉片既鲜嫩味美又营养丰富,对此现象说法不正确的是A.在炒肉片过程中,肉片的温度升高,内能增加B.在炒肉片过程中,肉片内能增加主要通过做功实现的C.附着在肉片外的淀粉糊有效防止了肉片里水分的蒸发D.附近能闻到肉香体现了分子在不停地做无规则的运动8.原子中带负电的是()A.质子B.电子C.中子D.原子核9.三峡升船机是世界上最大的升船机。船只驶入装有水的承船厢后,在拉力F作用下竖直升降。如图所示,重量不同的船舶(G1>G2>G3)驶入承船厢,通过排放水使厢内水深h保持不变,则三种情况下,匀速提升所需的拉力A.F1最大B.F2最大C.F3最大D.F1、F2、F3一样大10.把餐巾纸摩擦过的塑料吸管放在支架上,吸管能在水平面自由转动。如图所示,手持用丝绸摩擦过的玻璃棒靠近吸管端,端会远离玻璃棒。实验中:A.吸管不带电B.吸管带正电C.摩擦时,吸管得到电子D.与吸管摩擦的餐巾纸一直不带电二、填空题(本大题包括7小题,每小题2分,共14分)11.与丝绸摩擦过的玻璃棒带正电,是因为在摩擦过程中,玻璃棒_____。(选填“失去电子”“得到电子”“失去质子”或“得到质子”)12.太阳是人类能源的宝库。太阳能电池板,将太阳能转化为电能,...

1、当您付费下载文档后,您只拥有了使用权限,并不意味着购买了版权,文档只能用于自身使用,不得用于其他商业用途(如 [转卖]进行直接盈利或[编辑后售卖]进行间接盈利)。
2、本站所有内容均由合作方或网友上传,本站不对文档的完整性、权威性及其观点立场正确性做任何保证或承诺!文档内容仅供研究参考,付费前请自行鉴别。
3、如文档内容存在违规,或者侵犯商业秘密、侵犯著作权等,请点击“违规举报”。

碎片内容

2024届福建省龙岩市金丰片区中考物理考试模拟冲刺卷含解析.doc

确认删除?