电脑桌面
添加内谋知识网--内谋文库,文书,范文下载到电脑桌面
安装后可以在桌面快捷访问

2024届重庆合川区南屏中学中考三模物理试题含解析.doc

2024届重庆合川区南屏中学中考三模物理试题含解析.doc_第1页
1/19
2024届重庆合川区南屏中学中考三模物理试题含解析.doc_第2页
2/19
2024届重庆合川区南屏中学中考三模物理试题含解析.doc_第3页
3/19
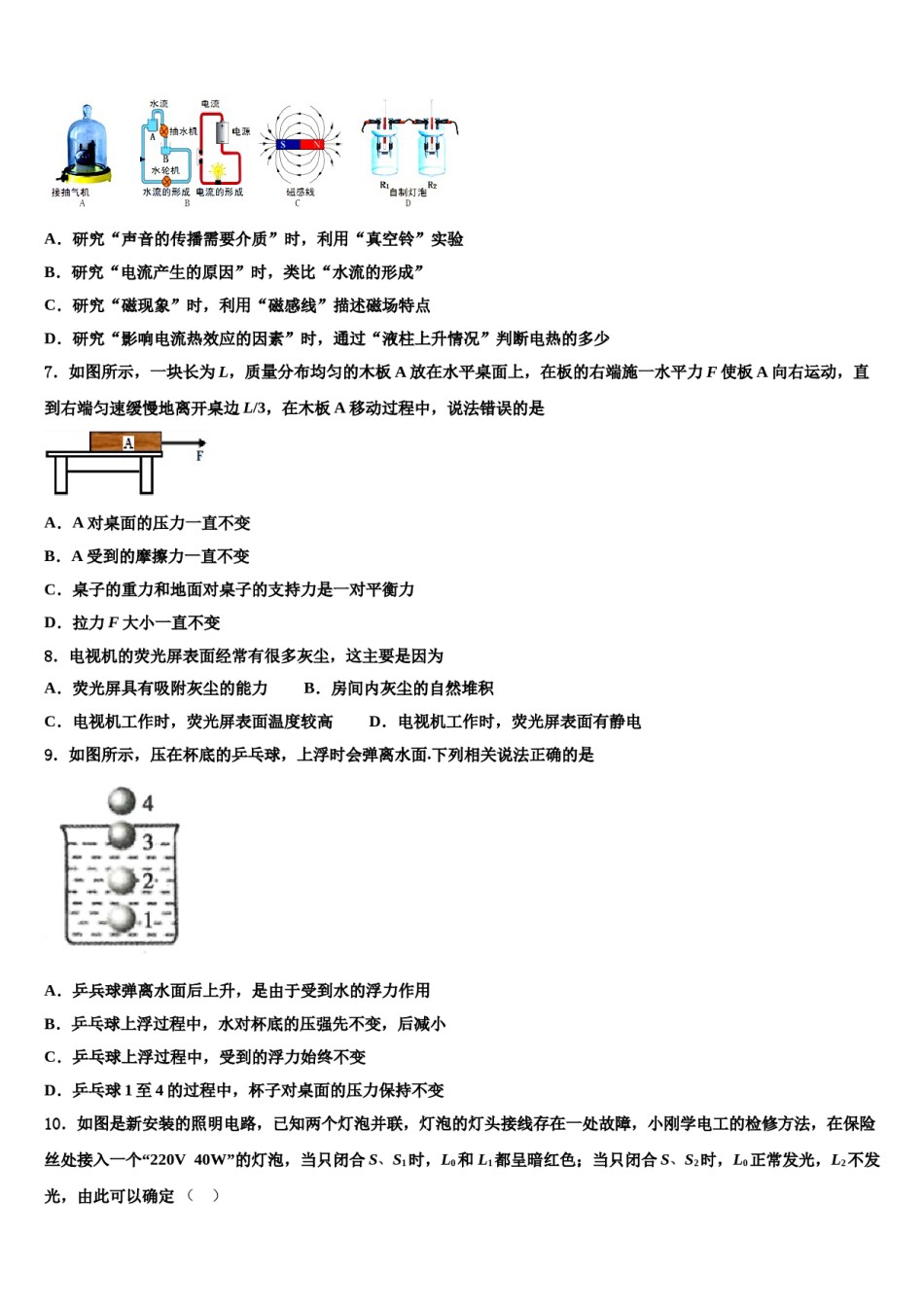
2024届重庆合川区南屏中学中考三模物理试题考生请注意:1.答题前请将考场、试室号、座位号、考生号、姓名写在试卷密封线内,不得在试卷上作任何标记。2.第一部分选择题每小题选出答案后,需将答案写在试卷指定的括号内,第二部分非选择题答案写在试卷题目指定的位置上。3.考生必须保证答题卡的整洁。考试结束后,请将本试卷和答题卡一并交回。一、单选题(本大题共10小题,共30分)1.如图所示,滑轮组在拉力F的作用下,拉着重100N的物体A以0.3m/s的速度在水平面上匀速直线移动,滑轮组的机械效率为80%,物体A运动时受的阻力为40N,拉力F的功率为P,在10s内拉力对物体A做的有用功为W.滑轮自重和绳重忽略不计,则下列结论正确的是A.B.C.拉力F移动的速度为D.2.家庭用电吹风,可以根据需要调节选择开关,实现吹冷风或吹热风的功能,为人们的生活带来许多方便.如图中的四种电吹风电路能够实现上述功能的是()A.B.C.D.3.如图所示的两个电路中,电源电压相等,闭合开关S,当滑动变阻器的滑片P都向右滑动时,灯泡L1、L2的亮度变化是()A.L1、L2都变亮B.L1、L2都变暗C.L1变亮,L2变暗D.L1变暗,L2的亮度不变4.如图所示,用力F=30N,按住一重G=10N的木块,当木块沿竖直方向匀速下滑时,木块受到的摩擦力的大小是()A.10NB.20NC.30ND.40N5.国外科研人员设计了一种“能量采集船”,如图所示.在船的两侧附着可触及水面的旋转“工作臂”,每只“工作臂”的底端装有一只手掌状的、紧贴水面的浮标.当波浪引起浮标上下浮动时,工作臂就前后移动,获得电能储存起来.下列电器设备与“能量采集船”获得能量原理相同的是A.B.C.D.6.物理学蕴含科学思想、科学方法和科学精神.下列选项中与“研究光现象时,引入光线描述光的径迹和方向”方法相同的是A.研究“声音的传播需要介质”时,利用“真空铃”实验B.研究“电流产生的原因”时,类比“水流的形成”C.研究“磁现象”时,利用“磁感线”描述磁场特点D.研究“影响电流热效应的因素”时,通过“液柱上升情况”判断电热的多少7.如图所示,一块长为L,质量分布均匀的木板A放在水平桌面上,在板的右端施一水平力F使板A向右运动,直到右端匀速缓慢地离开桌边L/3,在木板A移动过程中,说法错误的是A.A对桌面的压力一直不变B.A受到的摩擦力一直不变C.桌子的重力和地面对桌子的支持力是一对平衡力D.拉力F大小一直不变8.电视机的荧光屏表面经常有很多灰尘,这主要是因为A.荧光屏具有吸附灰尘的能力B.房间内灰尘的自然堆积C.电视机工作时,荧光屏表面温度较高D.电视机工作时,荧光屏表面有静电9.如图所示,压在杯底的乒乓球,上浮时会弹离水面.下列相关说法正确的是A.乒兵球弹离水面后上升,是由于受到水的浮力作用B.乒乓球上浮过程中,水对杯底的压强先不变,后减小C.乒乓球上浮过程中,受到的浮力始终不变D.乒乓球1至4的过程中,杯子对桌面的压力保持不变10.如图是新安装的照明电路,已知两个灯泡并联,灯泡的灯头接线存在一处故障,小刚学电工的检修方法,在保险丝处接入一个“220V40W”的灯泡,当只闭合S、S1时,L0和L1都呈暗红色;当只闭合S、S2时,L0正常发光,L2不发光,由此可以确定()A.L1灯头断路B.L2灯头短路C.L1灯头短路D.L2灯头断路二、多选题(本大题共3小题,共12分)11.如图所示电路中,R1、R2为定值电阻,R3为滑动变阻器,电源电压不变,下列说法正确的是A.闭合S、S1,滑片向左移动,电压表示数变化量与电流表A1示数变化量的比值变大B.闭合S、S3,滑片向左移动,电压表的示数变大,电流表A2的示数变小C.S、S1、S2、S3都闭合,滑片向左移动,R1消耗的功率变小D.闭合S、S1、S2时,滑片向左移时,电压表示数变大,电流表A1示数变小,A2示数变大12.小明利用两个焦距不同的凸透镜(焦距),探究凸透镜的成像规律,先用焦距为的凸透镜进行实验在光屏上得到烛焰清晰的像,如图所示;更换为焦距为的凸透镜进行实验,则下列判断正确的是A.当凸透镜焦距为时,图中光屏上得到的是缩小的实像B.焦距为的凸透镜比焦距为的凸透镜的会聚能力强C.若保持蜡烛和透镜的位置不变,应将光屏向右...

1、当您付费下载文档后,您只拥有了使用权限,并不意味着购买了版权,文档只能用于自身使用,不得用于其他商业用途(如 [转卖]进行直接盈利或[编辑后售卖]进行间接盈利)。
2、本站所有内容均由合作方或网友上传,本站不对文档的完整性、权威性及其观点立场正确性做任何保证或承诺!文档内容仅供研究参考,付费前请自行鉴别。
3、如文档内容存在违规,或者侵犯商业秘密、侵犯著作权等,请点击“违规举报”。

碎片内容

2024届重庆合川区南屏中学中考三模物理试题含解析.doc

确认删除?