电脑桌面
添加内谋知识网--内谋文库,文书,范文下载到电脑桌面
安装后可以在桌面快捷访问

2024届镇江市属学校中考物理考试模拟冲刺卷含解析.doc

2024届镇江市属学校中考物理考试模拟冲刺卷含解析.doc_第1页
1/19
2024届镇江市属学校中考物理考试模拟冲刺卷含解析.doc_第2页
2/19
2024届镇江市属学校中考物理考试模拟冲刺卷含解析.doc_第3页
3/19
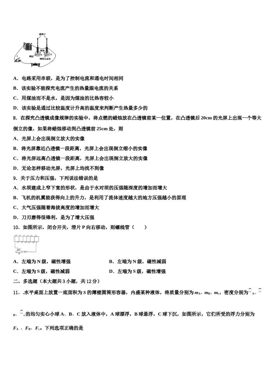
2024届镇江市属学校中考物理考试模拟冲刺卷注意事项:1.答卷前,考生务必将自己的姓名、准考证号、考场号和座位号填写在试题卷和答题卡上。用2B铅笔将试卷类型(B)填涂在答题卡相应位置上。将条形码粘贴在答题卡右上角"条形码粘贴处"。2.作答选择题时,选出每小题答案后,用2B铅笔把答题卡上对应题目选项的答案信息点涂黑;如需改动,用橡皮擦干净后,再选涂其他答案。答案不能答在试题卷上。3.非选择题必须用黑色字迹的钢笔或签字笔作答,答案必须写在答题卡各题目指定区域内相应位置上;如需改动,先划掉原来的答案,然后再写上新答案;不准使用铅笔和涂改液。不按以上要求作答无效。4.考生必须保证答题卡的整洁。考试结束后,请将本试卷和答题卡一并交回。一、单选题(本大题共10小题,共30分)1.扬州四季分明,下列物态变化现象中,属于凝华现象的是A.河面上的“热气”B.树叶上的露珠C.窗户外的雾D.草地上的霜2.甲、乙两物体同时同地开始做匀速直线运动,甲的速度大于乙的速度,它们的s-t图像为图所示a、b、c、d四条图线中的两条,运动5秒甲、乙间的距离小于10米,则A.甲的s-t图一定为图线aB.乙的s-t图一定为图线bC.甲的s-t图可能为图线cD.乙的s-t图可能为图线d3.如图甲所示的电路中,电源电压为16V恒定不变.R0为定值电阻,R为滑动变阻器,闭合开关S后,在滑片P滑动的过程中,电压表与电流表示数的变化关系如图乙所示,根据图象信息可知,下列判断不正确的是()A.R0的阻值是10ΩB.电路的最大总功率是25.6WC.R0的最小功率是3.2WD.滑动变阻器的最大阻值是70Ω4.下列各图描述的实验中,用来说明声音的传播需要介质的是A.音叉发出的声音越响,乒乓球被弹开的越远B.发声的音叉激起水花C.钢尺伸出桌边的长度变短,振动时声音的音调变高D.抽取玻璃罩内的空气,听到罩内的音乐声减小5.对下列设备应用到的物理知识的解释,正确的是A.声呐-利用次声波测绘海底地形B.B超-利用电磁波获取人体内部信息C.验钞机-紫外线能使钞票上的荧光物质发光D.遥控器-靠超声波实现对电视机的控制6.如图所示的电路,闭合开关后,当滑片P向左移动时,下列说法正确的是()A.灯泡L变亮B.电压表示数变大C.电流表A1示数变小D.电路消耗的总功率变大7.如图是“探究电流的产生的热量跟哪些因素有关”的电路图.则下列说法不正确的是A.电路采用串联,是为了控制电流和通电时间相同B.该实验不能探究电流产生的热量跟电流的关系C.用煤油而不是水,是因为煤油的比热容较小D.该实验是通过比较温度计升高的温度来判断产生热量多少的8.在探究凸透镜成像规律的实验中,将点燃的蜡烛放在凸透镜前某一位置,在凸透镜后20cm的光屏上出现一个等大倒立的像,如果将蜡烛移动到凸透镜前25cm处,则A.光屏上会出现倒立放大的实像B.将光屏靠近凸透镜一段距离,光屏上会出现倒立缩小的实像C.将光屏远离凸透镜一段距离,光屏上会出现倒立放大的实像D.无论怎样移动光屏,光屏上均找不到像9.关于压力和压强,下列说法错误的是A.水坝建成上窄下宽的形状,是由于水对坝的压强随深度的增加而增大B.飞机的机翼能获得向上的升力,是利用了流体速度越大的地方压强越小的原理C.大气压强随着海拔高度的增加而增大D.刀刃磨得很锋利,是为了增大压强10.如图所示,闭合开关,滑片P向右移动,则螺线管()A.左端为N级,磁性增强B.左端为N级,磁性减弱C.左端为S级,磁性减弱D.左端为S级,磁性增强二、多选题(本大题共3小题,共12分)11..水平桌面上放置一底面积为S的薄壁圆筒形容器,内盛某种液体,将质量分别为mA、mB、mc,密度分别为A、B、c的均匀实心小球A、B、C放入液体中,A球漂浮,B球悬浮,C球下沉,如图所示,它们所受的浮力分别为FA、FB、Fc。下列选项正确的是A.若mA=mB=mc,则FA=FB>FcB.将C球截去部分后,剩余部分可能上浮C.只取出A球,容器中液面的高度降低了D.三球放入液体前后,液体对容器底部的压强变化了12.如图所示,闭合开关,将导体AB向右移动时,导体CD也随之运动起来.下列说法正确的是A.甲装置把电能转化为机械能B.甲装置可以说明电磁感应现象C.乙装置产生的现...

1、当您付费下载文档后,您只拥有了使用权限,并不意味着购买了版权,文档只能用于自身使用,不得用于其他商业用途(如 [转卖]进行直接盈利或[编辑后售卖]进行间接盈利)。
2、本站所有内容均由合作方或网友上传,本站不对文档的完整性、权威性及其观点立场正确性做任何保证或承诺!文档内容仅供研究参考,付费前请自行鉴别。
3、如文档内容存在违规,或者侵犯商业秘密、侵犯著作权等,请点击“违规举报”。

碎片内容

2024届镇江市属学校中考物理考试模拟冲刺卷含解析.doc

确认删除?