电脑桌面
添加内谋知识网--内谋文库,文书,范文下载到电脑桌面
安装后可以在桌面快捷访问

2024届阿坝市重点中学中考五模物理试题含解析.doc

2024届阿坝市重点中学中考五模物理试题含解析.doc_第1页
1/17
2024届阿坝市重点中学中考五模物理试题含解析.doc_第2页
2/17
2024届阿坝市重点中学中考五模物理试题含解析.doc_第3页
3/17
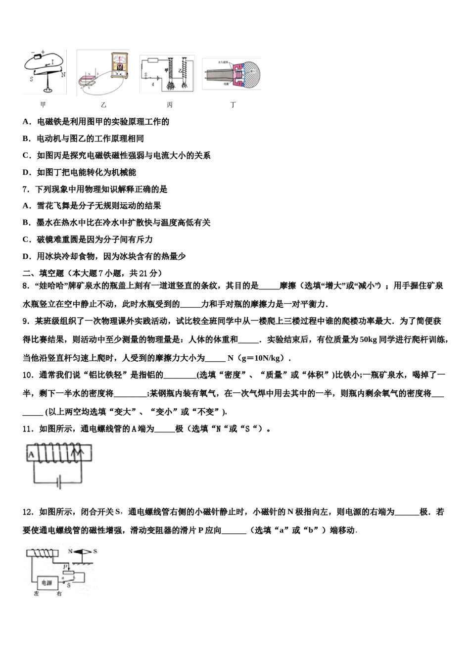
2024届阿坝市重点中学中考五模物理试题注意事项铅笔作答;第二部分必须用黑1.考生要认真填写考场号和座位序号。2.试题所有答案必须填涂或书写在答题卡上,在试卷上作答无效。第一部分必须用2B色字迹的签字笔作答。3.考试结束后,考生须将试卷和答题卡放在桌面上,待监考员收回。一、单项选择题(本大题7小题,每题3分,共21分)1.发现电流磁效应的科学家是A.安培B.奥斯特C.库仑D.伏特2.如图所示,把装满水的烧杯放在盘子里,再把空的饮料罐缓缓压入水中.在这个过程中有如下说法,其中正确的有①手对饮料罐的压力大小不变②水对饮料罐底部的压力大小不变③水对烧杯底部的压力大小不变④烧杯对盘子的作用力大小不变⑤盘子对烧杯的支持力大小不变.A.①②③B.③④⑤C.①②③④D.①②③④⑤3.下列物态变化事例中,属于液化的是A.湿衣服晒后不久变干B.灯丝用久了变细C.清晨树叶上的露珠D.冬天窗户上的霜4.下列关于惯性说法正确的是A.锤头松了,人们常用撞击锤柄下端的方法使锤头紧套在锤柄上,是因为锤柄具有惯性B.高速公路汽车限速是为了安全,因为速度越大惯性越大C.百米赛跑的运动员撞线后还要跑出去一段距离,是由于受到惯性的作用D.歼击机投入战斗前要抛掉副油箱,这是为了减小惯性增强战斗机的灵活性5.下列诗词中涉及的物态变化需要吸热的是A.晴明风日雨干时B.窗含西岭千秋雪C.雾裹山疑失D.月落乌啼霜满天6.如图所示,下列说法正确的是A.电磁铁是利用图甲的实验原理工作的B.电动机与图乙的工作原理相同C.如图丙是探究电磁铁磁性强弱与电流大小的关系D.如图丁把电能转化为机械能7.下列现象中用物理知识解释正确的是A.雪花飞舞是分子无规则运动的结果B.墨水在热水中比在冷水中扩散快与温度高低有关C.破镜难重圆是因为分子间有斥力D.用冰块冷却食物,因为冰块含有的热量少二、填空题(本大题7小题,共21分)8.“娃哈哈”牌矿泉水的瓶盖上刻有一道道竖直的条纹,其目的是_____摩擦(选填“增大”或“减小”);用手握住矿泉水瓶竖立在空中静止不动,此时水瓶受到的_____力和手对瓶的摩擦力是一对平衡力.9.某班级组织了一次物理课外实践活动,试比较全班同学中从一楼爬上三楼过程中谁的爬楼功率最大.为了简便获得比赛结果,则活动中至少测量的物理量是:人体的体重和_____.实验结束后,有位质量为50kg同学进行爬杆训练,当他沿竖直杆匀速上爬时,人受到的摩擦力大小为_____N(g=10N/kg).10.通常我们说“铝比铁轻”是指铝的________(选填“密度”、“质量”或“体积”)比铁小;一瓶矿泉水,喝掉了一半,剩下一半水的密度将________;某钢瓶内装有氧气,在一次气焊中用去其中的一半,则瓶内剩余氧气的密度将________(以上两空均选填“变大”、“变小”或“不变”).11.如图所示,通电螺线管的A端为_____极(选填“N“或“S“)。12.如图所示,闭合开关S,通电螺线管右侧的小磁针静止时,小磁针的N极指向左,则电源的右端为______极.若要使通电螺线管的磁性增强,滑动变阻器的滑片P应向______(选填“a”或“b”)端移动.13.2018年12月8日,嫦娥四号探测器在西昌卫星发射中心由长征三号乙运载火箭成功发射。“嫦娥四号”随火箭加速上升的过程中,机械能_____(填“变大”、“变小”或“不变”);2019年1月3日,我国嫦娥四号月球探测器不负众望,成功的在月球背面软着陆,地面控制中心通过_____向它发出指令;它在月球上所需能源主要来自太阳能,太阳能属于_____再生能源。14.南宋民族英雄文天祥在《扬子江》一诗中著下“臣心一片磁针石,不指南方不肯休”的诗句,这里磁针石是因为受到_____的作用,它的南极指向地理位置的_____方.三、作图题(共7分)15.如图所示,一只蜻蜓(用A点表示)停在水池上方。请在图中标出蜻蜓所成的像A′.(要求保留作图痕迹)(________)16.潭清疑水浅,安全记心间.如图,A是水池底某点,请作出光线AO的折射光线以及人从岸上看到A的像A′.17.在如图中,物体A重10牛,请用力的图示法画出物体A静止时对水平面的压力F。(_____)四、实验题(本大题共5小题,共20分)18.小云用如图所示装置探究水的...

1、当您付费下载文档后,您只拥有了使用权限,并不意味着购买了版权,文档只能用于自身使用,不得用于其他商业用途(如 [转卖]进行直接盈利或[编辑后售卖]进行间接盈利)。
2、本站所有内容均由合作方或网友上传,本站不对文档的完整性、权威性及其观点立场正确性做任何保证或承诺!文档内容仅供研究参考,付费前请自行鉴别。
3、如文档内容存在违规,或者侵犯商业秘密、侵犯著作权等,请点击“违规举报”。

碎片内容

2024届阿坝市重点中学中考五模物理试题含解析.doc

确认删除?