电脑桌面
添加内谋知识网--内谋文库,文书,范文下载到电脑桌面
安装后可以在桌面快捷访问

云南省丽江市重点名校2023-2024学年中考联考物理试卷含解析.doc

云南省丽江市重点名校2023-2024学年中考联考物理试卷含解析.doc_第1页
1/15
云南省丽江市重点名校2023-2024学年中考联考物理试卷含解析.doc_第2页
2/15
云南省丽江市重点名校2023-2024学年中考联考物理试卷含解析.doc_第3页
3/15
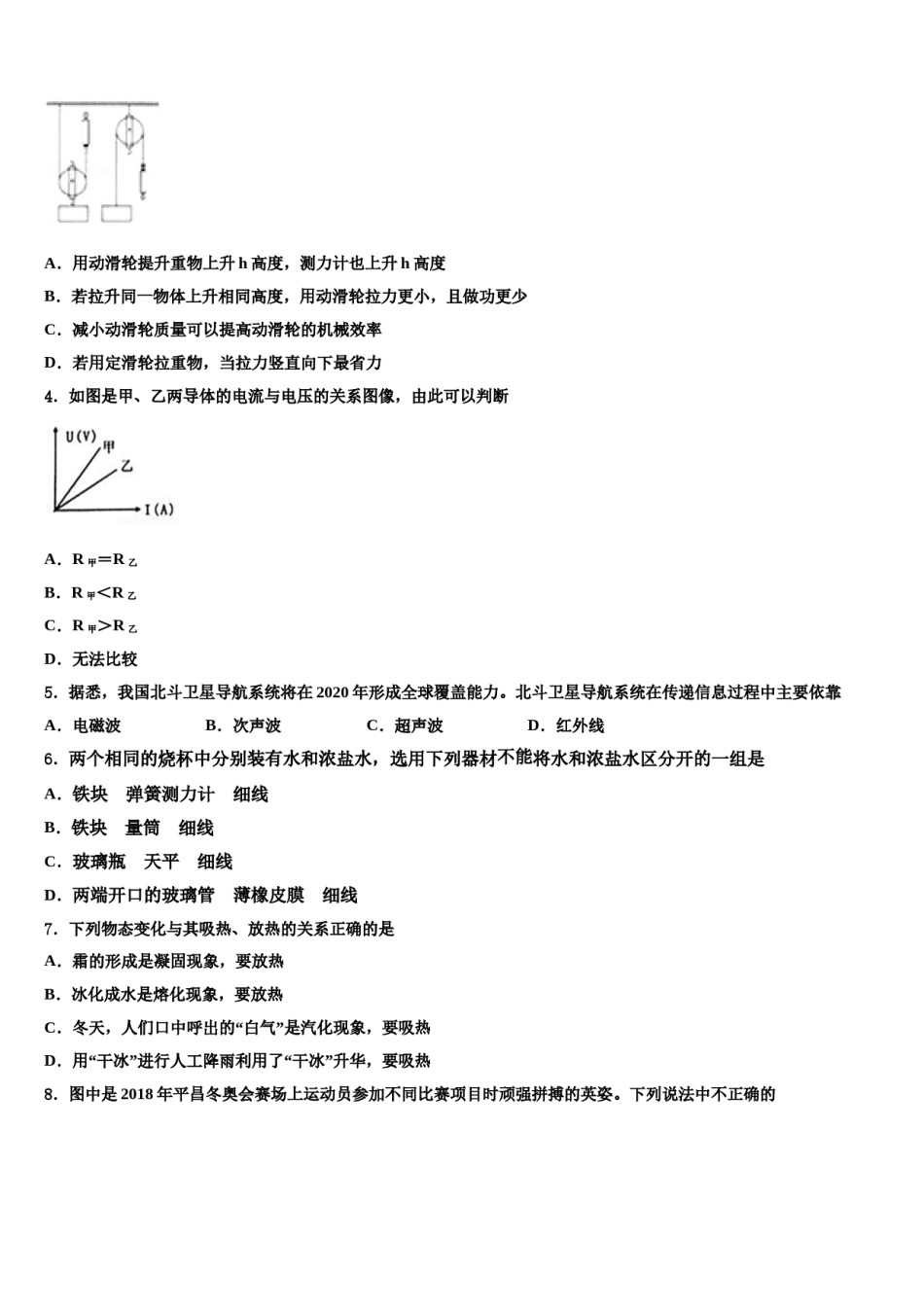
云南省丽江市重点名校2023-2024学年中考联考物理试卷注意事项:1.答题前,考生先将自己的姓名、准考证号码填写清楚,将条形码准确粘贴在条形码区域内。2.答题时请按要求用笔。3.请按照题号顺序在答题卡各题目的答题区域内作答,超出答题区域书写的答案无效;在草稿纸、试卷上答题无效。4.作图可先使用铅笔画出,确定后必须用黑色字迹的签字笔描黑。5.保持卡面清洁,不要折暴、不要弄破、弄皱,不准使用涂改液、修正带、刮纸刀。一、本大题包括10小题,每小题3分,共30分.在每小题给出的四个选项中,只有一项符合题目要求.1.用弹簧测力计两次水平拉同一木块,使它在同一水平木板上做匀速直线运动,图乙是它运动的路程随时间变化的图像,下列说法正确的是()A.图甲中木块受到的拉力为3.2NB.木块第一次和第二次速度之比为1:2C.木块两次受到滑动摩擦力之比为1:1D.相同时间内拉力两次对木块做功之比为1:12.如图所示,取两个相同的验电器A和B,使A带正电,B不带电,用带有绝缘手柄的金属棒把A和B连接起来.下列说法正确的是A.A中正电荷通过金属棒流向B,A金属箔的张角减小B.B中负电荷通过金属棒流向A,B金属箔的张角增大C.A中正电荷通过金属棒流向B,同时B中负电荷通过金属棒流向AD.金属棒中瞬间电流的方向从B流向A,B金属箔的张角增大3.为探究动滑轮和定滑轮的特点,设计如下两种方式拉升重物,下面关于探究的做法和认识正确的是()A.用动滑轮提升重物上升h高度,测力计也上升h高度B.若拉升同一物体上升相同高度,用动滑轮拉力更小,且做功更少C.减小动滑轮质量可以提高动滑轮的机械效率D.若用定滑轮拉重物,当拉力竖直向下最省力4.如图是甲、乙两导体的电流与电压的关系图像,由此可以判断A.R甲=R乙B.R甲<R乙C.R甲>R乙D.无法比较5.据悉,我国北斗卫星导航系统将在2020年形成全球覆盖能力。北斗卫星导航系统在传递信息过程中主要依靠A.电磁波B.次声波C.超声波D.红外线6.两个相同的烧杯中分别装有水和浓盐水,选用下列器材不能将水和浓盐水区分开的一组是A.铁块弹簧测力计细线B.铁块量筒细线C.玻璃瓶天平细线D.两端开口的玻璃管薄橡皮膜细线7.下列物态变化与其吸热、放热的关系正确的是A.霜的形成是凝固现象,要放热B.冰化成水是熔化现象,要放热C.冬天,人们口中呼出的“白气”是汽化现象,要吸热D.用“干冰”进行人工降雨利用了“干冰”升华,要吸热8.图中是2018年平昌冬奥会赛场上运动员参加不同比赛项目时顽强拼搏的英姿。下列说法中不正确的.A.甲图中:速度滑冰运动员滑冰时,冰面在冰刀的压力下稍有熔化,能减小摩擦。B.乙图中:自由滑雪空中技巧运动员在空中加速下落过程中,重力势能转化为动能。C.丙图中:运动员将冰壶推出后,冰壶继续滑行是因为惯性作用。D.丁图中:花样滑冰运动员在冰面上沿曲线匀速滑行,运动状态不断变化。9.如图是一同学正在体育课中进行铅球投掷训练,若忽略铅球的体积和空气阻力,下列有关铅球的说法正确的是A.上升时,机械能不变、重力势能增加B.上升到最髙点时,动能为零,重力势能最大C.下落时,动能不变,重力势能减小D.整个过程中铅球受到平衡力的作用10.甲、乙两相同的容器中,装有相同体积的水,将有某种液体的瓶子(瓶子质量不计),先后置于甲、乙两容器中,静止时如图所示,容器中无水溢出。则下列说法正确的是()A.甲、乙两容器中,瓶子受到的浮力相等B.甲、乙两容器中,水对容器底部的压力相等C.瓶内液体密度小于水的密度D.甲中瓶内液体对瓶子底部的压力小于乙中瓶内液体对瓶盖的压力二、填空题(本大题包括7小题,每小题2分,共14分)11.利用如图中的实验原理可以制作_____.12.如图所示为水位测量仪的示意图.A点与光屏PQ在同一水平面上,从A点发出的一束与水平面成45°角,方向不变的激光,经水面反射后,在光屏上的B点处形成一个光斑,光斑位置随水位变化而发生变化.A点与光屏在水中所成的像是__像(选填“虚”或“实”);A点与水面相距3m,则A与它在水中的像A′之间的距离为__m;若光斑B向右移动了1m,说明水位_______(选填“上升”或“下降”)了_____m.13.2019年1...

1、当您付费下载文档后,您只拥有了使用权限,并不意味着购买了版权,文档只能用于自身使用,不得用于其他商业用途(如 [转卖]进行直接盈利或[编辑后售卖]进行间接盈利)。
2、本站所有内容均由合作方或网友上传,本站不对文档的完整性、权威性及其观点立场正确性做任何保证或承诺!文档内容仅供研究参考,付费前请自行鉴别。
3、如文档内容存在违规,或者侵犯商业秘密、侵犯著作权等,请点击“违规举报”。

碎片内容

云南省丽江市重点名校2023-2024学年中考联考物理试卷含解析.doc

确认删除?