电脑桌面
添加内谋知识网--内谋文库,文书,范文下载到电脑桌面
安装后可以在桌面快捷访问

云南省昭通市名校2024年初中物理毕业考试模拟冲刺卷含解析.doc

云南省昭通市名校2024年初中物理毕业考试模拟冲刺卷含解析.doc_第1页
1/18
云南省昭通市名校2024年初中物理毕业考试模拟冲刺卷含解析.doc_第2页
2/18
云南省昭通市名校2024年初中物理毕业考试模拟冲刺卷含解析.doc_第3页
3/18
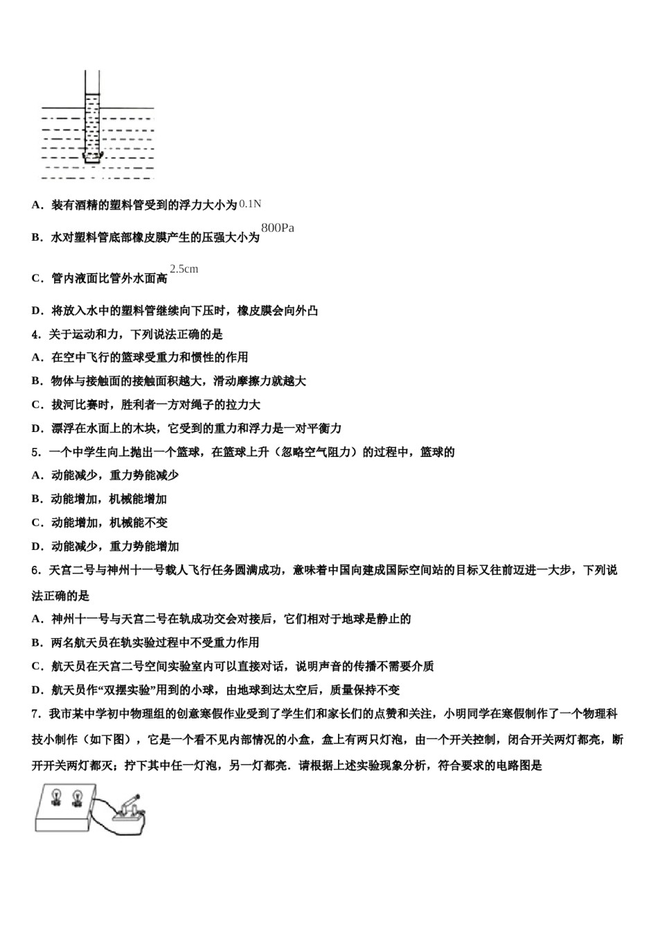
云南省昭通市名校2024年初中物理毕业考试模拟冲刺卷注意事项1.考试结束后,请将本试卷和答题卡一并交回.2.答题前,请务必将自己的姓名、准考证号用0.5毫米黑色墨水的签字笔填写在试卷及答题卡的规定位置.3.请认真核对监考员在答题卡上所粘贴的条形码上的姓名、准考证号与本人是否相符.4.作答选择题,必须用2B铅笔将答题卡上对应选项的方框涂满、涂黑;如需改动,请用橡皮擦干净后,再选涂其他答案.作答非选择题,必须用05毫米黑色墨水的签字笔在答题卡上的指定位置作答,在其他位置作答一律无效.5.如需作图,须用2B铅笔绘、写清楚,线条、符号等须加黑、加粗.一、本大题包括10小题,每小题3分,共30分.在每小题给出的四个选项中,只有一项符合题目要求.1.物理学蕴含科学思想、科学方法和科学精神.下列选项中与“研究光现象时,引入光线描述光的径迹和方向”方法相同的是A.研究“声音的传播需要介质”时,利用“真空铃”实验B.研究“电流产生的原因”时,类比“水流的形成”C.研究“磁现象”时,利用“磁感线”描述磁场特点D.研究“影响电流热效应的因素”时,通过“液柱上升情况”判断电热的多少2.2019年1月3日,嫦娥4号在月球背面成功软着陆,并利用桥中继星进行月地之间信息的传递.如图所示为在月球背面行进的月球车“玉兔二号”,则下列说法正确的是A.月球车的“脚印”说明力可以改变物体的形状B.月球车的车轮表面应做得宽大以增大摩擦力C.太阳能电池板的作用是将太阳能转化为机械能D.月地之间信息的传递是通过次声波来实现的3.取一根长为、内部横截面积为的直筒塑料管,在底部扎上橡皮膜后,称得它们的总质量为。向管内倒入酒精,将它放入水中静置后,如图所示,观察到橡皮膜恰好变平。下列结论正确的是A.装有酒精的塑料管受到的浮力大小为B.水对塑料管底部橡皮膜产生的压强大小为C.管内液面比管外水面高D.将放入水中的塑料管继续向下压时,橡皮膜会向外凸4.关于运动和力,下列说法正确的是A.在空中飞行的篮球受重力和惯性的作用B.物体与接触面的接触面积越大,滑动摩擦力就越大C.拔河比赛时,胜利者一方对绳子的拉力大D.漂浮在水面上的木块,它受到的重力和浮力是一对平衡力5.一个中学生向上抛出一个篮球,在篮球上升(忽略空气阻力)的过程中,篮球的A.动能减少,重力势能减少B.动能增加,机械能增加C.动能增加,机械能不变D.动能减少,重力势能增加6.天宫二号与神州十一号载人飞行任务圆满成功,意味着中国向建成国际空间站的目标又往前迈进一大步,下列说法正确的是A.神州十一号与天宫二号在轨成功交会对接后,它们相对于地球是静止的B.两名航天员在轨实验过程中不受重力作用C.航天员在天宫二号空间实验室内可以直接对话,说明声音的传播不需要介质D.航天员作“双摆实验”用到的小球,由地球到达太空后,质量保持不变7.我市某中学初中物理组的创意寒假作业受到了学生们和家长们的点赞和关注,小明同学在寒假制作了一个物理科技小制作(如下图),它是一个看不见内部情况的小盒,盒上有两只灯泡,由一个开关控制,闭合开关两灯都亮,断开开关两灯都灭;拧下其中任一灯泡,另一灯都亮.请根据上述实验现象分析,符合要求的电路图是A.B.C.D.8.明明晚上做作业,把台灯插头插在书桌边的插座上,闭合台灯开关,发现台灯不亮,原本发光的右侧电灯熄灭,但左侧灯泡仍正常工作(如图所示)。将台灯插头从插座上拔下后,他用试电笔分别插入插座两孔中,结果发现试电笔的氖管都发光。则故障原因A.可能是进户线的火线上出现了断路B.可能是进户线的零线出现了断路C.一定是a、b两点间的导线出现了断路D.一定是d点左侧的零线出现了断路9.2019年1月6日天空出现了日偏食(如图),下列现象中与日偏食的形成原因相同的是A.通过放大镜看到的“字”B.从岸上看到水中的“鱼”C.路灯下人在地面上的“影子”D.在平面镜前看到镜中的“自己”10.如图水平桌面上放一杯冰水,冰块漂在水面上,爱米利用细管用力吸冰水的过程中A.大气压没有起作用B.冰块相对容器是静止的C.容器底部受到水的压强减小D.冰块的内能和重力势能都不变二、填...

1、当您付费下载文档后,您只拥有了使用权限,并不意味着购买了版权,文档只能用于自身使用,不得用于其他商业用途(如 [转卖]进行直接盈利或[编辑后售卖]进行间接盈利)。
2、本站所有内容均由合作方或网友上传,本站不对文档的完整性、权威性及其观点立场正确性做任何保证或承诺!文档内容仅供研究参考,付费前请自行鉴别。
3、如文档内容存在违规,或者侵犯商业秘密、侵犯著作权等,请点击“违规举报”。

碎片内容

云南省昭通市名校2024年初中物理毕业考试模拟冲刺卷含解析.doc

确认删除?