电脑桌面
添加内谋知识网--内谋文库,文书,范文下载到电脑桌面
安装后可以在桌面快捷访问

内蒙古乌拉特前旗第三中学2024年初中物理毕业考试模拟冲刺卷含解析.doc

内蒙古乌拉特前旗第三中学2024年初中物理毕业考试模拟冲刺卷含解析.doc_第1页
1/19
内蒙古乌拉特前旗第三中学2024年初中物理毕业考试模拟冲刺卷含解析.doc_第2页
2/19
内蒙古乌拉特前旗第三中学2024年初中物理毕业考试模拟冲刺卷含解析.doc_第3页
3/19
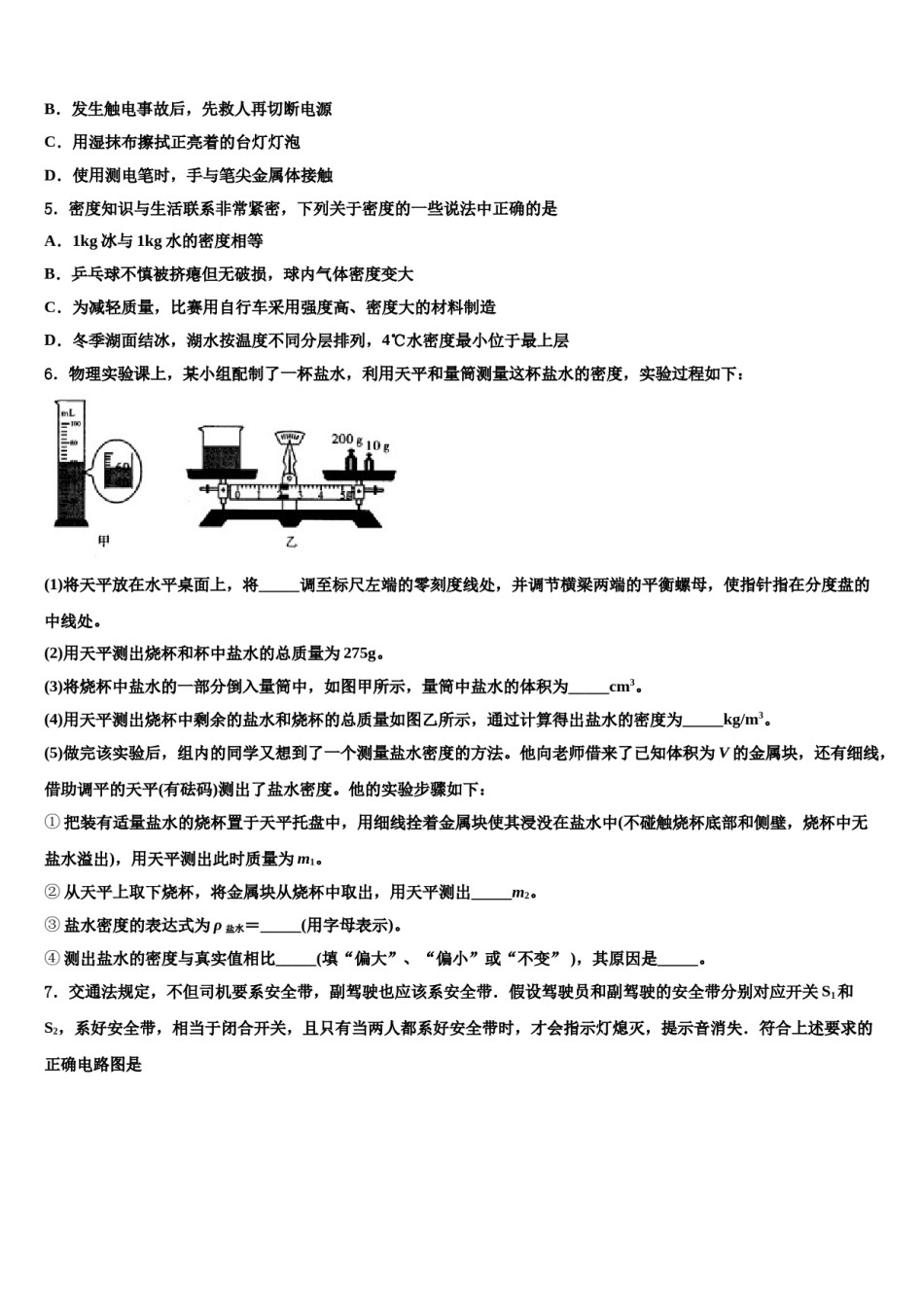
内蒙古乌拉特前旗第三中学2024年初中物理毕业考试模拟冲刺卷注意事项:1.答题前,考生先将自己的姓名、准考证号填写清楚,将条形码准确粘贴在考生信息条形码粘贴区。2.选择题必须使用2B铅笔填涂;非选择题必须使用0.5毫米黑色字迹的签字笔书写,字体工整、笔迹清楚。3.请按照题号顺序在各题目的答题区域内作答,超出答题区域书写的答案无效;在草稿纸、试题卷上答题无效。4.保持卡面清洁,不要折叠,不要弄破、弄皱,不准使用涂改液、修正带、刮纸刀。一、单选题(本大题共10小题,共30分)1.有经验的渔民都知道.只有瞄准鱼的下方才能把鱼叉到,如图所示.下列四幅光路图,能够正确说明叉到鱼的道理的是()A.B.C.D.2.如图所示,一根弹簧一端固定在竖直墙上,在弹性限度内用手水平向右拉伸弹簧的另一端,下列有关“弹簧形变产生的力”描述正确的是()A.手对弹簧的拉力B.弹簧对手的拉力C.墙对弹簧的拉力D.以上说法都不正确3.如图所示的电路中,电源电压不变,只闭合开关S1时,电压表V1与V2的示数之比为3:2,只闭合开关S2时,电压表V1与V2的示数之比为5:3,则R1与R2的电阻之比为()A.4:3B.2:3C.3:5D.5:34.下列措施符合安全用电的是A.将开关安装在灯泡和火线之间B.发生触电事故后,先救人再切断电源C.用湿抹布擦拭正亮着的台灯灯泡D.使用测电笔时,手与笔尖金属体接触5.密度知识与生活联系非常紧密,下列关于密度的一些说法中正确的是A.1kg冰与1kg水的密度相等B.乒乓球不慎被挤瘪但无破损,球内气体密度变大C.为减轻质量,比赛用自行车采用强度高、密度大的材料制造D.冬季湖面结冰,湖水按温度不同分层排列,4℃水密度最小位于最上层6.物理实验课上,某小组配制了一杯盐水,利用天平和量筒测量这杯盐水的密度,实验过程如下:(1)将天平放在水平桌面上,将_____调至标尺左端的零刻度线处,并调节横梁两端的平衡螺母,使指针指在分度盘的中线处。(2)用天平测出烧杯和杯中盐水的总质量为275g。(3)将烧杯中盐水的一部分倒入量筒中,如图甲所示,量筒中盐水的体积为_____cm3。(4)用天平测出烧杯中剩余的盐水和烧杯的总质量如图乙所示,通过计算得出盐水的密度为_____kg/m3。(5)做完该实验后,组内的同学又想到了一个测量盐水密度的方法。他向老师借来了已知体积为V的金属块,还有细线,借助调平的天平(有砝码)测出了盐水密度。他的实验步骤如下:①把装有适量盐水的烧杯置于天平托盘中,用细线拴着金属块使其浸没在盐水中(不碰触烧杯底部和侧壁,烧杯中无盐水溢出),用天平测出此时质量为m1。②从天平上取下烧杯,将金属块从烧杯中取出,用天平测出_____m2。③盐水密度的表达式为ρ盐水=_____(用字母表示)。④测出盐水的密度与真实值相比_____(填“偏大”、“偏小”或“不变”),其原因是_____。7.交通法规定,不但司机要系安全带,副驾驶也应该系安全带.假设驾驶员和副驾驶的安全带分别对应开关S1和S2,系好安全带,相当于闭合开关,且只有当两人都系好安全带时,才会指示灯熄灭,提示音消失.符合上述要求的正确电路图是A.B.C.D.8.在如图所示的物品中,通常情况下属于绝缘体的是()A.钢尺B.铅笔芯C.金属硬币D.练习本9.如图甲的电路中,R1、R2的电压与电流的关系如图乙所示,闭合开关,电阻R2两端的电压U1,电路中的总电流为I1,电路消耗的总功率为P1;在不改变电源电压的情况下,用20Ω的电阻R3替换R1,此时R2两端的电压为U2,电路中的总电流为I2,电路消耗的总功率为P2,则A.R1:R2=1:3B.P1:P2=2:3C.U1:U2=1:2D.I1:I2=3:210.物理学家在科学发展的历程中,做出了杰出的贡献,下列叙述符合历史事实的是A.伽利略最早推理得出一个运动的物体如果不受外力,将会永远运动下去B.法拉第首先发现了通过导体的电流与电压和电阻的关系C.奥斯特首先发现了电磁感应现象D.帕斯卡实验最早比较精确地测出了大气压的数值二、多选题(本大题共3小题,共12分)11.底面积为S的圆柱形薄壁容器中盛有密度为ρ液的液体,置于水平桌面上,如图甲所示。现将一个重为G0的金属球用弹簧测力计(未画出)通过细线吊着浸没在液体中,如图乙所示,此...

1、当您付费下载文档后,您只拥有了使用权限,并不意味着购买了版权,文档只能用于自身使用,不得用于其他商业用途(如 [转卖]进行直接盈利或[编辑后售卖]进行间接盈利)。
2、本站所有内容均由合作方或网友上传,本站不对文档的完整性、权威性及其观点立场正确性做任何保证或承诺!文档内容仅供研究参考,付费前请自行鉴别。
3、如文档内容存在违规,或者侵犯商业秘密、侵犯著作权等,请点击“违规举报”。

碎片内容

内蒙古乌拉特前旗第三中学2024年初中物理毕业考试模拟冲刺卷含解析.doc

确认删除?