电脑桌面
添加内谋知识网--内谋文库,文书,范文下载到电脑桌面
安装后可以在桌面快捷访问

内蒙古呼伦贝尔市莫旗2024届中考考前最后一卷物理试卷含解析.doc

内蒙古呼伦贝尔市莫旗2024届中考考前最后一卷物理试卷含解析.doc_第1页
1/15
内蒙古呼伦贝尔市莫旗2024届中考考前最后一卷物理试卷含解析.doc_第2页
2/15
内蒙古呼伦贝尔市莫旗2024届中考考前最后一卷物理试卷含解析.doc_第3页
3/15
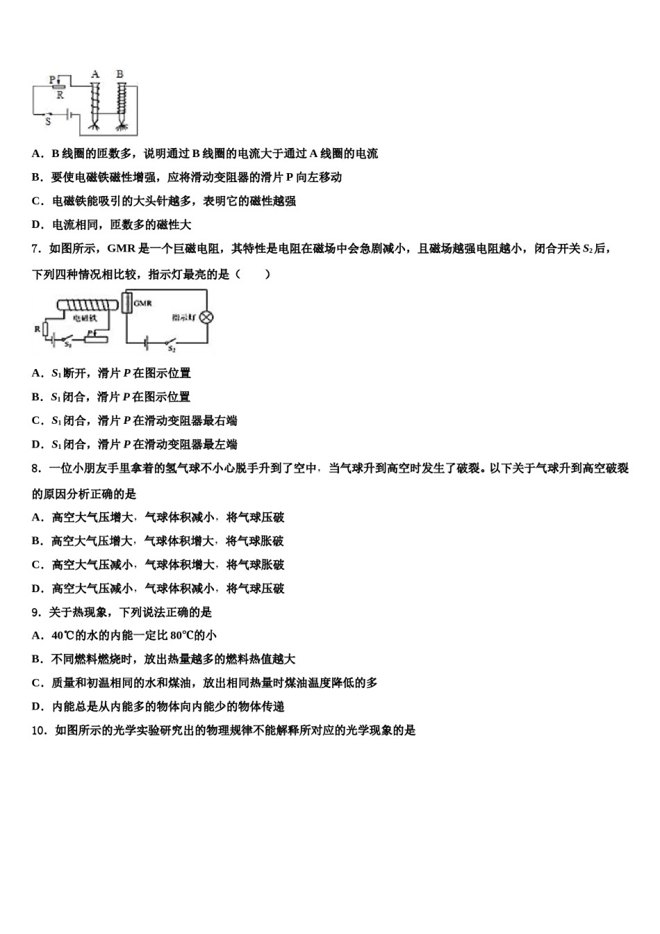
内蒙古呼伦贝尔市莫旗2024届中考考前最后一卷物理试卷注意事项:1.答题前,考生先将自己的姓名、准考证号填写清楚,将条形码准确粘贴在考生信息条形码粘贴区。2.选择题必须使用2B铅笔填涂;非选择题必须使用0.5毫米黑色字迹的签字笔书写,字体工整、笔迹清楚。3.请按照题号顺序在各题目的答题区域内作答,超出答题区域书写的答案无效;在草稿纸、试题卷上答题无效。4.保持卡面清洁,不要折叠,不要弄破、弄皱,不准使用涂改液、修正带、刮纸刀。一、本大题包括10小题,每小题3分,共30分.在每小题给出的四个选项中,只有一项符合题目要求.1.下图为一种测量环境湿度的仪器和它的简化工作原理图.电源电压恒为6V,定值电阻R=10Ω,R0为湿敏电阻,R0随环境湿度的增加而减少,R0的阻值范围为2Ω~20Ω,电压表接入电路的量程为0~3V,电流表接入电路的量程为0~0.6A.闭合开关S,当环境的湿度增加时,在保证两表安全的情况下,下列说法正确的是()A.R0两端的电压变大B.电压表示数与电流表示数的比值变大C.经过R0的最大电流为0.5AD.电阻R的最大功率为0.9W2.如图所示,水平桌面上放有底面积和质量都相同的甲、乙两平底容器,分别装有深度相同、质量相等的不同液体.下列说法正确的是A.液体对容器底部的压强:p甲>p乙B.液体的密度:ρ甲=ρ乙C.容器对桌面的压力:F甲>F乙D.容器对桌面的压强:p甲′<p乙′3.如图为我国新型反潜巡逻机.机尾的“棍子”叫做磁异探测器,它能将潜艇经过海域引起的磁场强弱变化转化为强弱变化的电流,从而发现潜展的存在,如图能解释磁异探测器工作原理的是A.B.C.D.4.如图甲在一只薄塑料袋中装水过半(未满),用细线扎紧袋口,用弹簧测力计测得其所受重力为10N;再将这个装水的塑料袋浸入烧杯内的水中(如图乙),当弹簧测力计示数为0N时,袋内水面与烧杯中的水面相比(不计塑料袋和细线的重)A.比烧杯中的水面高B.比烧杯中的水面低C.与烧杯中的水面相平D.高低无法判断5.生活中处处有物理,小明同学养成了观察生活的好习惯,他对观察到的一些现象做了以下解释,其中解释正确的是()A.家里保险丝熔断,一定是用电器功率过大造成的B.可以用铜丝和铁丝代替保险丝C.发现有人触电时,应立即用手把他拉开D.电饭锅用三脚插头和三孔插座,是为了防止锅体漏电造成触电事故6.某同学用两个相同的大铁钉绕制成电磁铁进行实验,如图所示,在“研究电磁铁”的实验过程中,当S闭合后,下列说法不正确的是A.B线圈的匝数多,说明通过B线圈的电流大于通过A线圈的电流B.要使电磁铁磁性增强,应将滑动变阻器的滑片P向左移动C.电磁铁能吸引的大头针越多,表明它的磁性越强D.电流相同,匝数多的磁性大7.如图所示,GMR是一个巨磁电阻,其特性是电阻在磁场中会急剧减小,且磁场越强电阻越小,闭合开关S2后,下列四种情况相比较,指示灯最亮的是()A.S1断开,滑片P在图示位置B.S1闭合,滑片P在图示位置C.S1闭合,滑片P在滑动变阻器最右端D.S1闭合,滑片P在滑动变阻器最左端8.一位小朋友手里拿着的氢气球不小心脱手升到了空中,当气球升到高空时发生了破裂。以下关于气球升到高空破裂的原因分析正确的是A.高空大气压增大,气球体积减小,将气球压破B.高空大气压增大,气球体积增大,将气球胀破C.高空大气压减小,气球体积增大,将气球胀破D.高空大气压减小,气球体积减小,将气球压破9.关于热现象,下列说法正确的是A.40℃的水的内能一定比80℃的小B.不同燃料燃烧时,放出热量越多的燃料热值越大C.质量和初温相同的水和煤油,放出相同热量时煤油温度降低的多D.内能总是从内能多的物体向内能少的物体传递10.如图所示的光学实验研究出的物理规律不能解释所对应的光学现象的是A.手影B.透镜成像C.水中筷子变“弯”D.彩虹二、填空题(本大题包括7小题,每小题2分,共14分)11.若一太阳能热水器内装有体积为100L,温度为20℃的水,阳光照射一天后,水温升高到80℃,则热水器内的水吸收了_______J的太阳能;这是通过_______的方式改变了水的内能。[ρ水=1.0×103kg/m3,c水=4.2×103J/(kg·℃)]12.如图所示,小华从滑梯上滑下时...

1、当您付费下载文档后,您只拥有了使用权限,并不意味着购买了版权,文档只能用于自身使用,不得用于其他商业用途(如 [转卖]进行直接盈利或[编辑后售卖]进行间接盈利)。
2、本站所有内容均由合作方或网友上传,本站不对文档的完整性、权威性及其观点立场正确性做任何保证或承诺!文档内容仅供研究参考,付费前请自行鉴别。
3、如文档内容存在违规,或者侵犯商业秘密、侵犯著作权等,请点击“违规举报”。

碎片内容

内蒙古呼伦贝尔市莫旗2024届中考考前最后一卷物理试卷含解析.doc

确认删除?