电脑桌面
添加内谋知识网--内谋文库,文书,范文下载到电脑桌面
安装后可以在桌面快捷访问

内蒙古自治区鄂尔多斯市准格尔旗第五中学2024届中考物理适应性模拟试题含解析.doc

内蒙古自治区鄂尔多斯市准格尔旗第五中学2024届中考物理适应性模拟试题含解析.doc_第1页
1/17
内蒙古自治区鄂尔多斯市准格尔旗第五中学2024届中考物理适应性模拟试题含解析.doc_第2页
2/17
内蒙古自治区鄂尔多斯市准格尔旗第五中学2024届中考物理适应性模拟试题含解析.doc_第3页
3/17
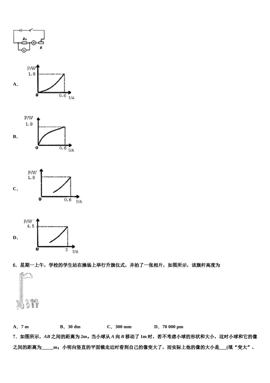
内蒙古自治区鄂尔多斯市准格尔旗第五中学2024届中考物理适应性模拟试题注意事项:1.答卷前,考生务必将自己的姓名、准考证号、考场号和座位号填写在试题卷和答题卡上。用2B铅笔将试卷类型(B)填涂在答题卡相应位置上。将条形码粘贴在答题卡右上角"条形码粘贴处"。2.作答选择题时,选出每小题答案后,用2B铅笔把答题卡上对应题目选项的答案信息点涂黑;如需改动,用橡皮擦干净后,再选涂其他答案。答案不能答在试题卷上。3.非选择题必须用黑色字迹的钢笔或签字笔作答,答案必须写在答题卡各题目指定区域内相应位置上;如需改动,先划掉原来的答案,然后再写上新答案;不准使用铅笔和涂改液。不按以上要求作答无效。4.考生必须保证答题卡的整洁。考试结束后,请将本试卷和答题卡一并交回。一、单选题(本大题共10小题,共30分)1.发现电流周围存在磁场的科学家是()A.牛顿B.安培C.焦耳D.奥斯特2.夏天我们在吃冰棍儿时,会发现从冰棍儿上冒出“白汽”,而在冬天我们哈气时,一样也可以看到这种白汽,关于这两种白汽的形成过程的分析中正确的是A.都是液化现象B.都是汽化现象C.夏天的“白汽”是液化现象,冬天的“白汽”是汽化现象D.夏天的“白汽”是汽化现象,冬天的“白汽”是液化现象3.炎炎夏日,玻璃杯中装有水和冰块冰块漂浮在水面不考虑水的蒸发及温度变化对体积的影响,当杯中的冰完全烧化后,杯中的水面与开始时刻杯中的水面相比A.高了B.低了C.没变D.以上皆有可能4.迺过力学知识的学习你认为下列说法错误的是A.力是物体对物体的作用,离开物体力就不存在B.物体运动状态改变了,一定是受到了力的作用C.使用弹簧测力计时,必须注意所测的力不能超过它的量程D.建筑工人砌墙时,利用重锤线可以把墙砌直,因为重力的力向总是垂直向下的5.如图所示,电源电压为6V且保持不变,滑动变阻器的最大阻值为20Ω,定值电阻R0为5Ω.闭合开关后,移动滑片,发现能使电流表(“0~0.6A”或“0~3A”)和电压表(“0~3V”或“0~15V”)的指针同时达到满刻度线.则R0的电功率与电流的关系图像可能是()A.B.C.D.6.星期一上午,学校的学生站在操场上举行升旗仪式,并拍了一张相片,如图所示,该旗杆高度为A.7mB.30dmC.300mmD.70000μm7.如图所示,AB之间的距离为2m。当小球从A向B移动了1m时,若不考虑小球的形状和大小,这时小球和它的像之间的距离为_____m;小明向竖直的平面镜走近时看到自己的像变大了,而实际上他的像的大小是___(填“变大”、“变小”或“不变”)的。8.小车重200N,人用30N的水平力推小车沿水平路面匀速前进50m的过程中,下列判断正确的是A.重力做功为10000JB.人对车做功10000JC.人对车做功1500JD.小车受到的阻力是230N9.如图所示的光学现象中,属于光的折射现象的是()A.岸边景物在水中出现“倒影”B.玻璃砖后的铅笔杆“错位”C.阳光下鸽子在沙滩上的影子D.大厦的玻璃外墙造成“光污染”10.如图所示,电源电压保持不变,开关S闭合后,灯L1和L2都正常发光,甲、乙两个电表示数之比为4:1.此时灯L1和L2的电阻之比为A.1:1B.1:1C.1:4D.4:1二、多选题(本大题共3小题,共12分)11.如图所示的电路中,电源电压U恒定,闭合开关S,将滑片P由b端向a端滑动的过程中,电流表示数由I1变到I2,电压表示数变化量为,R0的功率变化量为,则下列判断正确的是A.B.C.D.12.下列说法正确的是A.热机工作时,使汽车获得动力的是压缩冲程B.内燃机的做功冲程存在着化学能转化为内能的过程C.汽车的发动机用水来冷却,是因为水的比热容较大D.汽车的发动机用水来冷却,是因为水的比热容较小13.下列说法正确的是A.炒菜时,满屋飘香,表明分子在不停地做无规则运动B.煤的热值比干木柴的大,煤燃烧时放出的热量比干木柴燃烧时放出的热量多C.用水作为汽车发动机的冷却剂,主要是因为水的比热容较大D.四冲程汽油机的做功冲程中,内能转化为机械能三、填空题(本大题共5小题,共10分)14.如图所示,是光在空气和玻璃之间发生折射的光路图,从图中可以看出,空气在界面的_____侧,折射角的大小是_____,此过程中还有部分发生了反射,反...

1、当您付费下载文档后,您只拥有了使用权限,并不意味着购买了版权,文档只能用于自身使用,不得用于其他商业用途(如 [转卖]进行直接盈利或[编辑后售卖]进行间接盈利)。
2、本站所有内容均由合作方或网友上传,本站不对文档的完整性、权威性及其观点立场正确性做任何保证或承诺!文档内容仅供研究参考,付费前请自行鉴别。
3、如文档内容存在违规,或者侵犯商业秘密、侵犯著作权等,请点击“违规举报”。

碎片内容

内蒙古自治区鄂尔多斯市准格尔旗第五中学2024届中考物理适应性模拟试题含解析.doc

确认删除?