电脑桌面
添加内谋知识网--内谋文库,文书,范文下载到电脑桌面
安装后可以在桌面快捷访问

吉林省长春市东北师大附中(明珠校区)2024届毕业升学考试模拟卷物理卷含解析.doc

吉林省长春市东北师大附中(明珠校区)2024届毕业升学考试模拟卷物理卷含解析.doc_第1页
1/16
吉林省长春市东北师大附中(明珠校区)2024届毕业升学考试模拟卷物理卷含解析.doc_第2页
2/16
吉林省长春市东北师大附中(明珠校区)2024届毕业升学考试模拟卷物理卷含解析.doc_第3页
3/16
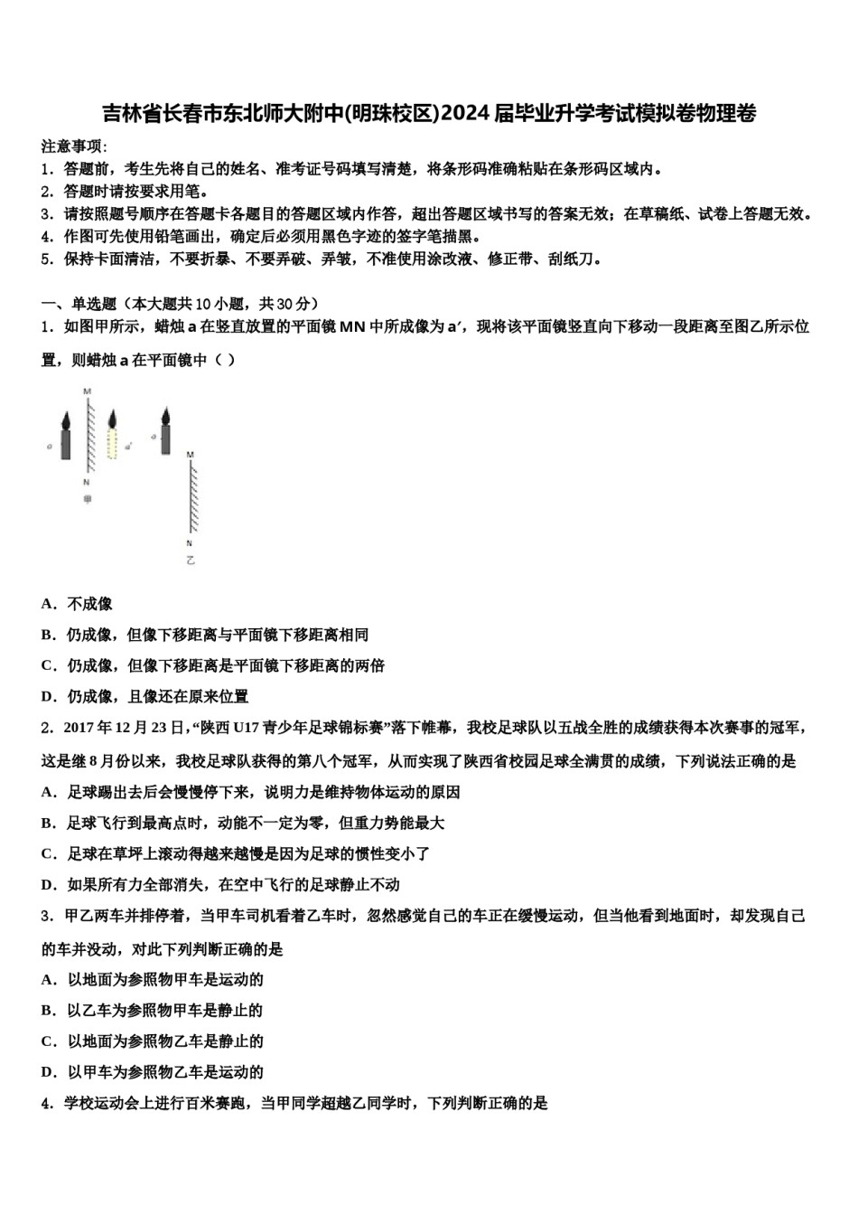
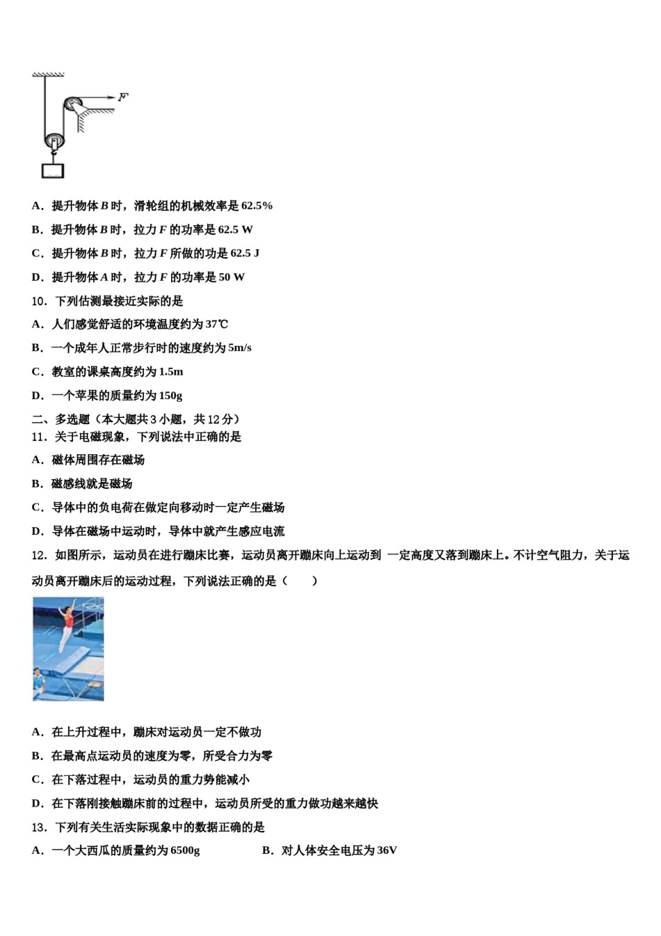
吉林省长春市东北师大附中(明珠校区)2024届毕业升学考试模拟卷物理卷注意事项:1.答题前,考生先将自己的姓名、准考证号码填写清楚,将条形码准确粘贴在条形码区域内。2.答题时请按要求用笔。3.请按照题号顺序在答题卡各题目的答题区域内作答,超出答题区域书写的答案无效;在草稿纸、试卷上答题无效。4.作图可先使用铅笔画出,确定后必须用黑色字迹的签字笔描黑。5.保持卡面清洁,不要折暴、不要弄破、弄皱,不准使用涂改液、修正带、刮纸刀。一、单选题(本大题共10小题,共30分)1.如图甲所示,蜡烛a在竖直放置的平面镜MN中所成像为a′,现将该平面镜竖直向下移动一段距离至图乙所示位置,则蜡烛a在平面镜中()A.不成像B.仍成像,但像下移距离与平面镜下移距离相同C.仍成像,但像下移距离是平面镜下移距离的两倍D.仍成像,且像还在原来位置2.2017年12月23日,“陕西U17青少年足球锦标赛”落下帷幕,我校足球队以五战全胜的成绩获得本次赛事的冠军,这是继8月份以来,我校足球队获得的第八个冠军,从而实现了陕西省校园足球全满贯的成绩,下列说法正确的是A.足球踢出去后会慢慢停下来,说明力是维持物体运动的原因B.足球飞行到最高点时,动能不一定为零,但重力势能最大C.足球在草坪上滚动得越来越慢是因为足球的惯性变小了D.如果所有力全部消失,在空中飞行的足球静止不动3.甲乙两车并排停着,当甲车司机看着乙车时,忽然感觉自己的车正在缓慢运动,但当他看到地面时,却发现自己的车并没动,对此下列判断正确的是A.以地面为参照物甲车是运动的B.以乙车为参照物甲车是静止的C.以地面为参照物乙车是静止的D.以甲车为参照物乙车是运动的4.学校运动会上进行百米赛跑,当甲同学超越乙同学时,下列判断正确的是A.甲同学相对于乙同学是向后运动的B.乙同学相对于地面是向后运动的C.裁判员看甲乙两同学都是向前运动的D.观众看甲同学是向前运动的,看乙同学是向后运动的5.如图所示,杠杆AOB用细线悬挂起来,在A、B两端分别挂上质量为m1、m2的重物时,杠杆平衡,此时AO恰好处于水平位置,AO=OB,不计杠杆自身重力,则m1、m2的关系为A.m1=m2B.m1<m2C.m1>m2D.无法判断6.如图所示的四种现象中,由于光的反射形成的是:A.小孔成像B.鸟巢倒影C.水面折枝D.故宫日晷7.在国际单位制中,电压的单位是A.安培B.伏特C.焦耳D.瓦特8.下列关于声现象的说法中,正确的是()A.声波在真空中的传播速度等于340m/sB.声波可以传递信息,不可以传递能量C.“引吭高歌”中的“高”是指歌曲的音调高D.“女高音”中的’高“是指声音的频率高9.工人用如图所示滑轮组将矿井中的物体A和物体B先后以同样的速度匀速提升上来.物体A的重力为150N,物体B的重力为75N,提升物体A时,滑轮组的机械效率为75%.若用此滑轮组提升物体B时,在10s内物体B上升5m,(不计绳重和摩擦)下列描述正确的是A.提升物体B时,滑轮组的机械效率是62.5%B.提升物体B时,拉力F的功率是62.5WC.提升物体B时,拉力F所做的功是62.5JD.提升物体A时,拉力F的功率是50W10.下列估测最接近实际的是A.人们感觉舒适的环境温度约为37℃B.一个成年人正常步行时的速度约为5m/sC.教室的课桌高度约为1.5mD.一个苹果的质量约为150g二、多选题(本大题共3小题,共12分)11.关于电磁现象,下列说法中正确的是A.磁体周围存在磁场B.磁感线就是磁场C.导体中的负电荷在做定向移动时一定产生磁场D.导体在磁场中运动时,导体中就产生感应电流12.如图所示,运动员在进行蹦床比赛,运动员离开蹦床向上运动到一定高度又落到蹦床上。不计空气阻力,关于运动员离开蹦床后的运动过程,下列说法正确的是()A.在上升过程中,蹦床对运动员一定不做功B.在最高点运动员的速度为零,所受合力为零C.在下落过程中,运动员的重力势能减小D.在下落刚接触蹦床前的过程中,运动员所受的重力做功越来越快13.下列有关生活实际现象中的数据正确的是A.一个大西瓜的质量约为6500gB.对人体安全电压为36VC.光在真空中的传播速度为340m/sD.节能型42寸LED液晶电视的电功率约为100W三、填空题(本大题共5小题,共10分)14.小...

1、当您付费下载文档后,您只拥有了使用权限,并不意味着购买了版权,文档只能用于自身使用,不得用于其他商业用途(如 [转卖]进行直接盈利或[编辑后售卖]进行间接盈利)。
2、本站所有内容均由合作方或网友上传,本站不对文档的完整性、权威性及其观点立场正确性做任何保证或承诺!文档内容仅供研究参考,付费前请自行鉴别。
3、如文档内容存在违规,或者侵犯商业秘密、侵犯著作权等,请点击“违规举报”。

碎片内容

吉林省长春市东北师大附中(明珠校区)2024届毕业升学考试模拟卷物理卷含解析.doc

确认删除?