电脑桌面
添加内谋知识网--内谋文库,文书,范文下载到电脑桌面
安装后可以在桌面快捷访问

四川省乐山市2024届十校联考最后物理试题含解析.doc

四川省乐山市2024届十校联考最后物理试题含解析.doc_第1页
1/17
四川省乐山市2024届十校联考最后物理试题含解析.doc_第2页
2/17
四川省乐山市2024届十校联考最后物理试题含解析.doc_第3页
3/17
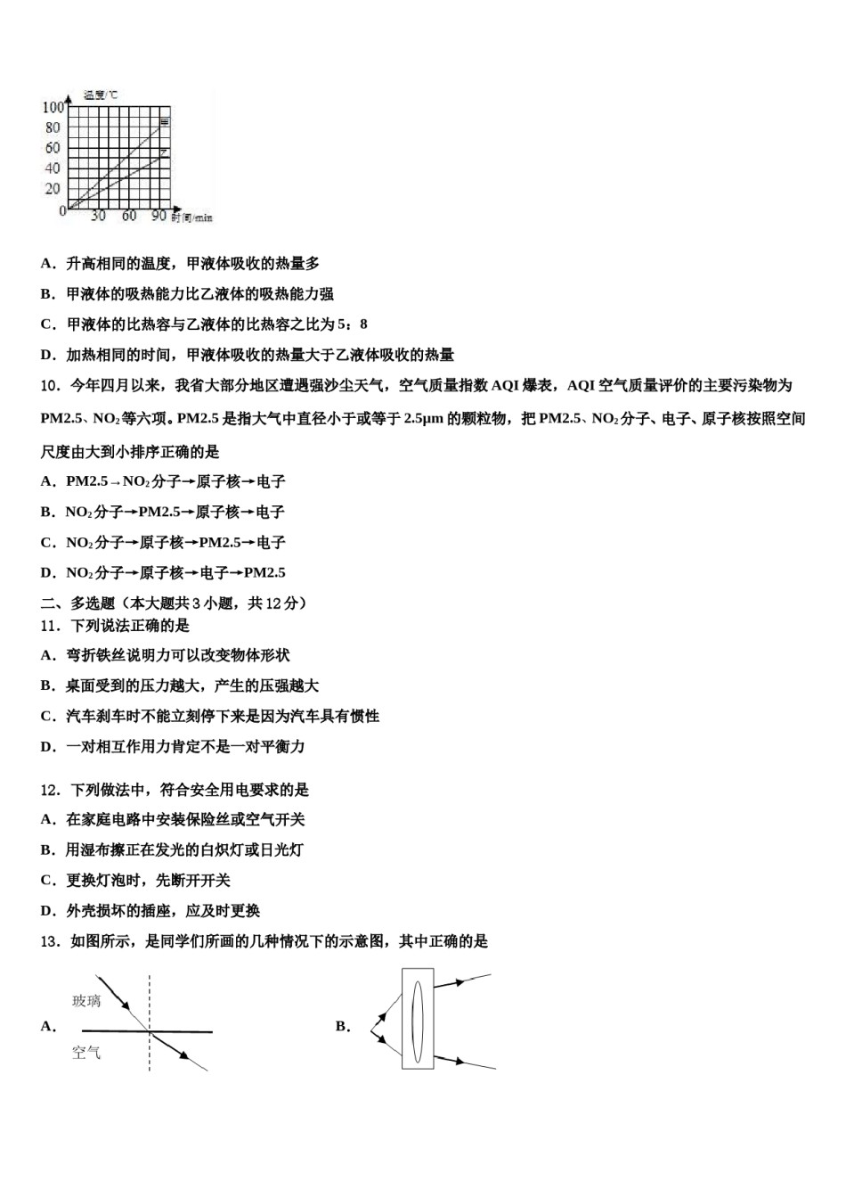
四川省乐山市2024届十校联考最后物理试题注意事项:1.答题前,考生先将自己的姓名、准考证号码填写清楚,将条形码准确粘贴在条形码区域内。2.答题时请按要求用笔。3.请按照题号顺序在答题卡各题目的答题区域内作答,超出答题区域书写的答案无效;在草稿纸、试卷上答题无效。4.作图可先使用铅笔画出,确定后必须用黑色字迹的签字笔描黑。5.保持卡面清洁,不要折暴、不要弄破、弄皱,不准使用涂改液、修正带、刮纸刀。一、单选题(本大题共10小题,共30分)1.鲁迅的《社戏》中有这样的描写:“黛黑的起伏的连山,仿佛是踊跃的铁的兽脊似的,都远远的向船尾跑去了…”其中“山…向船尾跑去了”所选的参照物是A.山B.船C.兽脊D.河岸2.关于电流、电压和电阻的关系,下列说法正确的是A.导体电阻跟导体两端的电压成正比,跟导体中的电流成反比B.有电流通过这段导体,这段导体两端一定有电压C.通过导体的电流越大,这段导体的电阻一定越小D.两个电阻中的电流相等,则两电阻一定是串联3.生活中常用“引吭高歌”“低声细语”来形容声音,这里的“高”“低”描述的是声音的()A.音色B.音调C.响度D.频率4.下列现象中,属于用热传递的方式改变物体内能的是A.公园中的石凳被太阳晒热B.锯木头时锯条变热C.两手互相摩擦时手发热D.刀具在砂轮上磨得发烫5.下列数据最接近实际情况的是A.人正常步行的速度约为5km/hB.人体感觉舒适的温度约是37℃C.一个初中生的重力大约是50ND.台灯正常工作时的电流是1A6.把蜡烛放在凸透镜的左侧,在右侧调整光屏到凸透镜的距离,使烛焰在光屏上成一清晰的像(如图).下列说法中正确的是()A.把蜡烛和光屏互换位置,光屏上还能得到倒立缩小实像B.蜡烛适当向左移动,要重新得到清晰的像,光屏要适当向右移动C.蜡烛、透镜位置不变,只是换一个焦距较短的凸透镜,要重新得到清晰的像,光屏要适当向右移动D.此凸透镜的焦距在7.5cm至15cm之间7.小明同学静立在磅秤上,下列属于平衡力的是A.人的重力与磅秤对人的支持力B.人对磅秤的压力与磅秤对人的支持力C.磅秤的重力与磅秤对人的支持力D.磅秤的重力与人的重力8.图示电路中,电源电压不变,R1为定值电阻,R2为滑动变阻器.闭合开关S,移动滑片P,多次记录电压表示数U和对应的电流表示数I,则绘出的U﹣I关系图象正确的是A.B.C.D.9.用两个相同的电加热器分别给质量和初温都相同的甲、乙两种液体同时加热,两液体的温度随时间变化关系图象如图所示,则下列说法正确的是()A.升高相同的温度,甲液体吸收的热量多B.甲液体的吸热能力比乙液体的吸热能力强C.甲液体的比热容与乙液体的比热容之比为5:8D.加热相同的时间,甲液体吸收的热量大于乙液体吸收的热量10.今年四月以来,我省大部分地区遭遇强沙尘天气,空气质量指数AQI爆表,AQI空气质量评价的主要污染物为PM2.5、NO2等六项。PM2.5是指大气中直径小于或等于2.5μm的颗粒物,把PM2.5、NO2分子、电子、原子核按照空间尺度由大到小排序正确的是A.PM2.5→NO2分子→原子核→电子B.NO2分子→PM2.5→原子核→电子C.NO2分子→原子核→PM2.5→电子D.NO2分子→原子核→电子→PM2.5二、多选题(本大题共3小题,共12分)11.下列说法正确的是A.弯折铁丝说明力可以改变物体形状B.桌面受到的压力越大,产生的压强越大C.汽车刹车时不能立刻停下来是因为汽车具有惯性D.一对相互作用力肯定不是一对平衡力12.下列做法中,符合安全用电要求的是A.在家庭电路中安装保险丝或空气开关B.用湿布擦正在发光的白炽灯或日光灯C.更换灯泡时,先断开开关D.外壳损坏的插座,应及时更换13.如图所示,是同学们所画的几种情况下的示意图,其中正确的是A.B.C.D.三、填空题(本大题共5小题,共10分)14.如图所示,质量分布均匀的长方体砖,平放在水平地面上,第一次用竖直向上的力F1只作用于ab的中点,第二次用竖直向上的力F2作用于bc的中点,都使它们在竖直方向上慢慢向上移动h(h<ab<bc),则在上述过程中F1_____F2(选填“大于”、“小于”或“等于”);F1所做的功W1_____F2所做的功W2(选填“大于”、“小于”或“等于”).15....

1、当您付费下载文档后,您只拥有了使用权限,并不意味着购买了版权,文档只能用于自身使用,不得用于其他商业用途(如 [转卖]进行直接盈利或[编辑后售卖]进行间接盈利)。
2、本站所有内容均由合作方或网友上传,本站不对文档的完整性、权威性及其观点立场正确性做任何保证或承诺!文档内容仅供研究参考,付费前请自行鉴别。
3、如文档内容存在违规,或者侵犯商业秘密、侵犯著作权等,请点击“违规举报”。

碎片内容

四川省乐山市2024届十校联考最后物理试题含解析.doc

确认删除?