电脑桌面
添加内谋知识网--内谋文库,文书,范文下载到电脑桌面
安装后可以在桌面快捷访问

四川省乐山市实验中学2024年中考考前最后一卷物理试卷含解析.doc

四川省乐山市实验中学2024年中考考前最后一卷物理试卷含解析.doc_第1页
1/23
四川省乐山市实验中学2024年中考考前最后一卷物理试卷含解析.doc_第2页
2/23
四川省乐山市实验中学2024年中考考前最后一卷物理试卷含解析.doc_第3页
3/23
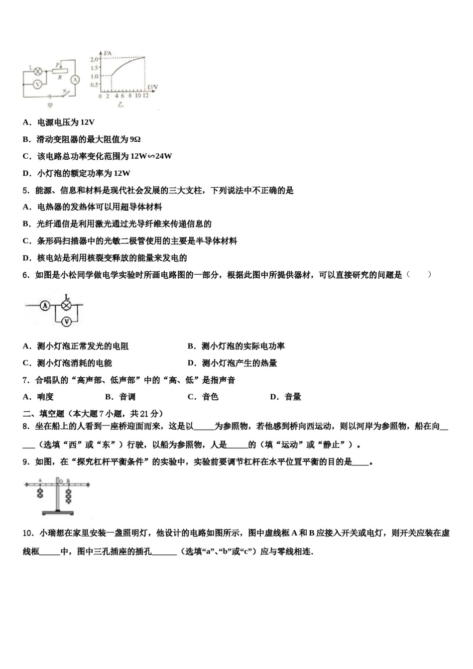
四川省乐山市实验中学2024年中考考前最后一卷物理试卷注意事项:1.答题前,考生先将自己的姓名、准考证号填写清楚,将条形码准确粘贴在考生信息条形码粘贴区。2.选择题必须使用2B铅笔填涂;非选择题必须使用0.5毫米黑色字迹的签字笔书写,字体工整、笔迹清楚。3.请按照题号顺序在各题目的答题区域内作答,超出答题区域书写的答案无效;在草稿纸、试题卷上答题无效。4.保持卡面清洁,不要折叠,不要弄破、弄皱,不准使用涂改液、修正带、刮纸刀。一、单项选择题(本大题7小题,每题3分,共21分)1.如图所示,处于光滑水平面的小车上放有一条形磁铁,左侧有一螺线管,闭合开关S,下列判断正确的是()A.小车受到电磁铁斥力作用,向右运动B.小车受到电磁铁引力作用,向左运动C.只将滑片P向右移动,电磁铁磁性增强D.只将电源正负极交换,电磁铁磁性减弱2.如图所示,2018年10月20日,我国首款大型水陆两栖飞机“鲲龙”AG600成功实现水上首飞起降,它是目前世界上在研的最大水陆两栖飞机。下列有关这款两栖飞机估测正确的是A.质量约为100kgB.机身长约为200mC.最大航行时间约为60sD.飞行的速度约为500km/h3.甲用电器标着“220V60W”,乙用电器上标着“36V60W”,它们都在额定电压下工作,则下列判断中正确的是A.甲用电器做功一定多B.乙用电器做功一定慢C.完成相同的功,甲用电器用时间一定多D.相同时间内,甲乙用电器消耗的电能一样多4.如图所示,电源电压保持不变,小灯泡的额定电压为12V,闭合开关S后,滑片P从最右端滑动最左端的过程中,小灯泡I﹣U关系图象如图乙所示,下列说法中错误的是A.电源电压为12VB.滑动变阻器的最大阻值为9ΩC.该电路总功率变化范围为12W∽24WD.小灯泡的额定功率为12W5.能源、信息和材料是现代社会发展的三大支柱,下列说法中不正确的是A.电热器的发热体可以用超导体材料B.光纤通信是利用激光通过光导纤维来传递信息的C.条形码扫描器中的光敏二极管使用的主要是半导体材料D.核电站是利用核裂变释放的能量来发电的6.如图是小松同学做电学实验时所画电路图的一部分,根据此图中所提供器材,可以直接研究的问题是()A.测小灯泡正常发光的电阻B.测小灯泡的实际电功率C.测小灯泡消耗的电能D.测小灯泡产生的热量7.合唱队的“高声部、低声部”中的“高、低”是指声音A.响度B.音调C.音色D.音量二、填空题(本大题7小题,共21分)8.坐在船上的人看到一座桥迎面而来,这是以_____为参照物,若他感到桥向西运动,则以河岸为参照物,船在向_____(选填“西”或“东”)行驶,以船为参照物,人是_____的(填“运动”或“静止”)。9.如图,在“探究杠杆平衡条件”的实验中,实验前要调节杠杆在水平位罝平衡的目的是____。10.小瑞想在家里安装一盏照明灯,他设计的电路如图所示,图中虚线框A和B应接入开关或电灯,则开关应装在虚线框_____中,图中三孔插座的插孔______(选填“a”、“b”或“c”)应与零线相连.11.小华同学通过实验探究某种液体内部的压强p与深度h的关系,根据实验数据绘出了如图的图象由图象可知,该液体的密度为_____kg/m3;并且由图象可以得出该液体50cm深处的压强为_____Pa.(g取10N/kg)12.太湖大桥是我国内湖第一长桥,位于苏州太湖环路至西山岛金庭镇段,大桥穿过三座小岛到达金庭镇,全长4308m。假期小明去西山岛游玩,感受大桥的风采,如果小明乘坐的汽车以36km/h的速度匀速通过大桥,所需的时间约为______小明坐在车内看到桥两边的路灯都往后退,是因为小明选择了______为参照物。13.定值电阻R1和小灯泡R2的伏安特性曲线分别如图所示,现将R1和R2串联后接在8伏的电源两端,则R1与R2的电功率之比为_____,小灯泡R2在此电路中工作10s消耗的电能为_____J。14.劣质油漆中含有大量甲醛,甲醛会散发到空气中,危害人体健康,清你结合学过的物理知识回答:这是一种_____现象,这种现象表明:一切物质的分子都在_____,温度越高,_____。请你再举出一个生活中类似的现象。三、作图题(共7分)15.利用如图所示的滑轮组,用300N向下的拉力将重为900N的物体匀速提升到高处(绳、滑轮的自重及摩擦不计),...

1、当您付费下载文档后,您只拥有了使用权限,并不意味着购买了版权,文档只能用于自身使用,不得用于其他商业用途(如 [转卖]进行直接盈利或[编辑后售卖]进行间接盈利)。
2、本站所有内容均由合作方或网友上传,本站不对文档的完整性、权威性及其观点立场正确性做任何保证或承诺!文档内容仅供研究参考,付费前请自行鉴别。
3、如文档内容存在违规,或者侵犯商业秘密、侵犯著作权等,请点击“违规举报”。

碎片内容

四川省乐山市实验中学2024年中考考前最后一卷物理试卷含解析.doc

确认删除?