电脑桌面
添加内谋知识网--内谋文库,文书,范文下载到电脑桌面
安装后可以在桌面快捷访问

四川省仪陇县大寅片区重点达标名校2024届中考物理最后一模试卷含解析.doc

四川省仪陇县大寅片区重点达标名校2024届中考物理最后一模试卷含解析.doc_第1页
1/14
四川省仪陇县大寅片区重点达标名校2024届中考物理最后一模试卷含解析.doc_第2页
2/14
四川省仪陇县大寅片区重点达标名校2024届中考物理最后一模试卷含解析.doc_第3页
3/14
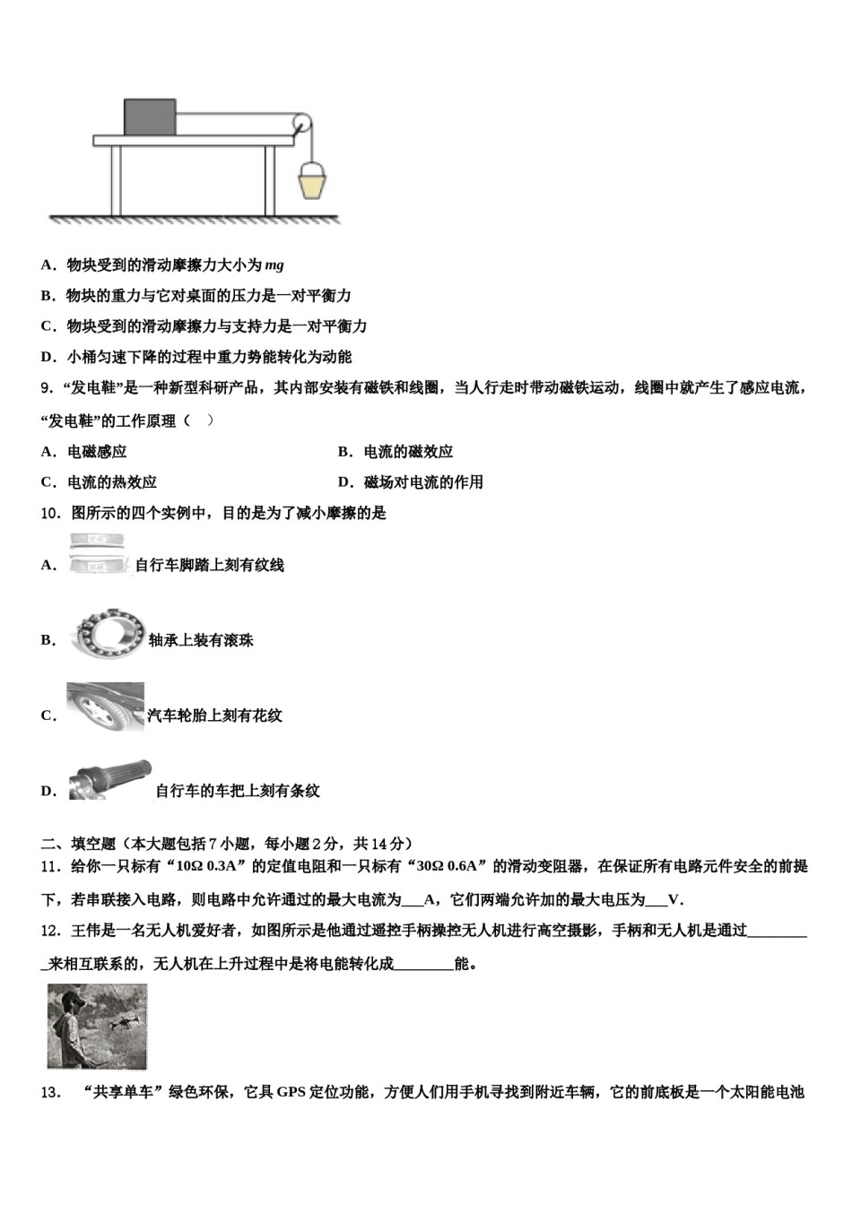
四川省仪陇县大寅片区重点达标名校2024届中考物理最后一模试卷考生须知:1.全卷分选择题和非选择题两部分,全部在答题纸上作答。选择题必须用2B铅笔填涂;非选择题的答案必须用黑色字迹的钢笔或答字笔写在“答题纸”相应位置上。2.请用黑色字迹的钢笔或答字笔在“答题纸”上先填写姓名和准考证号。3.保持卡面清洁,不要折叠,不要弄破、弄皱,在草稿纸、试题卷上答题无效。一、本大题包括10小题,每小题3分,共30分.在每小题给出的四个选项中,只有一项符合题目要求.1.西安城墙国际马拉松比赛,是世界唯一一个将赛道设在完整古城墙上的马拉松赛事。关于其中的物理知识说法正确的是A.站立在路边的工作人员受到的支持力和他对地面的压力是平衡力B.地面对正在跑步的运动员产生摩擦力的作用,方向向后C.跑步时使劲向后蹬地面,是利用了物体间力的作用是相互的D.跑步的过程中,运动员对地面的压力和压强都会发生变化2.一个氢气球的拉线断开后,沿斜向右上方做匀速直线飞行,则这一过程中的氢气球A.不受力B.受力但不平衡C.受平衡力D.只受斜向上的力3.2018年6月18日,在北京海淀区的京东上地配送站,无人车取代了配送小哥开始运送商品,无人车在送货过程中,由雷达传感器进行360度环境监测,自动规避道路障碍与往来车辆行人,能识别红绿灯信号并做出反应,如图所示,下列说法中正确的是A.无人车工作时提供动力的电动机,其工作原理是与汽油机相同B.其雷达传感器与终端服务器和客户联系靠的是超声波C.无人机内部的核心“芯片”是用半导体材料制作的D.无人机前面的两只“大眼睛”相当于放大镜4.在如图所示的电路连接中,下列说法正确的是()A.灯泡L1和L2并联,电流表测的是L1支路的电流B.灯泡L1和L2并联,电压表测量的是电源电压C.灯泡L1和L2串联,电压表测的是L2的电压D.灯泡L1和L2串联,电压表测的是L1的电压5.合唱队的“高声部、低声部”中的“高、低”是指声音A.响度B.音调C.音色D.音量6.在探究凸透镜成像规律的实验中,蜡烛、凸透镜和光屏在光具座上的位置如下图所示,这时烛焰在光屏上恰好成一清晰的像,下列说法正确的是A.凸透镜的焦距可能是10cmB.图中凸透镜成像的特点应用在照相机上C.将蜡烛移到光具座40cm刻度线处,保持凸透镜不动,无论怎样移动光屏都接收不到蜡烛的像D.若在蜡烛和凸透镜之间靠近凸透镜放一副近视眼镜,应将光屏向左移动才可再次呈现清晰的像7.下列关于一些物理量的描述最接近实际的是A.一支新的2B铅笔的长度约为18cmB.一支考试用的新水笔的质量约为10kgC.初中生的正常步行速度约为5m/sD.教室里一盏日光灯的工作电流约为2A8.如图所示,放在水平桌面上的物块用细线通过定滑轮与沙桶相连,当沙桶与沙的总质量为m时,物块恰好做匀速直线运动(忽略细线与滑轮之间的摩擦).以下说法正确的是A.物块受到的滑动摩擦力大小为mgB.物块的重力与它对桌面的压力是一对平衡力C.物块受到的滑动摩擦力与支持力是一对平衡力D.小桶匀速下降的过程中重力势能转化为动能9.“发电鞋”是一种新型科研产品,其内部安装有磁铁和线圈,当人行走时带动磁铁运动,线圈中就产生了感应电流,“发电鞋”的工作原理()A.电磁感应B.电流的磁效应C.电流的热效应D.磁场对电流的作用10.图所示的四个实例中,目的是为了减小摩擦的是A.自行车脚踏上刻有纹线B.轴承上装有滚珠C.汽车轮胎上刻有花纹D.自行车的车把上刻有条纹二、填空题(本大题包括7小题,每小题2分,共14分)11.给你一只标有“10Ω0.3A”的定值电阻和一只标有“30Ω0.6A”的滑动变阻器,在保证所有电路元件安全的前提下,若串联接入电路,则电路中允许通过的最大电流为___A,它们两端允许加的最大电压为___V.12.王伟是一名无人机爱好者,如图所示是他通过遥控手柄操控无人机进行高空摄影,手柄和无人机是通过_________来相互联系的,无人机在上升过程中是将电能转化成________能。13.“共享单车”绿色环保,它具GPS定位功能,方便人们用手机寻找到附近车辆,它的前底板是一个太阳能电池板,为GPS功能供电.太阳能电池板工作时,把太阳能转化为_____能.GPS卫星定位工作是...

1、当您付费下载文档后,您只拥有了使用权限,并不意味着购买了版权,文档只能用于自身使用,不得用于其他商业用途(如 [转卖]进行直接盈利或[编辑后售卖]进行间接盈利)。
2、本站所有内容均由合作方或网友上传,本站不对文档的完整性、权威性及其观点立场正确性做任何保证或承诺!文档内容仅供研究参考,付费前请自行鉴别。
3、如文档内容存在违规,或者侵犯商业秘密、侵犯著作权等,请点击“违规举报”。

碎片内容

四川省仪陇县大寅片区重点达标名校2024届中考物理最后一模试卷含解析.doc

确认删除?