电脑桌面
添加内谋知识网--内谋文库,文书,范文下载到电脑桌面
安装后可以在桌面快捷访问

四川省北师大广安实验校2024年中考物理猜题卷含解析.doc

四川省北师大广安实验校2024年中考物理猜题卷含解析.doc_第1页
1/17
四川省北师大广安实验校2024年中考物理猜题卷含解析.doc_第2页
2/17
四川省北师大广安实验校2024年中考物理猜题卷含解析.doc_第3页
3/17
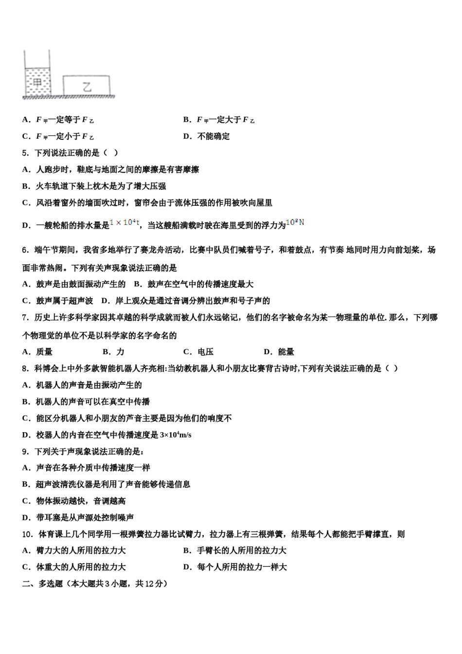
四川省北师大广安实验校2024年中考物理猜题卷注意事项:1.答卷前,考生务必将自己的姓名、准考证号、考场号和座位号填写在试题卷和答题卡上。用2B铅笔将试卷类型(B)填涂在答题卡相应位置上。将条形码粘贴在答题卡右上角"条形码粘贴处"。2.作答选择题时,选出每小题答案后,用2B铅笔把答题卡上对应题目选项的答案信息点涂黑;如需改动,用橡皮擦干净后,再选涂其他答案。答案不能答在试题卷上。3.非选择题必须用黑色字迹的钢笔或签字笔作答,答案必须写在答题卡各题目指定区域内相应位置上;如需改动,先划掉原来的答案,然后再写上新答案;不准使用铅笔和涂改液。不按以上要求作答无效。4.考生必须保证答题卡的整洁。考试结束后,请将本试卷和答题卡一并交回。一、单选题(本大题共10小题,共30分)1.如图所示的充电鞋垫,利用脚跟起落驱动磁性转子旋转,线圈中就会产生电流,从而给鞋面上的充电电池充电,这种充电鞋垫的工作原理是A.电磁感应现象B.电流的磁效应C.磁极间的相互作用D.磁场对电流的作用2.如图所示,电源电压保持不变,闭合开关S0滑动变阻器R的滑片向右移动的过程中,下列说法正确的是()A.闭合开关S,若甲、乙均为电压表,则两表示数均变小B.断开开关S,若甲、乙均为电流表,则两表示数均变大C.闭合开关S,若甲、乙均为电压表,则甲示数不变,乙示数变大D.断开开关S,若甲、乙均为电流表,则乙示数不变,甲示数变大3.下列说法正确的是()A.马德堡半球实验测出了大气压的数值B.高压锅运用了液体沸点随气压的升高而降低的原理C.洗手盆的排水管用U形“反水弯”防臭是利用了连通器原理D.拦河大坝上窄下宽是由于液体压强随深度的增加而减小4.如图所示.盛有液体甲的薄壁圆柱形容器和均匀圆柱体乙放置在水平地面上.现从容器中抽出一定高度的液体并沿水平方向切去相同高度的部分圆柱体乙,此吋甲对容器底部的压强与乙对地面的压强相等.若薄壁圆柱形容器和圆柱体乙原来对地面的压力分別为F甲和F乙,则A.F甲一定等于F乙B.F甲一定大于F乙C.F甲一定小于F乙D.不能确定5.下列说法正确的是()A.人跑步时,鞋底与地面之间的摩擦是有害摩擦B.火车轨道下装上枕木是为了增大压强C.风沿着窗外的墙面吹过时,窗帘会由于流体压强的作用被吹向屋里D.一艘轮船的排水量是,当这艘船满载时驶在海里受到的浮力为6.端午节期间,我省多地举行了赛龙舟活动,比赛中队员们喊着号子,和着鼓点,有节奏地同时用力向前划桨,场面非常热闹。下列有关声现象说法正确的是A.鼓声是由鼓面振动产生的B.鼓声在空气中的传播速度最大C.鼓声属于超声波D.岸上观众是通过音调分辨出鼓声和号子声的7.历史上许多科学家因其卓越的科学成就而被人们永远铭记,他们的名字被命名为某一物理量的单位.那么,下列哪个物理觉的单位不是以科学家的名字命名的A.质量B.力C.电压D.能量8.科博会上中外多款智能机器人齐亮相:当幼教机器人和小朋友比赛背古诗时,下列有关说法正确的是()A.机器人的声音是由振动产生的B.机器人的声音可以在真空中传播C.能区分机器人和小朋友的芦音主要是因为他们的响度不D.校器人的内音在空气中传播速度是3×104m/s9.下列关于声现象说法正确的是:A.声音在各种介质中传播速度一样B.超声波清洗仪器是利用了声音能够传递信息C.物体振动越快,音调越高D.带耳塞是从声源处控制噪声10.体育课上几个同学用一根弹簧拉力器比试臂力,拉力器上有三根弹簧,结果每个人都能把手臂撑直,则A.臂力大的人所用的拉力大B.手臂长的人所用的拉力大C.体重大的人所用的拉力大D.每个人所用的拉力一样大二、多选题(本大题共3小题,共12分)11.如图1所示,一个不规则的石块和质量m0的砝码分别挂在刻度尺两端,使杠杆水平平衡,力臂分别为l1和l2;如图2所示,将不规则的石块浸没在水中,移动砝码位置,使杠杆仍然水平平衡,力臂分别为l1和l3,则下列正确的是A.石块的重力G=B.石块所受浮力F浮=C.石块的体积V=D.石块的密度ρ=ρ水12.如图所示的几个电路中,若的阻值和电源电压已知,那么能测出阻值的图是()。A.B.C.D.13.如图所示,电源电压不变,闭...

1、当您付费下载文档后,您只拥有了使用权限,并不意味着购买了版权,文档只能用于自身使用,不得用于其他商业用途(如 [转卖]进行直接盈利或[编辑后售卖]进行间接盈利)。
2、本站所有内容均由合作方或网友上传,本站不对文档的完整性、权威性及其观点立场正确性做任何保证或承诺!文档内容仅供研究参考,付费前请自行鉴别。
3、如文档内容存在违规,或者侵犯商业秘密、侵犯著作权等,请点击“违规举报”。

碎片内容

四川省北师大广安实验校2024年中考物理猜题卷含解析.doc

确认删除?