电脑桌面
添加内谋知识网--内谋文库,文书,范文下载到电脑桌面
安装后可以在桌面快捷访问

四川省南充市第九中学重点中学2023-2024学年中考物理模拟精编试卷含解析.doc

四川省南充市第九中学重点中学2023-2024学年中考物理模拟精编试卷含解析.doc_第1页
1/13
四川省南充市第九中学重点中学2023-2024学年中考物理模拟精编试卷含解析.doc_第2页
2/13
四川省南充市第九中学重点中学2023-2024学年中考物理模拟精编试卷含解析.doc_第3页
3/13
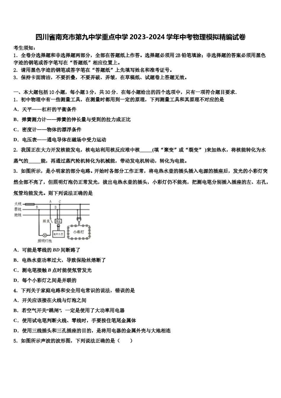
四川省南充市第九中学重点中学2023-2024学年中考物理模拟精编试卷考生须知:1.全卷分选择题和非选择题两部分,全部在答题纸上作答。选择题必须用2B铅笔填涂;非选择题的答案必须用黑色字迹的钢笔或答字笔写在“答题纸”相应位置上。2.请用黑色字迹的钢笔或答字笔在“答题纸”上先填写姓名和准考证号。3.保持卡面清洁,不要折叠,不要弄破、弄皱,在草稿纸、试题卷上答题无效。一、本大题包括10小题,每小题3分,共30分.在每小题给出的四个选项中,只有一项符合题目要求.1.初中物理中有一些测量工具,在测量时都用到一定的原理,下列测量工具和其原理不对应的是A.天平——杠杆的平衡条件B.弹簧测力计——弹簧的伸长量与受到的拉力成正比C.密度计——物体的漂浮条件D.电压表——通电导体在磁场中受力运动2.我国正在大力开发核能发电,核电站利用核反应堆中核_____(填“聚变”或“裂变”)来加热水,将核能转化为水蒸气的_____能,再通过蒸汽轮机转化为机械能,带动发电机转动,转化为电能。3.如图所示,是小明家的部分电路。开始时各部分工作正常,将电热水壶的插头插入电源的插座后,发光的小彩灯突然全部不亮了,但照明灯泡仍正常发光,拔出电热水壶的插头,小彩灯仍不能亮,把测电笔分别插入插座的左、右孔,氖管均能发光。则下列说法正确的是A.可能是零线的BD间断路了B.电热水壶功率过大,导致保险丝熔断了C.测电笔接触B点时能使氖管发光D.每个小彩灯之间是并联的4.下列关于家庭电路和安全用电常识的说法,错误的是A.开关应该接在火线与灯泡之间B.若空气开关“跳闸”,一定是使用了大功率用电器C.使用试电笔判断火线、零线时,手要按住笔尾金属体D.使用三线插头和三孔插座的目的,是将用电器的金属外壳与大地相连5.如图所示声波的波形图,下列说法正确的是()A.甲、乙的音调和响度相同B.甲、丙的音调和音色相同C.乙、丁的音调和音色相同D.丙、丁的音色和响度相同6.一支密度计分别放入两种液体中,静止时位置如图所示。若密度计在甲乙液体中受到的浮力分别是F甲、F乙,甲乙两种液体的密度分别为ρ甲、ρ乙。下列说法正确的是()A.F甲<F乙B.F甲>F乙C.ρ甲<ρ乙D.ρ甲>ρ乙7.仲春的江南偶尔也会下雪,原因是由于暖湿气流上升,遇到云中的小冰晶,水蒸气在小冰晶表面直接变成固态,使小冰晶越来越大,如果地面温度低于或接近0℃,下落时就会形成降雪.水蒸气在小冰晶表面发生的物态变化是A.液化B.凝固C.凝华D.先液化再凝固8.一束光从空气斜射入玻璃中,入射角为,折射角可能为A.B.C.D.9.用大小不同的力拨动同一根琴弦,主要是改变声音的A.音调B.音色C.响度D.速度10.如图,木块竖立在小车上,随小车一起以相同的速度向右作匀速直线运动.下列分析正确的是()A.木块没有受到小车的摩擦力B.木块运动速度越大,惯性也越大C.木块对小车的压力与小车对木块的支持力是一对平衡力D.当小车受到阻力突然停止运动时,如果木块与小车接触面光滑,木块将向右倾倒二、填空题(本大题包括7小题,每小题2分,共14分)11.如图所示,物质M通过吸热、放热,出现了三种不同物态.甲、乙、丙可能分别是下列图中哪种物质?甲:___________,乙:___________,丙:___________.12.如图所示,当牛顿看到苹果从树上掉落下来的现象后,经过思考得出下落原因是苹果受到了地球的吸引力作用且力的方向指向地球.小龙和小红同学就苹果从树上掉落下来的现象进行了讨论和交流,一致认为苹果的高度下降了且苹果的速度越来越大.请你根据所学的物理知识,对苹果的高度和速度的变化分别做出合理的解释:(1)苹果高度下降的原因是_________;(2)苹果速度越来越大的原因是__________.13.如图所示的串联和并联电路,两个灯泡阻值不等.开关S闭合后,甲图中的电压关系U=_____;乙图中的电流关系I=_____.14.如图所示是一种水位报警装置,工作过程:当水位上升时,浮子A上升并推动B上升,当到达一定水位时,电磁铁电路________(填“接通”或“断开”).电磁铁_____磁性(填“有”或“无”),衔铁被吸下,使电灯电路接通,电灯亮警告水位过高.15.如...

1、当您付费下载文档后,您只拥有了使用权限,并不意味着购买了版权,文档只能用于自身使用,不得用于其他商业用途(如 [转卖]进行直接盈利或[编辑后售卖]进行间接盈利)。
2、本站所有内容均由合作方或网友上传,本站不对文档的完整性、权威性及其观点立场正确性做任何保证或承诺!文档内容仅供研究参考,付费前请自行鉴别。
3、如文档内容存在违规,或者侵犯商业秘密、侵犯著作权等,请点击“违规举报”。

碎片内容

四川省南充市第九中学重点中学2023-2024学年中考物理模拟精编试卷含解析.doc

确认删除?