电脑桌面
添加内谋知识网--内谋文库,文书,范文下载到电脑桌面
安装后可以在桌面快捷访问

四川省巴中市南江县2024届中考物理全真模拟试卷含解析.doc

四川省巴中市南江县2024届中考物理全真模拟试卷含解析.doc_第1页
1/14
四川省巴中市南江县2024届中考物理全真模拟试卷含解析.doc_第2页
2/14
四川省巴中市南江县2024届中考物理全真模拟试卷含解析.doc_第3页
3/14
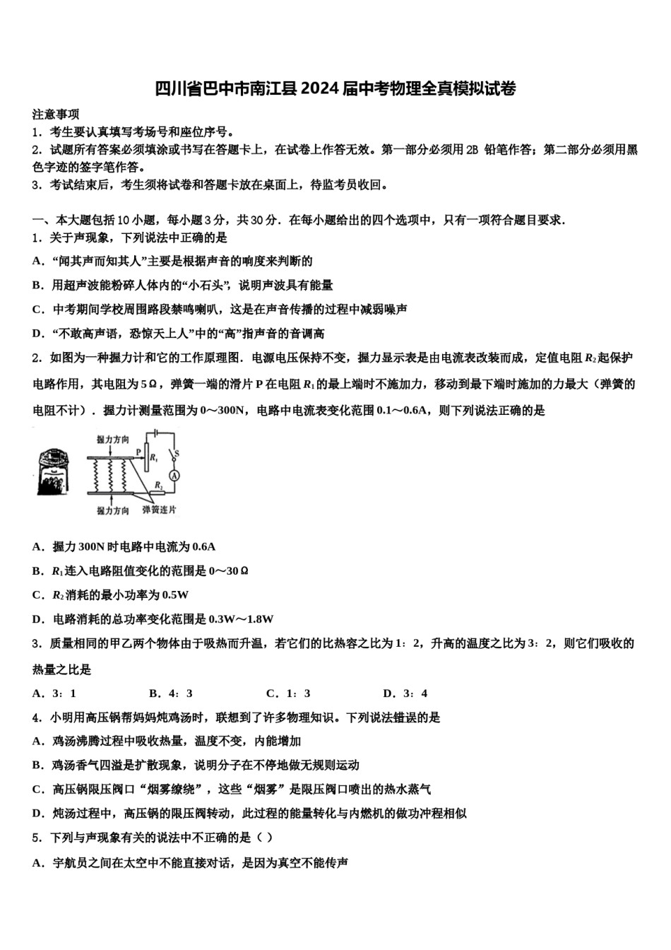
四川省巴中市南江县2024届中考物理全真模拟试卷注意事项铅笔作答;第二部分必须用黑1.考生要认真填写考场号和座位序号。2.试题所有答案必须填涂或书写在答题卡上,在试卷上作答无效。第一部分必须用2B色字迹的签字笔作答。3.考试结束后,考生须将试卷和答题卡放在桌面上,待监考员收回。一、本大题包括10小题,每小题3分,共30分.在每小题给出的四个选项中,只有一项符合题目要求.1.关于声现象,下列说法中正确的是A.“闻其声而知其人”主要是根据声音的响度来判断的B.用超声波能粉碎人体内的“小石头”,说明声波具有能量C.中考期间学校周围路段禁鸣喇叭,这是在声音传播的过程中减弱噪声D.“不敢高声语,恐惊天上人”中的“高”指声音的音调高2.如图为一种握力计和它的工作原理图.电源电压保持不变,握力显示表是由电流表改装而成,定值电阻R2起保护电路作用,其电阻为5Ω,弹簧一端的滑片P在电阻R1的最上端时不施加力,移动到最下端时施加的力最大(弹簧的电阻不计).握力计测量范围为0~300N,电路中电流表变化范围0.1~0.6A,则下列说法正确的是A.握力300N时电路中电流为0.6AB.R1连入电路阻值变化的范围是0~30ΩC.R2消耗的最小功率为0.5WD.电路消耗的总功率变化范围是0.3W~1.8W3.质量相同的甲乙两个物体由于吸热而升温,若它们的比热容之比为1:2,升高的温度之比为3:2,则它们吸收的热量之比是B.4:3C.1:3D.3:4A.3:14.小明用高压锅帮妈妈炖鸡汤时,联想到了许多物理知识。下列说法错误的是A.鸡汤沸腾过程中吸收热量,温度不变,内能增加B.鸡汤香气四溢是扩散现象,说明分子在不停地做无规则运动C.高压锅限压阀口“烟雾缭绕”,这些“烟雾”是限压阀口喷出的热水蒸气D.炖汤过程中,高压锅的限压阀转动,此过程的能量转化与内燃机的做功冲程相似5.下列与声现象有关的说法中不正确的是()A.宇航员之间在太空中不能直接对话,是因为真空不能传声B.高速公路两旁的隔音板可防止噪声的产生C.只有主人说出暗语时才能打开“声纹锁”,其辨别声音的主要依据是音品D.汽车安装的倒车雷达是利用超声波工作的6.对物理量的估测,是一种良好的学习习惯,也是学好物理的基本功之一.下面是王宇同学的一些估算值,你认为符合实际的是A.物理课本的宽度大约为18cmB.公路上汽车的正常行驶速度大约为360km/hC.一个鸡蛋的重力大约为10ND.电热水壶的功率大约为50W7.夏天,盛一盆水,在盆里放入两块高出水面的砖头,砖头上搁一只篮子,再把装有剩饭剩菜的碗放入篮子,用纱布袋罩好,就做成一个“简易冰箱”如图,篮子里的饭菜放置大半天也不会变质,以上“简易冰箱”的工作原理是()A.液化放热B.蒸发吸热C.凝固放热D.升华吸热8.下列四个实列中,机械能在不断增大的是A.水平匀速飞行的飞艇B.加速起飞的飞机C.减速下降的热气球D.在发射台等待发射的火箭9.两个完全相同的圆柱形容器内盛有A、B两种液体,某实心金属小球浸没在A中,如图所示,此时液体对容器底部的压强pA>pB.若将小球从A中拿出并浸没在B中(液体不溢出),则以下判断一定正确的是A.放入B中后,液体对容器底部的压强p'Ap'BB.放入B中后,液体对容器底部的压强p'Ap'BC.液体对容器底部压强的变化量大小pA>pBD.液体对容器底部压强的变化量大小pA=pB10.甲、乙两个完全相同的杯子盛有不同浓度的盐水,将同一个鸡蛋先后放入其中.当鸡蛋静止时,两个杯子中液面恰好相平,鸡蛋所处的位置如图所示.则A.甲杯底部所受的液体压力较大B.乙杯底部所受的液体压强较大C.鸡蛋在甲杯里排开液体的质量较大D.鸡蛋在乙杯中受到液体的浮力较大二、填空题(本大题包括7小题,每小题2分,共14分)11.“掩耳盗铃”是大家熟悉的成语故事.从物理学角度分析,盗贼所犯的错误是:既没有阻止声音的__________,又没有阻止声音的______________.12.港珠澳大桥于2018年10月24日上午9时正式通车.港珠澳大桥全长55km,其中珠海口岸到香港口岸41.6km,设计速度100km/h,一辆家用轿车按设计时速从珠海口岸到香港口岸需要约_____min(取整数):司机驾车进入海底隧道时,感觉到隧道口迎面而来,是以___...

1、当您付费下载文档后,您只拥有了使用权限,并不意味着购买了版权,文档只能用于自身使用,不得用于其他商业用途(如 [转卖]进行直接盈利或[编辑后售卖]进行间接盈利)。
2、本站所有内容均由合作方或网友上传,本站不对文档的完整性、权威性及其观点立场正确性做任何保证或承诺!文档内容仅供研究参考,付费前请自行鉴别。
3、如文档内容存在违规,或者侵犯商业秘密、侵犯著作权等,请点击“违规举报”。

碎片内容

四川省巴中市南江县2024届中考物理全真模拟试卷含解析.doc

确认删除?