电脑桌面
添加内谋知识网--内谋文库,文书,范文下载到电脑桌面
安装后可以在桌面快捷访问

四川省成都市川师大附中2023-2024学年初中物理毕业考试模拟冲刺卷含解析.doc

四川省成都市川师大附中2023-2024学年初中物理毕业考试模拟冲刺卷含解析.doc_第1页
1/17
四川省成都市川师大附中2023-2024学年初中物理毕业考试模拟冲刺卷含解析.doc_第2页
2/17
四川省成都市川师大附中2023-2024学年初中物理毕业考试模拟冲刺卷含解析.doc_第3页
3/17
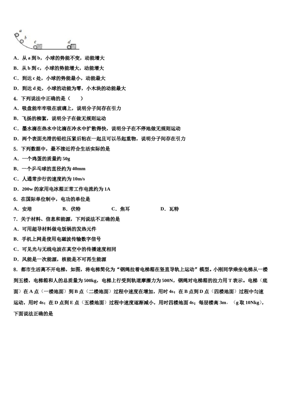
四川省成都市川师大附中2023-2024学年初中物理毕业考试模拟冲刺卷注意事项铅笔作答;第二部分必须用黑1.考生要认真填写考场号和座位序号。2.试题所有答案必须填涂或书写在答题卡上,在试卷上作答无效。第一部分必须用2B色字迹的签字笔作答。3.考试结束后,考生须将试卷和答题卡放在桌面上,待监考员收回。一、单选题(本大题共10小题,共30分)1.在如图所示的电路中,下列分析不正确的是()A.只闭合S1时,L1发光、L2不发光,A1测L1的电流,A2无示数B.只闭合S3时,L1、L2都发光,A1、A2的示数相等C.闭合S1、S2时,L1、L2都发光,A1有示数,A2无示数D.闭合S1、S3时,L1、L2都发光,A1、A2均有示数2.小明同学利用斜面、小车,刻度尺,停表测量小车沿斜面下滑时的平均速度。(1)该实验的原理是_____。(2)实验中小车从A位置运动到C位置的路程如图所示,并测得小车在这段路程内运动的时间为2s,则小车在这段时间内的平均速度为_____m/s。(3)实验过程中,由于小车的运动时间较短,不便于计时,可以通过使斜面的倾斜程度变_____(填“陡”或“缓”)的方式,改变小车的运动时间,达到便于测量时间的目的。(4)完成上述实验后,他在斜面底端放置了一个小木块,想继续探究小车的动能与速度的关系,他应将同一小车从斜面_____(填“相同”或“不同”)的高度由静止释放,可以通过观察小木块_____得到结论;若再探究小车的动能与质量的关系,他应将质量不同的小车从斜面____(填“相同”或“不同”)的高度由静止释放,目的是_____。3.如图所示,是探究“动能的大小与什么因素有关?”实验的示意图.小球从a处滚下,在c处与小木块碰撞,并与小木块共同运动到d处停下.下面的一些判断正确的是()A.从a到b,小球的势能不变,动能增大B.从b到c,小球的势能增大,动能增大C.到达c处,小球的势能最小,动能最大D.到达d处,小球的动能为零,小木块的动能最大4.下列说法中正确的是()A.吸盘能牢牢吸在玻璃上,说明分子间存在引力B.飞扬的柳絮,说明分子在做无规则运动C.墨水滴在热水中比滴在冷水中扩散得快,说明分子在不停地做无规则运动D.两个表面光滑的铅柱压紧后粘在一起且可以吊起重物,说明分子间存在引力5.下列数据中,最不接近符合生活实际的是A.一个鸡蛋的质量约50gB.一个乒乓球的直径约为40mmC.人通常步行的速度约为10m/sD.200w的家用电冰箱正常工作电流约为1A6.在国际单位制中,电功的单位是A.安培B.伏特C.焦耳D.瓦特7.关于材料、信息和能源,下列说法不正确的是A.可用超导材料做电饭锅的发热元件B.手机上网是使用电磁波传输数字信号C.可见光与无线电波在真空中的传播速度相同D.风能是一次能源,核能是不可再生能源8.都市生活离不开电梯,如图,将电梯简化为“钢绳拉着电梯箱在竖直导轨上运动”模型。小刚同学乘坐电梯从一楼到五楼,电梯箱和人的总质量为500kg,电梯上行受到轨道摩擦力为500N,钢绳对电梯箱的拉力用T表示。电梯(底面)在A点(一楼地面)到B点(二楼地面)过程中速度在增加,用时4s:在B点到D点(四楼地面)过程中匀速运动,用时4s:在D点到E点(五楼地面)过程中速度逐渐减小,用时四楼地面4s;每层楼高3m,(g取10Nkg),下面说法正确的是A.电梯从A点到B点过程中,钢绳拉力T做功1.65×104JB.电梯从B点到C点过程中,钢绳拉力T做功的功率4.125×103WC.电梯从C点到D点过程中,钢绳拉力T做功的功率8.25×103WD.电梯从D点到E点过程中,钢绳拉力T=5.5×103N9.某种纳米材料具有坚硬、耐磨、耐腐蚀、耐高温、完全无磁性等特点,它不能应用于A.冰箱门的密封条B.切割硬物的刀具C.“嫦娥二号”外表的涂层D.装浓硫酸的容器10.四位同学在学习了物理知识后,对一些问题进行了估计,下列说法合理的是A.人体的正常体温约37℃,所以让人感觉到热的环境温度一定高于37℃B.电冰箱的耗电量约为0.24kW•h/天,所以电冰箱的额定功率约10WC.马拉松赛道全长约42km,所以优秀选手在1h内就能完成比赛D.空气的密度约1.3kg/m3,所以一间普通教室内空气的质量约200kg二、多选题(本大题共3小题,共12分)11.小明观察如图漫画,总结了四个观点,错误的是...

1、当您付费下载文档后,您只拥有了使用权限,并不意味着购买了版权,文档只能用于自身使用,不得用于其他商业用途(如 [转卖]进行直接盈利或[编辑后售卖]进行间接盈利)。
2、本站所有内容均由合作方或网友上传,本站不对文档的完整性、权威性及其观点立场正确性做任何保证或承诺!文档内容仅供研究参考,付费前请自行鉴别。
3、如文档内容存在违规,或者侵犯商业秘密、侵犯著作权等,请点击“违规举报”。

碎片内容

四川省成都市川师大附中2023-2024学年初中物理毕业考试模拟冲刺卷含解析.doc

确认删除?