电脑桌面
添加内谋知识网--内谋文库,文书,范文下载到电脑桌面
安装后可以在桌面快捷访问

四川省自贡市富顺县市级名校2024届中考物理模试卷含解析.doc

四川省自贡市富顺县市级名校2024届中考物理模试卷含解析.doc_第1页
1/18
四川省自贡市富顺县市级名校2024届中考物理模试卷含解析.doc_第2页
2/18
四川省自贡市富顺县市级名校2024届中考物理模试卷含解析.doc_第3页
3/18
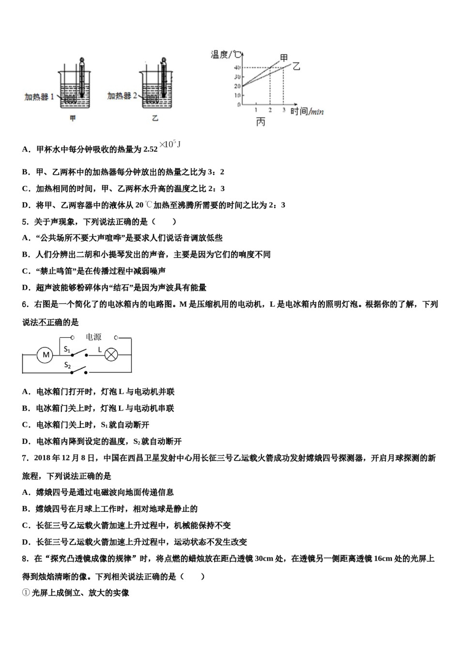
四川省自贡市富顺县市级名校2024届中考物理模试卷请考生注意:1.请用2B铅笔将选择题答案涂填在答题纸相应位置上,请用0.5毫米及以上黑色字迹的钢笔或签字笔将主观题的答案写在答题纸相应的答题区内。写在试题卷、草稿纸上均无效。2.答题前,认真阅读答题纸上的《注意事项》,按规定答题。一、单选题(本大题共10小题,共30分)1.在国际单位制中,电阻的基本单位是A.WB.VC.AD.Ω2.在图所示的电路中,电源电压保持不变.闭合电键S,当滑动变阻器滑片P向右移动时,数值不变的有①电流表A的示数;②电压表V1的示数;③电压表V2的示数;④电压表V1的示数与电流表A的示数的比值.以上四项判断正确的有A.1个B.2个C.3个D.4个3.甲、乙两物体同时同地向东运动,运动的s-t图像如图所示,下列说法正确的是A.0~t1时间内以甲为参照物,乙是向东运动B.t1~t3时间内甲为匀速直线运动,t2时刻甲、乙两物体相遇C.0~t4时间内甲的平均速度比乙的平均速度大D.t2~t4时间内甲的速度小于乙的速度4.如图所示,规格相同的甲乙两容器中分别装有3kg和2kg的纯净水,并用不同加热器加热,不计热损失,得到如图丙所示的水温与加热时间的关系图,则下列说法正确的是A.甲杯水中每分钟吸收的热量为2.52B.甲、乙两杯中的加热器每分钟放出的热量之比为3:2C.加热相同的时间,甲、乙两杯水升高的温度之比2:3D.将甲、乙两容器中的液体从20加热至沸腾所需要的时间之比为2:35.关于声现象,下列说法正确的是()A.“公共场所不要大声喧哗”是要求人们说话音调放低些B.人们分辨出二胡和小提琴发出的声音,主要是因为它们的响度不同C.“禁止鸣笛”是在传播过程中减弱噪声D.超声波能够粉碎体内“结石”是因为声波具有能量6.右图是一个简化了的电冰箱内的电路图。M是压缩机用的电动机,L是电冰箱内的照明灯泡。根据你的了解,下列说法不正确的是A.电冰箱门打开时,灯泡L与电动机并联B.电冰箱门关上时,灯泡L与电动机串联C.电冰箱门关上时,S1就自动断开D.电冰箱内降到设定的温度,S2就自动断开7.2018年12月8日,中国在西昌卫星发射中心用长征三号乙运载火箭成功发射嫦娥四号探测器,开启月球探测的新旅程,下列说法正确的是A.嫦娥四号是通过电磁波向地面传递信息B.嫦娥四号在月球上工作时,相对地球是静止的C.长征三号乙运载火箭加速上升过程中,机械能保持不变D.长征三号乙运载火箭加速上升过程中,运动状态不发生改变8.在“探究凸透镜成像的规律”时,将点燃的蜡烛放在距凸透镜30cm处,在透镜另一侧距离透镜16cm处的光屏上得到烛焰清晰的像。下列相关说法正确的是()①光屏上成倒立、放大的实像②照相机是利用这一成像原理工作的③该凸透镜的焦距f一定满足8cm<f<15cm④将近视镜片放在蜡烛和凸透镜之间要使光屏上出现清晰的像,光屏应靠近透镜A.只有①和③B.只有②和③C.只有②和④D.只有①和④9.一天,小聪告诉小亮,放大镜不仅能把物体“放大”,还能把物体“缩小”!有些惊讶的小亮立刻找来一个放大镜做起了实验.他把放大镜放到花朵前某一位置时,看到了如图所示的花朵的正立放大虚像.接着他按小聪的提示进行了操作,终于看到了“缩小”的花朵.关于小亮看到“放大”花朵后的操作及他看到的“缩小”花朵,下列说法正确的是A.小亮向靠近花朵的方向移动放大镜,看到的是花朵的正立缩小虚像,像的位置在放大镜与花朵之间B.小亮向靠近花朵的方向移动放大镜,看到的是花朵的倒立缩小实像,像的位置在放大镜与小亮眼睛之间C.小亮向远离花朵的方向移动放大镜,看到的是花朵的正立缩小虚像,像的位置在放大镜与花朵之间D.小亮向远离花朵的方向移动放大镜,看到的是花朵的倒立缩小实像,像的位置在放大镜与小亮眼睛之间10.下列有关运动和力的关系中,正确说法是A.子弹从枪膛射出后能继续前进是因为子弹受到惯性B.小张沿水平方向用力推课桌没推动,是因为他的推力小于课桌受到的摩擦力C.茶杯静止在水平桌面上,茶杯的重力和桌面对茶杯支持力是一对平衡力D.乒乓球运动员用球拍击球,球拍的作用力只能够使球改变运动状态二、多选题(本大题共3小题,共12分)11.现实当中...

1、当您付费下载文档后,您只拥有了使用权限,并不意味着购买了版权,文档只能用于自身使用,不得用于其他商业用途(如 [转卖]进行直接盈利或[编辑后售卖]进行间接盈利)。
2、本站所有内容均由合作方或网友上传,本站不对文档的完整性、权威性及其观点立场正确性做任何保证或承诺!文档内容仅供研究参考,付费前请自行鉴别。
3、如文档内容存在违规,或者侵犯商业秘密、侵犯著作权等,请点击“违规举报”。

碎片内容

四川省自贡市富顺县市级名校2024届中考物理模试卷含解析.doc

确认删除?