电脑桌面
添加内谋知识网--内谋文库,文书,范文下载到电脑桌面
安装后可以在桌面快捷访问

四川省达州达川区四校联考2024届毕业升学考试模拟卷物理卷含解析.doc

四川省达州达川区四校联考2024届毕业升学考试模拟卷物理卷含解析.doc_第1页
1/17
四川省达州达川区四校联考2024届毕业升学考试模拟卷物理卷含解析.doc_第2页
2/17
四川省达州达川区四校联考2024届毕业升学考试模拟卷物理卷含解析.doc_第3页
3/17
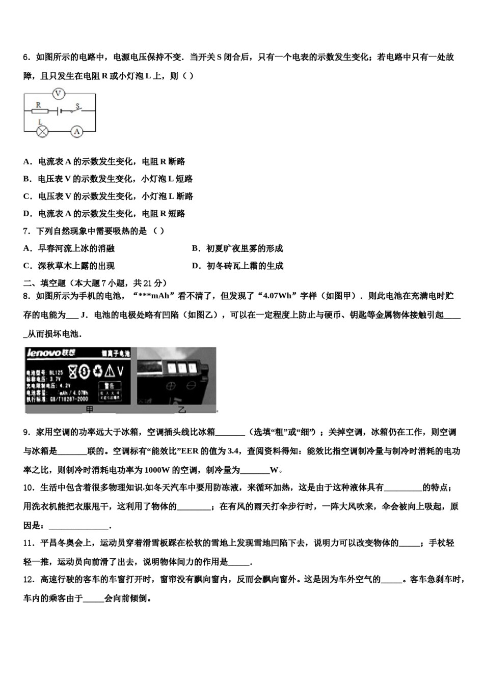
四川省达州达川区四校联考2024届毕业升学考试模拟卷物理卷注意事项:1.答卷前,考生务必将自己的姓名、准考证号填写在答题卡上。2.回答选择题时,选出每小题答案后,用铅笔把答题卡上对应题目的答案标号涂黑,如需改动,用橡皮擦干净后,再选涂其它答案标号。回答非选择题时,将答案写在答题卡上,写在本试卷上无效。3.考试结束后,将本试卷和答题卡一并交回。一、单项选择题(本大题7小题,每题3分,共21分)1.人直接用F1的拉力匀速提升重物,所做的功是W1;若人使用某机械匀速提升该重物到同一高度则人的拉力为F2,所做的功是W2()A.F1一定大于F2B.F1一定小于F2C.W2一定大于W1D.只有F2大于F1,W2才大于W12.小华想用空易拉罐来证明大气压强的存在,下列操作能达到目的的是A.用手捏空易拉罐,易拉罐变瘪B.将空易拉罐密封后置于深水中,易拉罐变瘪C.让空易拉罐从高处下落撞击地面,易拉罐变瘪D.用注射器抽取密封易拉罐中的空气,易拉罐变瘪3.发现电流磁效应的科学家是A.安培B.奥斯特C.库仑D.伏特4.如图所示是车顶的外掀式天窗.行驶时,将天窗前面关闭,后面微微向上打开,就能“抽出”车内污浊的空气.这是由于天窗开启后()A.加大了车顶空气的流速,使开口处的压强小于车内的压强B.加大了车顶空气的流速,使开口处的压强大于车内的压强C.减小了车顶空气的流速,使开口处的压强小于车内的压强D.减小了车顶空气的流速,使开口处的压强大于车内的压强5.下列说法中正确的是()A.沿海地区昼夜温差小,主要原因是水的比热容较大B.物体的温度越高,分子运动得越快,物体的动能越大C.温度高的物体具有的内能多,温度低的物体具有的内能少D.0℃的冰熔化成0℃的水,由于温度不变,所以它的内能不变6.如图所示的电路中,电源电压保持不变.当开关S闭合后,只有一个电表的示数发生变化;若电路中只有一处故障,且只发生在电阻R或小灯泡L上,则()A.电流表A的示数发生变化,电阻R断路B.电压表V的示数发生变化,小灯泡L短路C.电压表V的示数发生变化,小灯泡L断路D.电流表A的示数发生变化,电阻R短路7.下列自然现象中需要吸热的是()A.早春河流上冰的消融B.初夏旷夜里雾的形成C.深秋草木上露的出现D.初冬砖瓦上霜的生成二、填空题(本大题7小题,共21分)8.如图所示为手机的电池,“mAh”看不清了,但发现了“4.07Wh”字样(如图甲).则此电池在充满电时贮存的电能为___J.电池的电极处略有凹陷(如图乙),可以在一定程度上防止与硬币、钥匙等金属物体接触引起_____从而损坏电池.9.家用空调的功率远大于冰箱,空调插头线比冰箱_______(选填“粗”或“细”);关掉空调,冰箱仍在工作,则空调与冰箱是_______联的。空调标有“能效比”EER的值为3.4,查阅资料得知:能效比指空调制冷量与制冷时消耗的电功率之比,则制冷时消耗电功率为1000W的空调,制冷量为_______W。10.生活中包含着很多物理知识.如冬天汽车中要用防冻液,来循环加热,这是由于这种液体具有_________的特点;用洗衣机能把衣服甩干,这利用了物体的________;在有风的雨天打伞步行时,一阵大风吹来,伞会被向上吸起,原因是:______________.11.平昌冬奥会上,运动员穿着滑雪板踩在松软的雪地上发现雪地凹陷下去,说明力可以改变物体的_____;手杖轻轻一推,运动员向前滑了出去,说明物体间力的作用是_____.12.高速行驶的客车的车窗打开时,窗帘没有飘向窗内,反而会飘向窗外。这是因为车外空气的_____。客车急刹车时,车内的乘客由于_____会向前倾倒。13.近视眼镜的镜片是_____透镜.(选填“凸”或“凹”)14.通过某导体的电流为0.3安,10秒内通过它的横截面的电荷量为_______库,若此时该导体两端电压为6伏,则其电阻为______欧.当该导体两端电压增大时,其电阻将________(选填“变大”、“不变”或“变小”).三、作图题(共7分)15.如图是使用手机和自拍杆进行自拍时的示意图,将自拍杆看作一个杠杆,O为支点,请在图中画出手机受到重力的示意图和F1的力臂L1;16.如图是小明家庭中,用电的简化电路,下列说法错误的是A.a线是火线B.灯泡、电视、台灯等是并联在...

1、当您付费下载文档后,您只拥有了使用权限,并不意味着购买了版权,文档只能用于自身使用,不得用于其他商业用途(如 [转卖]进行直接盈利或[编辑后售卖]进行间接盈利)。
2、本站所有内容均由合作方或网友上传,本站不对文档的完整性、权威性及其观点立场正确性做任何保证或承诺!文档内容仅供研究参考,付费前请自行鉴别。
3、如文档内容存在违规,或者侵犯商业秘密、侵犯著作权等,请点击“违规举报”。

碎片内容

四川省达州达川区四校联考2024届毕业升学考试模拟卷物理卷含解析.doc

确认删除?