电脑桌面
添加内谋知识网--内谋文库,文书,范文下载到电脑桌面
安装后可以在桌面快捷访问

安师大附中重点名校2024年中考物理五模试卷含解析.doc

安师大附中重点名校2024年中考物理五模试卷含解析.doc_第1页
1/16
安师大附中重点名校2024年中考物理五模试卷含解析.doc_第2页
2/16
安师大附中重点名校2024年中考物理五模试卷含解析.doc_第3页
3/16
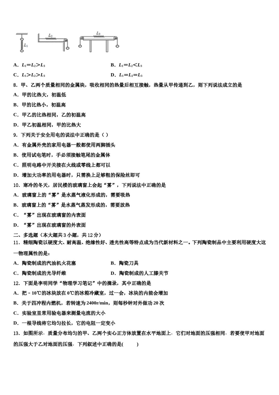
安师大附中重点名校2024年中考物理五模试卷注意事项铅笔作答;第二部分必须用黑1.考生要认真填写考场号和座位序号。2.试题所有答案必须填涂或书写在答题卡上,在试卷上作答无效。第一部分必须用2B色字迹的签字笔作答。3.考试结束后,考生须将试卷和答题卡放在桌面上,待监考员收回。一、单选题(本大题共10小题,共30分)1.下列关于凸透镜应用的说法,正确的是()A.近视眼需要佩戴凸透镜来矫正B.放大镜成正立、放大的实像C.用手机扫描二维码时,应使二维码位于手机镜头一倍焦距之内D.要使投影仪成像变大,应使投影仪远离屏幕,同时使镜头靠近投片2.下图中,能说明电动机工作原理的是()A.B.C.D.3.小刚家中的几盏电灯突然全部熄灭了,检查保险丝发现并未烧断,用测电笔测试各处电路时,氖管都发光.他对故障作了下列四种判断,其中正确的是C.室内线路发生短路D.进户火线断路A.灯泡全部都烧坏B.进户零线断路4.水与酒精是我们日常生活中最常见的两种物质.下表列出了它们在标准大气压下的部分物理特征数据,请你参照这些特征分析:让质量及初温都相等的水和酒精冷却,待它们放出相等的热量后再倒在一起混合.下列哪个判断是错误的()物质密度[kg/m3]比热容(J/(kg•℃)凝固点[℃]沸点[℃]水1.0×1034.2×1030100酒精0.8×1032.4×103﹣11778A.在混合过程中,热将从酒精传递给水B.均匀混合后,混合液的凝固点将比水的凝固点低些C.均匀混合后,混合液的密度将比水的密度小些D.均匀混合后,混合液的比热容将比水的比热容小些5.“五月五,过端午”,端午节要赛龙舟、吃粽子,下列关于粽子的说法正确的是A.煮熟的粽子飘香,说明分子在不停地做无规则运动B.刚出锅的粽子冒“白气”是一种汽化现象C.粽子的温度越高,所含有的热量越多D.煮粽子是通过做功的方式改变粽子的内能6.图所示的是某同学家常用的一个插线板。他在使用中发现:插线板上的指示灯在开关断开时不发光,插孔不能提供工作电压;而在开关闭合时指示灯发光,插孔可以提供工作电压;如果指示灯损坏,开关闭合时插孔也能提供工作电压。下图中,插线板电路连接符合上述现象及安全用电要求的是A.B.C.D.7.如图所示的三个装置中,弹簧和小球均完全相同,弹簧和细线的质量均不计,一切摩擦忽略不计,平衡时各弹簧的长度分别为L1、L2、L3,其大小关系是A.L1=L2>L3B.L1=L2<L3C.L1>L2>L3D.L1=L2=L38.甲、乙两个质量相同的金属块,吸收相同的热量后相互接触,热量从甲传递到乙,则下列说法成立的是A.甲的比热大,初温低B.甲的比热小,初温高C.甲乙的比热相同,乙的初温高D.甲乙初温相同,甲的比热大9.下列关于安全用电的说法中正确的是()A.有金属外壳的家用电器一般都使用两脚插头B.使用试电笔时,手必须接触笔尾的金属体C.照明电路中开关接在火线或零线上都可以D.增加大功率的用电器时,只需换上足够粗的保险丝即可10.寒冷的冬天,居民楼的玻璃窗上会起“雾”,下列说法中正确的是A.玻璃窗上的“雾”是水蒸气液化形成的,需要吸热B.玻璃窗上的“雾”是水蒸气蒸发形成的,需要放热C.“雾”出现在玻璃窗的内表面D.“雾”出现在玻璃窗的外表面二、多选题(本大题共3小题,共12分)11.精细陶瓷以硬度大、耐高温、绝缘性好、透光性高等特点成为当代新材料之一。下列陶瓷制品中主要利用硬度大这一物理属性的是:B.陶瓷刀具A.陶瓷制成的汽油机火花塞C.陶瓷制成的光导纤维D.陶瓷制成的人工膝关节12.下面是李明同学“物理学习笔记”中的摘录,其中正确的是A.把﹣10℃的冰块放在0℃的冰箱冷藏室,过一会,冰块的内能会增加B.关于四冲程内燃机,若转速为2400r/min,则每秒钟对外做功20次C.实验室里常用验电器来测量电流的大小D.一根导线将它均匀拉长,它的电阻一定变小13.如图所示,质量分布均匀的甲、乙两个实心正方体放置在水平地面上,它们对地面的压强相同,若要使甲对地面的压强大于乙对地面的压强,下列叙述中正确的是()A.沿竖直方向上切去相同的体积B.沿竖直方向上切去相同的厚度C.沿水平方向切去相同的质量D.沿水平方向切去相同的体积三、填空题(本大题共5...

1、当您付费下载文档后,您只拥有了使用权限,并不意味着购买了版权,文档只能用于自身使用,不得用于其他商业用途(如 [转卖]进行直接盈利或[编辑后售卖]进行间接盈利)。
2、本站所有内容均由合作方或网友上传,本站不对文档的完整性、权威性及其观点立场正确性做任何保证或承诺!文档内容仅供研究参考,付费前请自行鉴别。
3、如文档内容存在违规,或者侵犯商业秘密、侵犯著作权等,请点击“违规举报”。

碎片内容

安师大附中重点名校2024年中考物理五模试卷含解析.doc

确认删除?