电脑桌面
添加内谋知识网--内谋文库,文书,范文下载到电脑桌面
安装后可以在桌面快捷访问

安徽亳州花沟中学2023-2024学年中考适应性考试物理试题含解析.doc

安徽亳州花沟中学2023-2024学年中考适应性考试物理试题含解析.doc_第1页
1/14
安徽亳州花沟中学2023-2024学年中考适应性考试物理试题含解析.doc_第2页
2/14
安徽亳州花沟中学2023-2024学年中考适应性考试物理试题含解析.doc_第3页
3/14
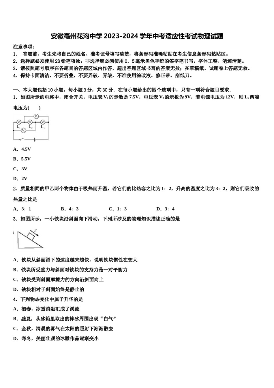
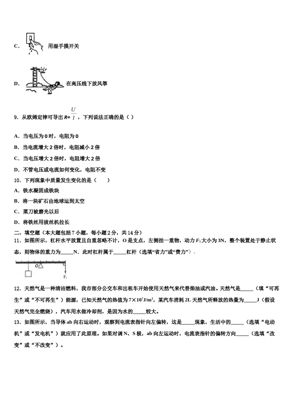
安徽亳州花沟中学2023-2024学年中考适应性考试物理试题注意事项:1.答题前,考生先将自己的姓名、准考证号填写清楚,将条形码准确粘贴在考生信息条形码粘贴区。2.选择题必须使用2B铅笔填涂;非选择题必须使用0.5毫米黑色字迹的签字笔书写,字体工整、笔迹清楚。3.请按照题号顺序在各题目的答题区域内作答,超出答题区域书写的答案无效;在草稿纸、试题卷上答题无效。4.保持卡面清洁,不要折叠,不要弄破、弄皱,不准使用涂改液、修正带、刮纸刀。一、本大题包括10小题,每小题3分,共30分.在每小题给出的四个选项中,只有一项符合题目要求.1.如图所示的电路中,闭合开关,电压表V1的示数是7.5V,电压表V2的示数为9V,若电源电压为12V,则L2两端电压为()A.4.5VB.5.5VC.3VD.2V2.质量相同的甲乙两个物体由于吸热而升温,若它们的比热容之比为1:2,升高的温度之比为3:2,则它们吸收的热量之比是B.4:3C.1:3D.3:4A.3:13.如图所示,一小铁块沿斜面向下滑动,下列所涉及的物理知识描述正确的是A.铁块从斜面滑下的速度越来越快,说明铁块惯性在变大B.铁块所受重力与斜面对铁块的支持力是一对平衡力C.铁块受到斜面摩擦力的方向沿斜面向上D.铁块相对于斜面始终是静止的4.下列物态变化中属于升华的是A.初春,冰雪消融汇成了溪流B.盛夏,从冰箱里取出的棒冰周围出现“白气”C.金秋,清晨的雾气在太阳的照射下渐渐散去D.寒冬,美丽壮观的冰雕作品逐渐变小5.北斗卫星导航系统是我国自主研制的全球卫星定位与通信系统,已经初步具备区域导航、定位和授时功能.完全建成后可在全球范围内全天候、全天时为用户提供高精度、高可靠定位、导航、授时服务,并具有短报文通信功能.下列关于北斗导航卫星系统说法正确的是()A.北斗卫星导航系统传送信息的速度与光速相同B.北斗卫星导航系统的空间段采用光纤传送信息C.北斗卫星导航系统采用超声波为汽车导航D.北斗卫星导航系统现已全面建成6.我国的古诗词和民间俗语中往往包含着物理知识,从物理知识运用的角度看,下列对于诗句或俗语理解、解释错误的是A.“响鼓也要重锤敲”——声音是由物体振动产生的,且振幅越大响度越大B.“不敢高声语,恐惊天上人”——声音可以在真空中传播,音调越高传播得越远C.“闻其声知其人”一一可以根据音色来判断说话者是谁D.“长啸一声,山鸣谷应”——声音通过多次反射,可以形成回声7.体育中考时小明投掷实心球的过程如图所示,B点是实心球运动的最高点,下列说法正确的是A.球被举在头顶M点时,该同学对球做了功B.球能在空中飞行是因为受到惯性的作用C.球从A点运动到C点过程中,动能先变小后变大D.球在B点时,若所受的力全部消失,球将静止不动8.“珍爱生命,注意安全”是中学生应具备的基本安全意识。下列关于安全用电的说法中,说法正确的是A.灯泡和开关的连接B.使用测电笔C.用湿手摸开关D.在高压线下放风筝9.从欧姆定律可导出R=,下列说法正确的是()A.当电压为0时,电阻为0B.当电流增大2倍时,电阻减小2倍C.当电压增大2倍时,电阻增大2倍D.不管电压或电流如何变化,电阻不变10.下列现象中质量发生变化的是()A.铁水凝固成铁块B.将一块矿石由地球运到太空C.菜刀被磨光以后D.将铁丝用拔丝机拉长二、填空题(本大题包括7小题,每小题2分,共14分)11.如图所示,杠杆水平放置且自重忽略不计,O是支点,左侧挂一重物,动力F1大小为3N,整个装置处于静止状态,则物体的重力为_____N.此时杠杆属于_____杠杆(选填“省力”或“费力”).12.天然气是一种清洁燃料,我市部分公交车和出租车开始使用天然气来代替柴油或汽油。天然气是_____(填“可再生”或“不可再生”)能源,已知天然气的热值为7×107J/m3,某汽车消耗2L天然气所释放的热量为_____J(假设天然气完全燃烧),汽车用水做冷却剂,是因为水的_____较大。13.如图所示,当导体ab向右运动时,观察到电流表指针向左偏转,这是_____现象,生活中的_____(选填“电动机”或“发电机”)就应用了此原理。如果对调N、S极,ab向左运动时,电流表指针的偏转方向_____(选填“改变”或“不改变”)。14.如图...

1、当您付费下载文档后,您只拥有了使用权限,并不意味着购买了版权,文档只能用于自身使用,不得用于其他商业用途(如 [转卖]进行直接盈利或[编辑后售卖]进行间接盈利)。
2、本站所有内容均由合作方或网友上传,本站不对文档的完整性、权威性及其观点立场正确性做任何保证或承诺!文档内容仅供研究参考,付费前请自行鉴别。
3、如文档内容存在违规,或者侵犯商业秘密、侵犯著作权等,请点击“违规举报”。

碎片内容

安徽亳州花沟中学2023-2024学年中考适应性考试物理试题含解析.doc

确认删除?