电脑桌面
添加内谋知识网--内谋文库,文书,范文下载到电脑桌面
安装后可以在桌面快捷访问

安徽合肥肥东第四中学2024届毕业升学考试模拟卷物理卷含解析.doc

安徽合肥肥东第四中学2024届毕业升学考试模拟卷物理卷含解析.doc_第1页
1/17
安徽合肥肥东第四中学2024届毕业升学考试模拟卷物理卷含解析.doc_第2页
2/17
安徽合肥肥东第四中学2024届毕业升学考试模拟卷物理卷含解析.doc_第3页
3/17
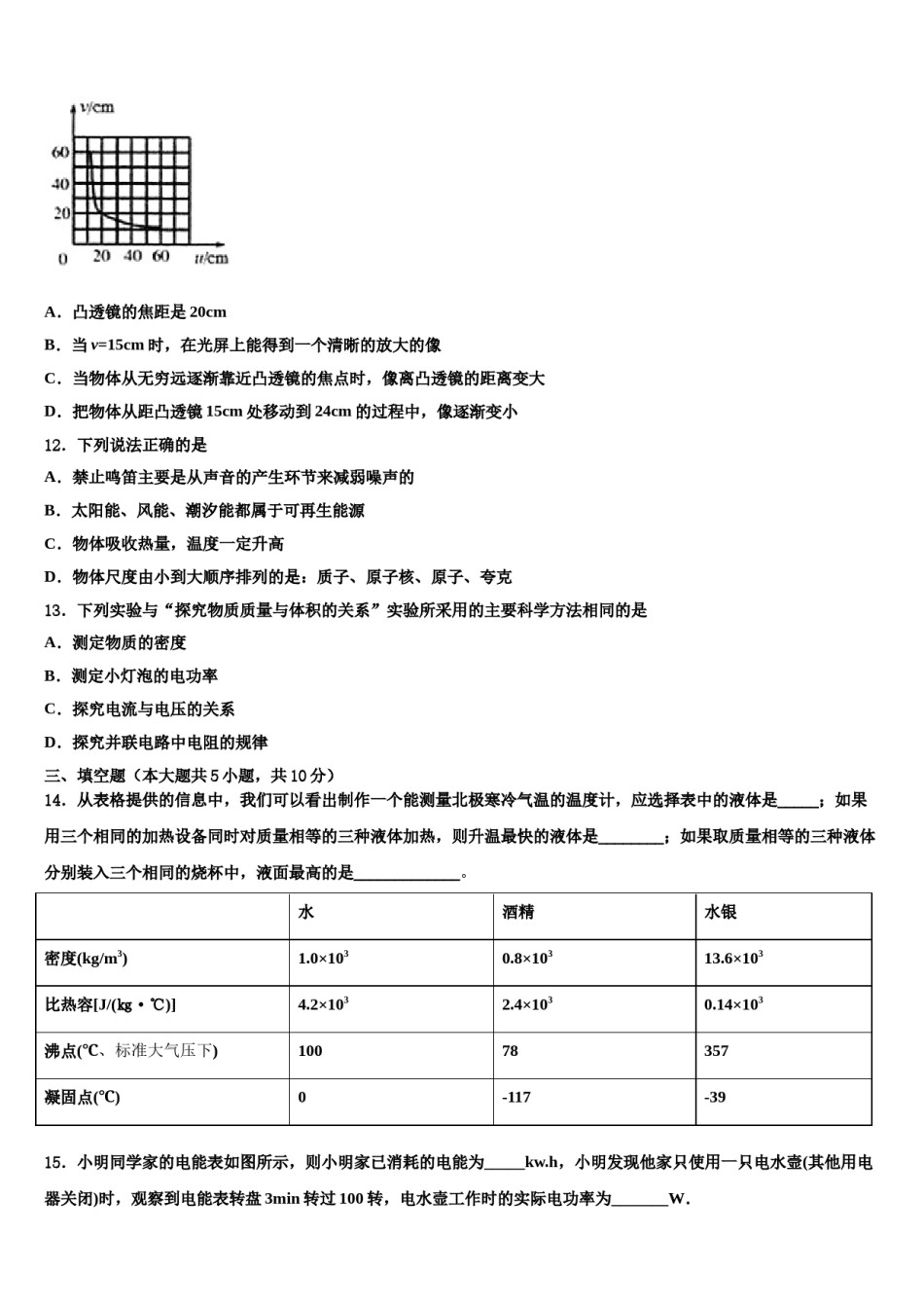
安徽合肥肥东第四中学2024届毕业升学考试模拟卷物理卷请考生注意:1.请用2B铅笔将选择题答案涂填在答题纸相应位置上,请用0.5毫米及以上黑色字迹的钢笔或签字笔将主观题的答案写在答题纸相应的答题区内。写在试题卷、草稿纸上均无效。2.答题前,认真阅读答题纸上的《注意事项》,按规定答题。一、单选题(本大题共10小题,共30分)1.对下列图示中光现象的描述正确的是A.图甲中,漫反射的光线杂乱无章不遵循光的反射定律;B.图乙中,人佩戴的凹透镜可以矫正远视眼C.图丙中,光的色散现象说明白光是由各种色光混合而成的D.图丁中,平面镜成像时进入眼睛的光线是由像发出的2.据有关媒体报道,未来在我国航母上,将采用电磁弹射器装置.它的弹射车与舰载机的前轮连接,并处于强磁场中,当弹射车内的导体通入强电流时,立即产生强大的推力,使舰载机快速起飞.下列图示中与电磁弹射器的工作原理相同的是A.B.C.D.3.关于液体和气体压强及相关的应用,下列说法中错误的是A.同一地点的大气压强是不变的B.青藏高原气压低,水的沸点低,煮饭要用高压锅C.三族船闸通行轮船利用了连通器原理D.水电站大坝根据液体压强规律设计成“上窄下宽”4.如图所示电路,电源电压为3V,灯L1标有“6V6W”,灯L2标有“3V3W”,下列有关说法正确的是A.S2断开,S1接b,L1可以正常发光B.S2断开,S1接a,L2实际功率为3WC.S2闭合,S1接b,L2更亮D.S2断开,S1接a,L2更亮5.手机扫描二维码,相当于给二维码照了一张照片,如图3是手机扫描物品上的二维码,登陆网址,查看物品相关信息,下列说法中正确的是()A.二维码位于摄像头的一倍焦距和二倍焦距之间B.二维码位于摄像头的二倍焦距以外C.物体上的二维码是光源D.当二维码超出手机上设定的方框时,物品不动,把手机靠近物品6.在测量物体质量时所用砝码和游码的位置如图所示,则物体的质量是A.81.2gB.81.8gC.81.4gD.81.2g7.家庭电路中,下列情形不会引起熔丝熔断的是()A.火线与零线短路B.用电器与电路接触不良C.接入了大功率的用电器D.接入的用电器数量过多8.如图所示,a、b是粗细不同的铜导线,C是两根连接起来的导线,把它们接入家庭电路中使用时,下列说法不正确的是A.取长度相同的a、b两根导线串联接入电路,在相同时时间内,b导线发热多B.b导线通常连接在干路上,a导线通常连接小功率用电器C.c导线中导线连接处比别处更容易发热D.c导线中导线连接处电流等于别处电流9.如图,用带电棒接触原来不带电的验电器的金属球,发现验电器的金属箔张开,下列判断正确的是()A.带电棒一定带正电B.带电棒一定带负电C.两片金属箔一定带异种电荷D.两片金属箔一定带同种电荷10.如图所示,电源电压不变,闭合开关后,下列关于电压表示数变化的说法正确的是()A.滑片P向右移动,V1表示数变大,V2表示数不变B.滑片P向右移动,V1表示数变小,V2表示数变大C.滑片P向左移动,V1表示数不变,V2表示数变大D.滑片P向左移动,V1表示数变大,V2表示数不变二、多选题(本大题共3小题,共12分)11.如图所示是小青通过实验得到的凸透镜的像距v和物距u关系的图象,由图可知()A.凸透镜的焦距是20cmB.当v=15cm时,在光屏上能得到一个清晰的放大的像C.当物体从无穷远逐渐靠近凸透镜的焦点时,像离凸透镜的距离变大D.把物体从距凸透镜15cm处移动到24cm的过程中,像逐渐变小12.下列说法正确的是A.禁止鸣笛主要是从声音的产生环节来减弱噪声的B.太阳能、风能、潮汐能都属于可再生能源C.物体吸收热量,温度一定升高D.物体尺度由小到大顺序排列的是:质子、原子核、原子、夸克13.下列实验与“探究物质质量与体积的关系”实验所采用的主要科学方法相同的是A.测定物质的密度B.测定小灯泡的电功率C.探究电流与电压的关系D.探究并联电路中电阻的规律三、填空题(本大题共5小题,共10分)14.从表格提供的信息中,我们可以看出制作一个能测量北极寒冷气温的温度计,应选择表中的液体是_____;如果用三个相同的加热设备同时对质量相等的三种液体加热,则升温最快的液体是________;如果取质量相等的三种液体分别装入三个相同的烧杯中...

1、当您付费下载文档后,您只拥有了使用权限,并不意味着购买了版权,文档只能用于自身使用,不得用于其他商业用途(如 [转卖]进行直接盈利或[编辑后售卖]进行间接盈利)。
2、本站所有内容均由合作方或网友上传,本站不对文档的完整性、权威性及其观点立场正确性做任何保证或承诺!文档内容仅供研究参考,付费前请自行鉴别。
3、如文档内容存在违规,或者侵犯商业秘密、侵犯著作权等,请点击“违规举报”。

碎片内容

安徽合肥肥东第四中学2024届毕业升学考试模拟卷物理卷含解析.doc

确认删除?