电脑桌面
添加内谋知识网--内谋文库,文书,范文下载到电脑桌面
安装后可以在桌面快捷访问

安徽省合肥市42中学2023-2024学年中考物理模试卷含解析.doc

安徽省合肥市42中学2023-2024学年中考物理模试卷含解析.doc_第1页
1/15
安徽省合肥市42中学2023-2024学年中考物理模试卷含解析.doc_第2页
2/15
安徽省合肥市42中学2023-2024学年中考物理模试卷含解析.doc_第3页
3/15
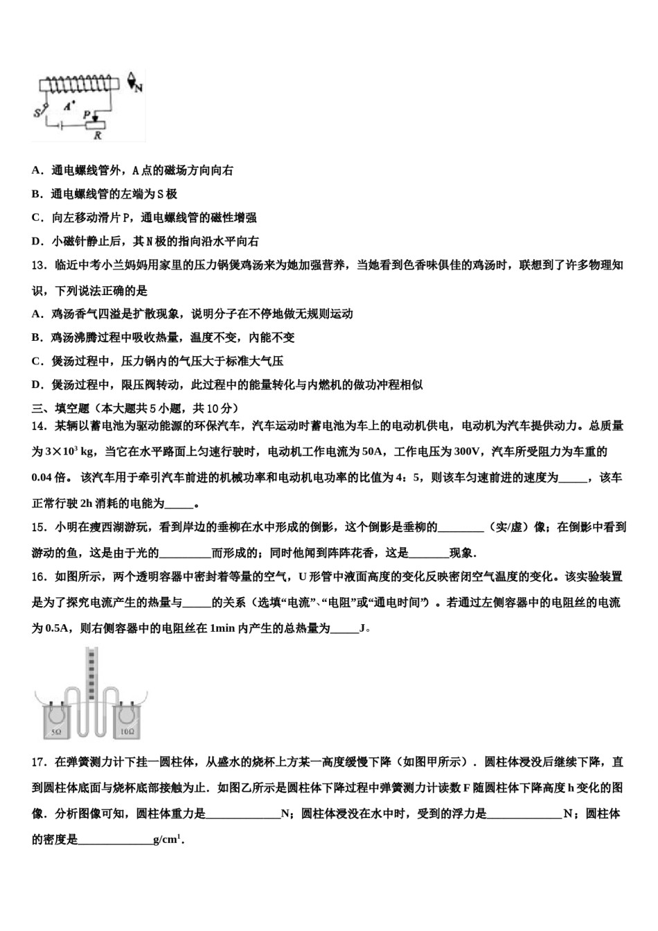
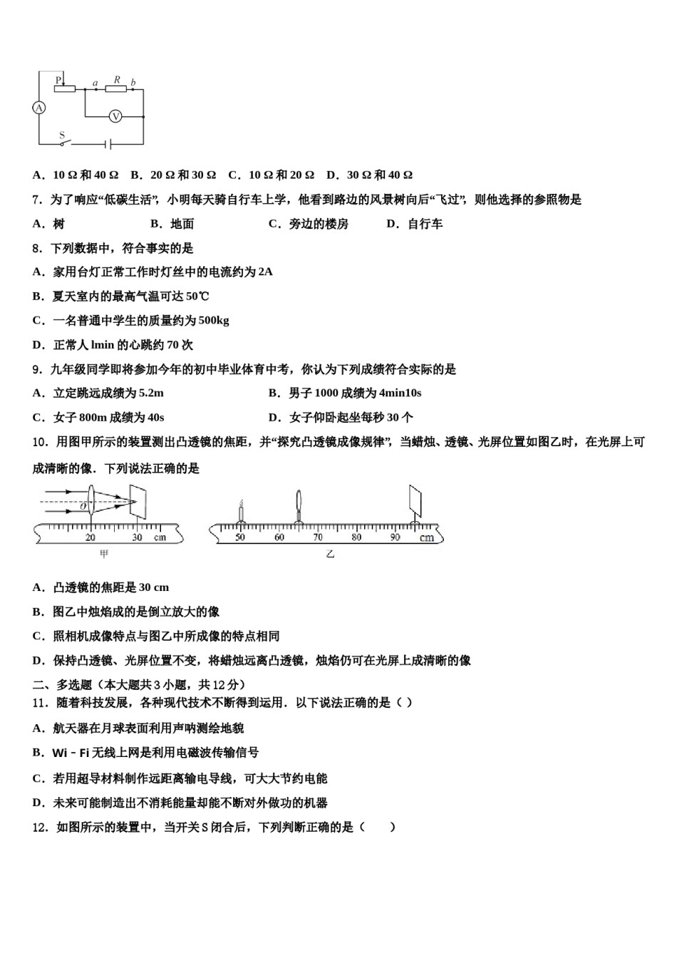
安徽省合肥市42中学2023-2024学年中考物理模试卷注意事项:1.答题前,考生先将自己的姓名、准考证号码填写清楚,将条形码准确粘贴在条形码区域内。2.答题时请按要求用笔。3.请按照题号顺序在答题卡各题目的答题区域内作答,超出答题区域书写的答案无效;在草稿纸、试卷上答题无效。4.作图可先使用铅笔画出,确定后必须用黑色字迹的签字笔描黑。5.保持卡面清洁,不要折暴、不要弄破、弄皱,不准使用涂改液、修正带、刮纸刀。一、单选题(本大题共10小题,共30分)1.关于惯性,下列四个现象中对应的说明中错误的是A.拍打刚晒过的被子,灰尘脱落,说明灰尘有惯性B.汽车紧急刹车,车上的人会向前倾,说明人受到了惯性C.箭离开弓弦后,仍能向前飞行,说明箭有惯性D.手握锤柄在地面上敲击几下,锤头就能紧套在锤柄上,说明锤头有惯性2.在探究凸透镜成像规律的实验中,将点燃的蜡烛放在凸透镜前某一位置,在凸透镜后20cm的光屏上出现一个等大倒立的像,如果将蜡烛移动到凸透镜前25cm处,则A.光屏上会出现倒立放大的实像B.将光屏靠近凸透镜一段距离,光屏上会出现倒立缩小的实像C.将光屏远离凸透镜一段距离,光屏上会出现倒立放大的实像D.无论怎样移动光屏,光屏上均找不到像3.下列各成语中,能反映分子无规则运动的是A.坐如针毡B.镜花水月C.桂馥兰香D.步履如飞4.很多文学作品含有一定的物理道理,反映了文学家对生活的细心观察和用心体会,下面文学名句与物理解释对应正确的是()A.潭清疑水浅,荷动知鱼散﹣“水浅”是由于光的直线传播B.空山不见人,但闻人语响﹣“闻声不见人”是由于声速比光速快C.少小离家老大回,乡音未改鬓毛衰﹣未改的是“音调”D.花气袭人知骤暖,鹊声穿树喜新晴﹣分子的运动导致“花气袭人”5.小朗同学打乒乓球时,不小心把球踩瘪了,但球没有破裂.对于球内的气体而言,没有发生变化的物理量是A.体积B.密度C.质量D.内能6.如图所示是探究“电流与电阻的关系”实验电路图,电源电压保持3V不变,滑动变阻器的规格是“10Ω1A”。实验中,先在a、b两点间接入5Ω的电阻,闭合开关S,移动滑动变阻器的滑片P,使电压表的示数为2V,读出并记录下此时电流表的示数。接着需要更换a、b间的电阻再进行两次实验,为了保证实验的进行,应选择下列的哪两个电阻()A.10Ω和40ΩB.20Ω和30ΩC.10Ω和20ΩD.30Ω和40Ω7.为了响应“低碳生活”,小明每天骑自行车上学,他看到路边的风景树向后“飞过”,则他选择的参照物是A.树B.地面C.旁边的楼房D.自行车8.下列数据中,符合事实的是A.家用台灯正常工作时灯丝中的电流约为2AB.夏天室内的最高气温可达50℃C.一名普通中学生的质量约为500kgD.正常人lmin的心跳约70次9.九年级同学即将参加今年的初中毕业体育中考,你认为下列成绩符合实际的是A.立定跳远成绩为5.2mB.男子1000成绩为4min10sC.女子800m成绩为40sD.女子仰卧起坐每秒30个10.用图甲所示的装置测出凸透镜的焦距,并“探究凸透镜成像规律”,当蜡烛、透镜、光屏位置如图乙时,在光屏上可成清晰的像.下列说法正确的是A.凸透镜的焦距是30cmB.图乙中烛焰成的是倒立放大的像C.照相机成像特点与图乙中所成像的特点相同D.保持凸透镜、光屏位置不变,将蜡烛远离凸透镜,烛焰仍可在光屏上成清晰的像二、多选题(本大题共3小题,共12分)11.随着科技发展,各种现代技术不断得到运用.以下说法正确的是()A.航天器在月球表面利用声呐测绘地貌B.Wi﹣Fi无线上网是利用电磁波传输信号C.若用超导材料制作远距离输电导线,可大大节约电能D.未来可能制造出不消耗能量却能不断对外做功的机器12.如图所示的装置中,当开关S闭合后,下列判断正确的是()A.通电螺线管外,A点的磁场方向向右B.通电螺线管的左端为S极C.向左移动滑片P,通电螺线管的磁性增强D.小磁针静止后,其N极的指向沿水平向右13.临近中考小兰妈妈用家里的压力锅煲鸡汤来为她加强营养,当她看到色香味俱佳的鸡汤时,联想到了许多物理知识,下列说法正确的是A.鸡汤香气四溢是扩散现象,说明分子在不停地做无规则运动B.鸡汤沸腾过程中吸收热量,温度不变,內能不...

1、当您付费下载文档后,您只拥有了使用权限,并不意味着购买了版权,文档只能用于自身使用,不得用于其他商业用途(如 [转卖]进行直接盈利或[编辑后售卖]进行间接盈利)。
2、本站所有内容均由合作方或网友上传,本站不对文档的完整性、权威性及其观点立场正确性做任何保证或承诺!文档内容仅供研究参考,付费前请自行鉴别。
3、如文档内容存在违规,或者侵犯商业秘密、侵犯著作权等,请点击“违规举报”。

碎片内容

安徽省合肥市42中学2023-2024学年中考物理模试卷含解析.doc

确认删除?