电脑桌面
添加内谋知识网--内谋文库,文书,范文下载到电脑桌面
安装后可以在桌面快捷访问

安徽省宿州十一中学2024届中考物理最后冲刺浓缩精华卷含解析.doc

安徽省宿州十一中学2024届中考物理最后冲刺浓缩精华卷含解析.doc_第1页
1/18
安徽省宿州十一中学2024届中考物理最后冲刺浓缩精华卷含解析.doc_第2页
2/18
安徽省宿州十一中学2024届中考物理最后冲刺浓缩精华卷含解析.doc_第3页
3/18
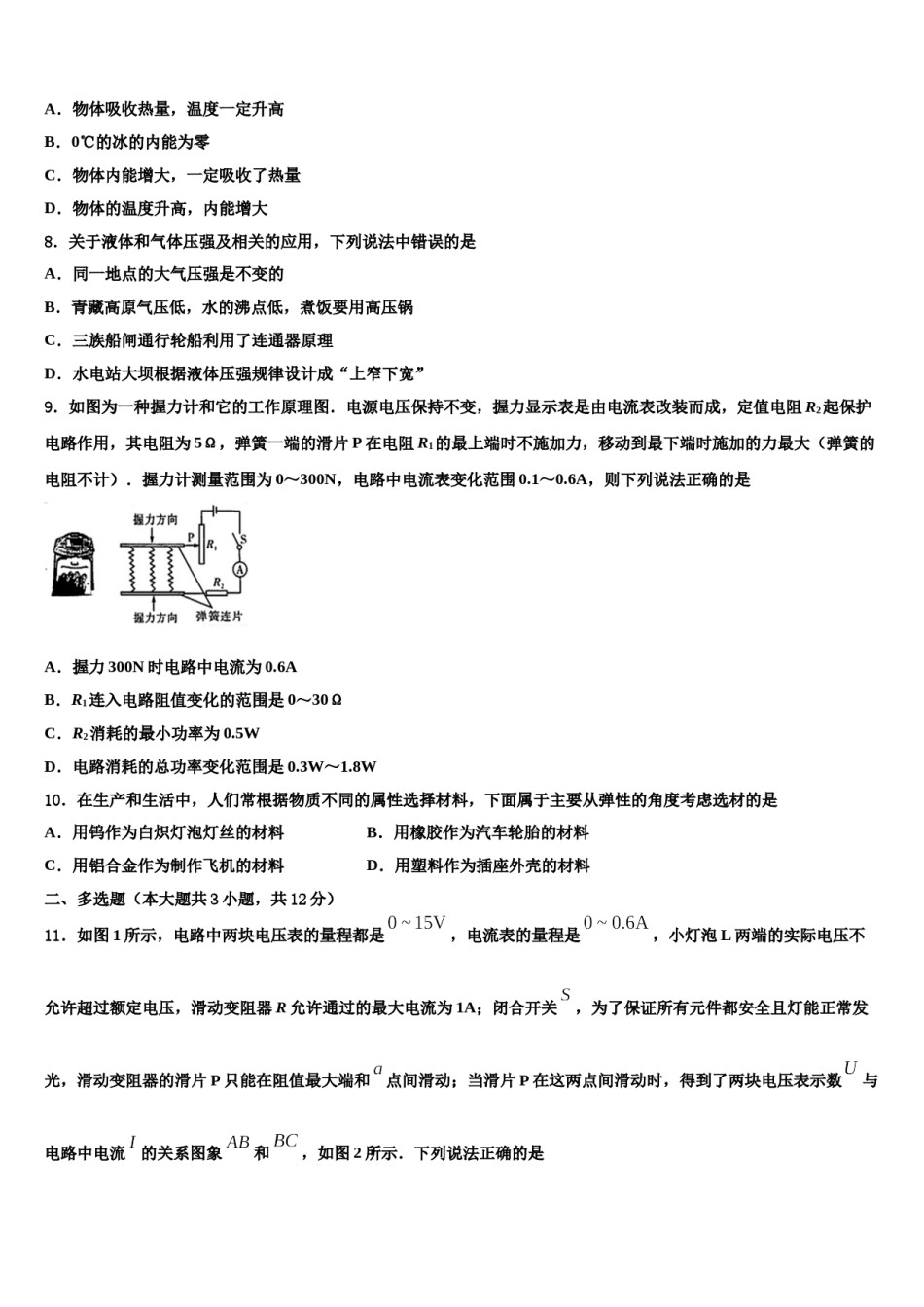
安徽省宿州十一中学2024届中考物理最后冲刺浓缩精华卷注意事项:1.答卷前,考生务必将自己的姓名、准考证号、考场号和座位号填写在试题卷和答题卡上。用2B铅笔将试卷类型(B)填涂在答题卡相应位置上。将条形码粘贴在答题卡右上角"条形码粘贴处"。2.作答选择题时,选出每小题答案后,用2B铅笔把答题卡上对应题目选项的答案信息点涂黑;如需改动,用橡皮擦干净后,再选涂其他答案。答案不能答在试题卷上。3.非选择题必须用黑色字迹的钢笔或签字笔作答,答案必须写在答题卡各题目指定区域内相应位置上;如需改动,先划掉原来的答案,然后再写上新答案;不准使用铅笔和涂改液。不按以上要求作答无效。4.考生必须保证答题卡的整洁。考试结束后,请将本试卷和答题卡一并交回。一、单选题(本大题共10小题,共30分)1.底面积为100cm2的平底圆柱形容器内装有适量的水,放置于水平桌面上.现将体积为500cm3,重为3N的木块A轻放入容器内的水中,静止时如图甲,若将一重为6N的物体B用细绳系于A的下方,使其恰好浸没在水中,如图乙(水未溢出),不计绳重及其体积.则下列说法正确的是A.物体B的体积为900cm3B.物体B的密度为1.2×103kg/m3C.从甲到乙,容器对桌面的压强增加600PaD.绳子受到的拉力为4N2.在如图所示的电路中,电源电压保持不变,当电键S从断开到闭合,下列数值一定变大的是A.电压表V的示数B.电压表V示数与电流表A示数的比值C.电流表A2的示数D.电压表V示数与电流表A示数的乘积3.如图所示是某同学设计的家庭电路,电灯开关已断开.下列说法正确的是()A.灯泡和两孔插座是串联的B.试电笔接触M点,氖管不发光C.开关和三孔插座的连接都是错误的D.试电笔插入两孔插座的左孔,氖管发光4.关于如图所示的电和磁知识描述错误的是()A.甲图说明同种电荷相互排斥B.乙图说明电流周围存在磁场C.丙图是电动机工作原理示意图D.丁图是有金属外壳的家用电器使用的插座5.以下说法中符合生活实际的是A.人正常步行的速度约15km/hB.对人体最适宜的洗澡水温度约为60℃C.光在空气中的传播速度约为340m/sD.家用挂壁式空调正常工作时功率约为1.2kW6.押加是我国少数民族体育项目之一,又称大象拔河,比赛中,甲、乙两人通过腿、肩等部位用力拖动布带互拉,以决胜负如图所示,当甲、乙两运动员处于静止状态且布带的重力不计时,下列说法正确的是A.甲对地面的压力和地面对的甲摩擦力是一对相互作用力B.甲对布带的拉力和乙对布带的拉力是对平衡力C.甲对乙的拉力和乙对甲的拉力是一对平衡力D.若甲比乙的体重大就一定能取胜7.关于温度、热量和内能的说法中正确的是A.物体吸收热量,温度一定升高B.0℃的冰的内能为零C.物体内能增大,一定吸收了热量D.物体的温度升高,内能增大8.关于液体和气体压强及相关的应用,下列说法中错误的是A.同一地点的大气压强是不变的B.青藏高原气压低,水的沸点低,煮饭要用高压锅C.三族船闸通行轮船利用了连通器原理D.水电站大坝根据液体压强规律设计成“上窄下宽”9.如图为一种握力计和它的工作原理图.电源电压保持不变,握力显示表是由电流表改装而成,定值电阻R2起保护电路作用,其电阻为5Ω,弹簧一端的滑片P在电阻R1的最上端时不施加力,移动到最下端时施加的力最大(弹簧的电阻不计).握力计测量范围为0~300N,电路中电流表变化范围0.1~0.6A,则下列说法正确的是A.握力300N时电路中电流为0.6AB.R1连入电路阻值变化的范围是0~30ΩC.R2消耗的最小功率为0.5WD.电路消耗的总功率变化范围是0.3W~1.8W10.在生产和生活中,人们常根据物质不同的属性选择材料,下面属于主要从弹性的角度考虑选材的是A.用钨作为白炽灯泡灯丝的材料B.用橡胶作为汽车轮胎的材料C.用铝合金作为制作飞机的材料D.用塑料作为插座外壳的材料二、多选题(本大题共3小题,共12分)11.如图1所示,电路中两块电压表的量程都是,电流表的量程是,小灯泡L两端的实际电压不允许超过额定电压,滑动变阻器R允许通过的最大电流为1A;闭合开关,为了保证所有元件都安全且灯能正常发光,滑动变阻器的滑片P只能在阻值最大端和点间滑动;当滑片P在这两点间滑动时,得到了...

1、当您付费下载文档后,您只拥有了使用权限,并不意味着购买了版权,文档只能用于自身使用,不得用于其他商业用途(如 [转卖]进行直接盈利或[编辑后售卖]进行间接盈利)。
2、本站所有内容均由合作方或网友上传,本站不对文档的完整性、权威性及其观点立场正确性做任何保证或承诺!文档内容仅供研究参考,付费前请自行鉴别。
3、如文档内容存在违规,或者侵犯商业秘密、侵犯著作权等,请点击“违规举报”。

碎片内容

安徽省宿州十一中学2024届中考物理最后冲刺浓缩精华卷含解析.doc

确认删除?