电脑桌面
添加内谋知识网--内谋文库,文书,范文下载到电脑桌面
安装后可以在桌面快捷访问

安徽省庐阳区五校联考2024年中考联考物理试卷含解析.doc

安徽省庐阳区五校联考2024年中考联考物理试卷含解析.doc_第1页
1/20
安徽省庐阳区五校联考2024年中考联考物理试卷含解析.doc_第2页
2/20
安徽省庐阳区五校联考2024年中考联考物理试卷含解析.doc_第3页
3/20
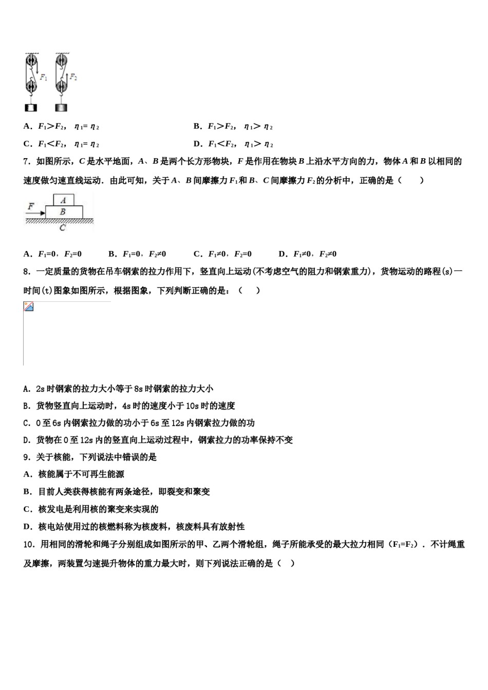
安徽省庐阳区五校联考2024年中考联考物理试卷请考生注意:1.请用2B铅笔将选择题答案涂填在答题纸相应位置上,请用0.5毫米及以上黑色字迹的钢笔或签字笔将主观题的答案写在答题纸相应的答题区内。写在试题卷、草稿纸上均无效。2.答题前,认真阅读答题纸上的《注意事项》,按规定答题。一、单选题(本大题共10小题,共30分)1.如图是研究电流通过导体产生的热量与哪些因素有关的实验,下列分析正确的是A.甲、乙两次实验都应用了控制变量法B.甲实验通电一段时间后,左侧容器内空气吸收的热量更多C.乙实验是为了研究电流产生的热量与电阻的关系D.乙实验通电一段时间后,右侧U形管中液面的高度差比左侧的大2.如图所示是两个并排而且深度相同的水池,一个装水,另一个未装水.在两池的中央各竖立着一只长度相同且比池深略高的标杆.当阳光斜照时就会在池底形成杆的影子,下列说法中正确的是A.未装水的池中标杆影子较长B.装水的池中标杆影子较长C.装水的池中标杆没有影子D.两池中标杆影子长度相同3.对下列四幅图阐述合理的是A.A图:磁场能产生电流B.B图:闭合开关,通电导体在磁场中受到力C.C图:闭合开关,导体棒在磁场中受到力D.D图:微波炉利用电流的热效应工作4.在下图所示的四个过程中,属于弹性势能转化为动能的是A.麦克斯滚摆向高处滚动B.塑料圆桶滚动时皮筋越拧越紧C.运动员用拉弯的弓把箭射出去D.人造地球卫星从远地点向近地点运动5.关于能源、材料、信息,下列说法错误的是A.太阳能、风能、核能都是可再生能源B.“空中课堂”利用了互联网进行远程教学C.LED灯的核心元件发光二极管是由半导材料制成的D.手机移动通信是利用电磁波来传递信息的,而倒车雷达是利用超声波工作的6.小明用两个完全相同的滑轮组成不同的滑轮组(如图所示),分别将同一物体匀速提高到相同高度,拉力分别是F1和F2,滑轮组的机械效率分别为η1、η2。下列关系正确的是(忽略绳重及摩擦)()A.F1>F2,η1=η2B.F1>F2,η1>η2C.F1<F2,η1=η2D.F1<F2,η1>η27.如图所示,C是水平地面,A、B是两个长方形物块,F是作用在物块B上沿水平方向的力,物体A和B以相同的速度做匀速直线运动.由此可知,关于A、B间摩擦力F1和B、C间摩擦力F2的分析中,正确的是()A.F1=0,F2=0B.F1=0,F2≠0C.F1≠0,F2=0D.F1≠0,F2≠08.一定质量的货物在吊车钢索的拉力作用下,竖直向上运动(不考虑空气的阻力和钢索重力),货物运动的路程(s)一时间(t)图象如图所示,根据图象,下列判断正确的是:()A.2s时钢索的拉力大小等于8s时钢索的拉力大小B.货物竖直向上运动时,4s时的速度小于10s时的速度C.0至6s内钢索拉力做的功小于6s至12s内钢索拉力做的功D.货物在0至12s内的竖直向上运动过程中,钢索拉力的功率保持不变9.关于核能,下列说法中错误的是A.核能属于不可再生能源B.目前人类获得核能有两条途径,即裂变和聚变C.核发电是利用核的聚变来实现的D.核电站使用过的核燃料称为核废料,核废料具有放射性10.用相同的滑轮和绳子分别组成如图所示的甲、乙两个滑轮组,绳子所能承受的最大拉力相同(F1=F2).不计绳重及摩擦,两装置匀速提升物体的重力最大时,则下列说法正确的是()A.提起最大重物的重力大小不相等,甲滑轮组的机械效率高B.提起最大重物的重力大小不相等,乙滑轮组的机械效率高C.提起最大重物的重力大小相等,滑轮组的机械效率相同D.提起最大重物的重力大小不相等,滑轮组的机械效率相同二、多选题(本大题共3小题,共12分)11.如图所示,工人用150N的拉力通过滑轮组吊起质量为20kg的箱子.若箱子被匀速竖直提升了2m,不计绳重和摩擦,取g=10N/kg,则A.箱子的重力势能增大B.动滑轮的重力为100NC.工人施加的拉力做的功为300JD.滑轮组的机械效率为86.7%12.如图所示,工人师傅搬运货物时,在地面和卡车的车厢间放一长木板搭成斜面,将货物沿斜面匀速拉上车厢。已知车厢高h,木板长L,货物质量为m,此斜面的机械效率为η,工人拉货物做功的功率为P,则下列说法正确的是:A.工人沿斜面所用的拉力为B.工人所做的额外功为C.将货物沿斜面匀速拉上车厢用...

1、当您付费下载文档后,您只拥有了使用权限,并不意味着购买了版权,文档只能用于自身使用,不得用于其他商业用途(如 [转卖]进行直接盈利或[编辑后售卖]进行间接盈利)。
2、本站所有内容均由合作方或网友上传,本站不对文档的完整性、权威性及其观点立场正确性做任何保证或承诺!文档内容仅供研究参考,付费前请自行鉴别。
3、如文档内容存在违规,或者侵犯商业秘密、侵犯著作权等,请点击“违规举报”。

碎片内容

安徽省庐阳区五校联考2024年中考联考物理试卷含解析.doc

确认删除?