电脑桌面
添加内谋知识网--内谋文库,文书,范文下载到电脑桌面
安装后可以在桌面快捷访问

安阳市重点中学2024年中考物理押题试卷含解析.doc

安阳市重点中学2024年中考物理押题试卷含解析.doc_第1页
1/20
安阳市重点中学2024年中考物理押题试卷含解析.doc_第2页
2/20
安阳市重点中学2024年中考物理押题试卷含解析.doc_第3页
3/20
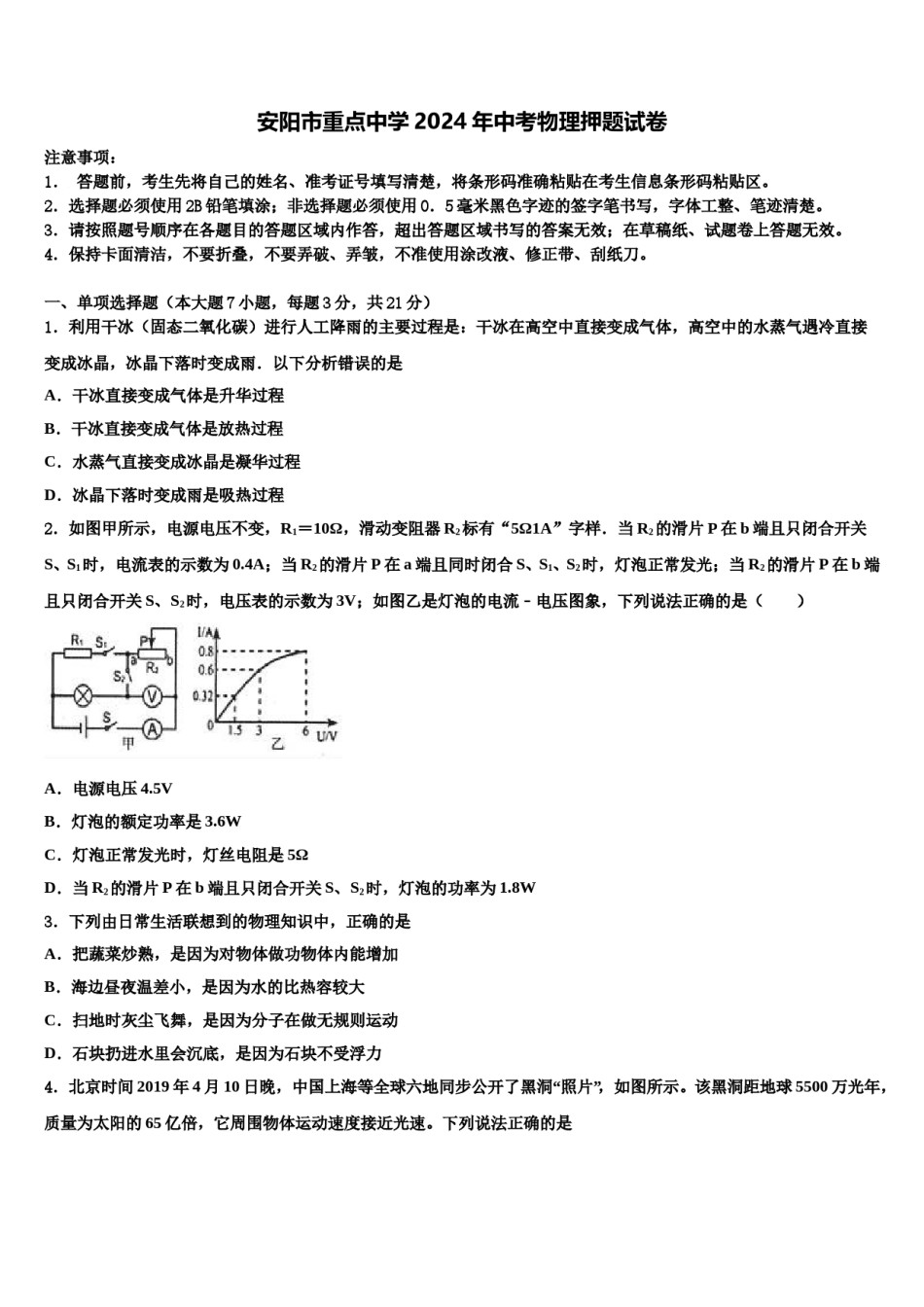
安阳市重点中学2024年中考物理押题试卷注意事项:1.答题前,考生先将自己的姓名、准考证号填写清楚,将条形码准确粘贴在考生信息条形码粘贴区。2.选择题必须使用2B铅笔填涂;非选择题必须使用0.5毫米黑色字迹的签字笔书写,字体工整、笔迹清楚。3.请按照题号顺序在各题目的答题区域内作答,超出答题区域书写的答案无效;在草稿纸、试题卷上答题无效。4.保持卡面清洁,不要折叠,不要弄破、弄皱,不准使用涂改液、修正带、刮纸刀。一、单项选择题(本大题7小题,每题3分,共21分)1.利用干冰(固态二氧化碳)进行人工降雨的主要过程是:干冰在高空中直接变成气体,高空中的水蒸气遇冷直接变成冰晶,冰晶下落时变成雨.以下分析错误的是A.干冰直接变成气体是升华过程B.干冰直接变成气体是放热过程C.水蒸气直接变成冰晶是凝华过程D.冰晶下落时变成雨是吸热过程2.如图甲所示,电源电压不变,R1=10Ω,滑动变阻器R2标有“5Ω1A”字样.当R2的滑片P在b端且只闭合开关S、S1时,电流表的示数为0.4A;当R2的滑片P在a端且同时闭合S、S1、S2时,灯泡正常发光;当R2的滑片P在b端且只闭合开关S、S2时,电压表的示数为3V;如图乙是灯泡的电流﹣电压图象,下列说法正确的是()A.电源电压4.5VB.灯泡的额定功率是3.6WC.灯泡正常发光时,灯丝电阻是5ΩD.当R2的滑片P在b端且只闭合开关S、S2时,灯泡的功率为1.8W3.下列由日常生活联想到的物理知识中,正确的是A.把蔬菜炒熟,是因为对物体做功物体内能增加B.海边昼夜温差小,是因为水的比热容较大C.扫地时灰尘飞舞,是因为分子在做无规则运动D.石块扔进水里会沉底,是因为石块不受浮力4.北京时间2019年4月10日晚,中国上海等全球六地同步公开了黑洞“照片”,如图所示。该黑洞距地球5500万光年,质量为太阳的65亿倍,它周围物体运动速度接近光速。下列说法正确的是A.科学家们通过天文望远镜拍摄的外星系图片是利用了光的反射B.人们能看到不发光的照片是由于光的折射C.用放大镜将图片放大来观察图片,利用了光的直线传播D.在阳光下观察这张照片,桌面上出现该照片的影子是由于光的直线传播5.下列有关热的说法中正确的是()A.任何温度计在读数时都不能离开被测物体B.用水作汽车冷却液,是因为水的比热容较大C.水往低处流,是因为分子在不停地运动D.晶体在熔化过程中温度不变,内能也不变6.如图所示,是一款会发光的轮滑鞋,轮周上固定有磁环,金属线圈和发光二极管组成闭合电路固定在轮轴上.穿轮滑鞋滑行时,磁环绕轮轴转动,使发光二极管发光.下列设备与这种鞋工作原理相同的是A.发电机B.电磁起重机C.电铃D.电风扇7.人在B处观察到一个彩色玻璃球沉在水池底A处,如图所示.B处用激光射到玻璃球上,则激光应对着A.正对A点B.A点的上方些C.A点的下方些D.A点的左侧二、填空题(本大题7小题,共21分)8.夏日炎炎,小华从开着空调的屋内刚走到室外时,眼镜的镜片变模糊是由于空气中的水蒸气________形成的;他买了冰棒含在嘴里过了一会儿感觉到凉快是由于冰棒________了(以上两空均填物态变化名称),这一过程需要_______(吸热/放热)所致.9.武汉东湖绿道是国内首条城区内级旅游景区绿道。(1)春天到了,绿道上花香四溢,能闻到花香说明分子在_____________。(2)在一段长的绿道上,某位游客前半程骑行的平均速度是,后半程骑行的平均速度是。这位游客通过这段绿道所用的时间是____________,全程的平均速度是_____________。10.学校运动会百米赛跑项目中,小亮起跑后末速度为,终点冲刺时速度达到,在冲刺阶段他超越了小杰同学,领先到达终点,最终以的成绩获得第一名并打破学校记录。在超越小杰的过程中,以小杰为参照物小亮是_____的,小亮比赛过程的平均速度为___。11.篮球运动员用力将篮球投出,表明力可以改变物体的_____;篮球在空中运动时惯性_____(选填“变大”、“不变”或“变小”);以地面为参照物,篮球是_____的(选填“运动”或“静止”)。12.如图所示的电路,电源电压保持不变.电键S1、S2处于断开状态,先闭合电键S1,小灯不发光.若灯L、电阻R中仅有一个出现故障,请根据相关信息写出...

1、当您付费下载文档后,您只拥有了使用权限,并不意味着购买了版权,文档只能用于自身使用,不得用于其他商业用途(如 [转卖]进行直接盈利或[编辑后售卖]进行间接盈利)。
2、本站所有内容均由合作方或网友上传,本站不对文档的完整性、权威性及其观点立场正确性做任何保证或承诺!文档内容仅供研究参考,付费前请自行鉴别。
3、如文档内容存在违规,或者侵犯商业秘密、侵犯著作权等,请点击“违规举报”。

碎片内容

安阳市重点中学2024年中考物理押题试卷含解析.doc

确认删除?