电脑桌面
添加内谋知识网--内谋文库,文书,范文下载到电脑桌面
安装后可以在桌面快捷访问

山东寿光文家中学2024年中考五模物理试题含解析.doc

山东寿光文家中学2024年中考五模物理试题含解析.doc_第1页
1/17
山东寿光文家中学2024年中考五模物理试题含解析.doc_第2页
2/17
山东寿光文家中学2024年中考五模物理试题含解析.doc_第3页
3/17
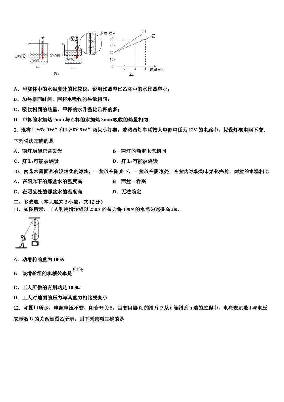
山东寿光文家中学2024年中考五模物理试题注意事项:1.答卷前,考生务必将自己的姓名、准考证号填写在答题卡上。2.回答选择题时,选出每小题答案后,用铅笔把答题卡上对应题目的答案标号涂黑,如需改动,用橡皮擦干净后,再选涂其它答案标号。回答非选择题时,将答案写在答题卡上,写在本试卷上无效。3.考试结束后,将本试卷和答题卡一并交回。一、单选题(本大题共10小题,共30分)1.某班同学在“探究凸透镜成像规律”的实验中,记录并绘制了像到凸透镜的距离v跟物体到凸透镜的距离u之间关系的图象,如图所示,下列判断正确的是A.该凸透镜的焦距是16cmB.当u=12cm时,在光屏上能得到一个缩小的像C.当u=20cm时成放大的像.投影仪就是根据这一原理制成的D.把物体从距凸透镜12cm处移动到24cm处的过程中,像逐渐变小2.2018年世界杯正在俄罗斯举行,如图所示,是正在加速下降的足球,在此过程中,对其机械能的变化情况,下列分析正确的是()A.动能增大,重力势能减小B.动能减小,重力势能增大C.动能增大,重力势能增大D.动能减小,重力势能减小3.现代社会,汽车已经成为常用的交通和运输工具,下列与汽车有关的说法中错误的是A.汽车的观后镜为凸面镜,是为了扩大驾驶员的视野范围B.载重汽车的车轮多而且宽,是为了增大汽车对路面的压强C.汽车轮胎上的花纹是为了增大摩擦D.驾驶员开车时要系好安全带,是为了防止惯性带来的危害4.将规格为“2.5V0.3A”的小灯泡L1和规格为“3.8V0.3A”的小灯泡L2串联,接在3V的电源上,下列判断正确的是B.两只灯泡实际功率相等A.L1的电阻大于L2的电阻C.两只灯泡都正常发光D.L1的亮度比L2的亮度更小5.在公共场所“轻声”说话是文明的表现,而在课堂上“大声”回答问题才能让老师听清楚.这里的“轻声”和“大声”是指声音的A.响度B.音调C.音色D.声速6.如图所示,闭合开关S时,小电灯L1、L2都不亮、用一段导线的两端接触a、b两点时,两灯都不亮;接触b、c两点,两灯也不亮;接触c、d两点,两灯都亮.则该电路故障是A.开关S断路B.灯断路C.灯断路D.灯短路7.下图所示,在家庭电路中,电路的连接和操作正确的是A.B.C.D.8.图甲所示,规格相同的容器装了相同质量的纯净水.用不同加热器加热、忽略散热,得到图乙所示的水温与加热时间的图线,则A.甲烧杯中的水温度升的比较快,说明比热容比乙杯中的水比热容小;B.加热相同时间,两杯水吸收的热量相同;C.吸收相同的热量,甲杯的水升温比乙杯的多;D.甲杯的水加热2min与乙杯的水加热3min吸收的热量相同;9.现有L1“6V3W”和L2“6V9W”两只小灯泡,若将两灯串联接人电源电压为12V的电路中,假设灯泡电阻不变.下列说法正确的是B.两灯的额定电流相同A.两灯均能正常发光C.灯L1可能被烧毁D.灯L2可能被烧毁10.两盆水里面都有没熔化的冰块,一盆放在阳光下,一盆放在阴凉处,在盆内冰块均未熔化完前,两盆的水温相比A.在阳光下的那盆水的温度高B.两盆一样高C.在阴凉处的那盆水的温度高D.无法确定二、多选题(本大题共3小题,共12分)11.如图所示,工人利用滑轮组以250N的拉力将400N的水泥匀速提高2m,A.动滑轮的重为100NB.该滑轮组的机械效率是C.工人所做的有用功是1000JD.工人对地面的压力与其重力相比要变小12.如图甲所示,电源电压不变,闭合开关S,当变阻器R2的滑片P从b端滑到a端的过程中,电流表示数I与电压表示数U的关系如图乙所示,则下列选项正确的是A.R1的阻值为0.1ΩB.变阻器R2的最大阻值为20ΩC.电流表示数为0.2A时,在1min内R2产生的热量为12JD.电压表示数为1.5V时,R1与R2消耗功率之比为2:113.有关压强知识的应用,下列说法正确的是A.人用吸管吸饮料时利用了大气压B.载重汽车装有许多车轮是为了减小车对路面的压强C.水坝的下部比上部建造得宽,是由于水对坝的压强随深度的增加而增大D.飞机的机翼能获得向上的升力,是应用了流速越大流体的压强越大的原理三、填空题(本大题共5小题,共10分)14.如图所示,R0是一个光敏电阻,光敏电阻的阻值随光照强度的增加而减小,R是电阻箱(已调至合适阻值),它们和继电器组成自动控制电路来控制路...

1、当您付费下载文档后,您只拥有了使用权限,并不意味着购买了版权,文档只能用于自身使用,不得用于其他商业用途(如 [转卖]进行直接盈利或[编辑后售卖]进行间接盈利)。
2、本站所有内容均由合作方或网友上传,本站不对文档的完整性、权威性及其观点立场正确性做任何保证或承诺!文档内容仅供研究参考,付费前请自行鉴别。
3、如文档内容存在违规,或者侵犯商业秘密、侵犯著作权等,请点击“违规举报”。

碎片内容

山东寿光文家中学2024年中考五模物理试题含解析.doc

确认删除?