电脑桌面
添加内谋知识网--内谋文库,文书,范文下载到电脑桌面
安装后可以在桌面快捷访问

山东省东明县重点达标名校2024届中考物理最后冲刺浓缩精华卷含解析.doc

山东省东明县重点达标名校2024届中考物理最后冲刺浓缩精华卷含解析.doc_第1页
1/12
山东省东明县重点达标名校2024届中考物理最后冲刺浓缩精华卷含解析.doc_第2页
2/12
山东省东明县重点达标名校2024届中考物理最后冲刺浓缩精华卷含解析.doc_第3页
3/12
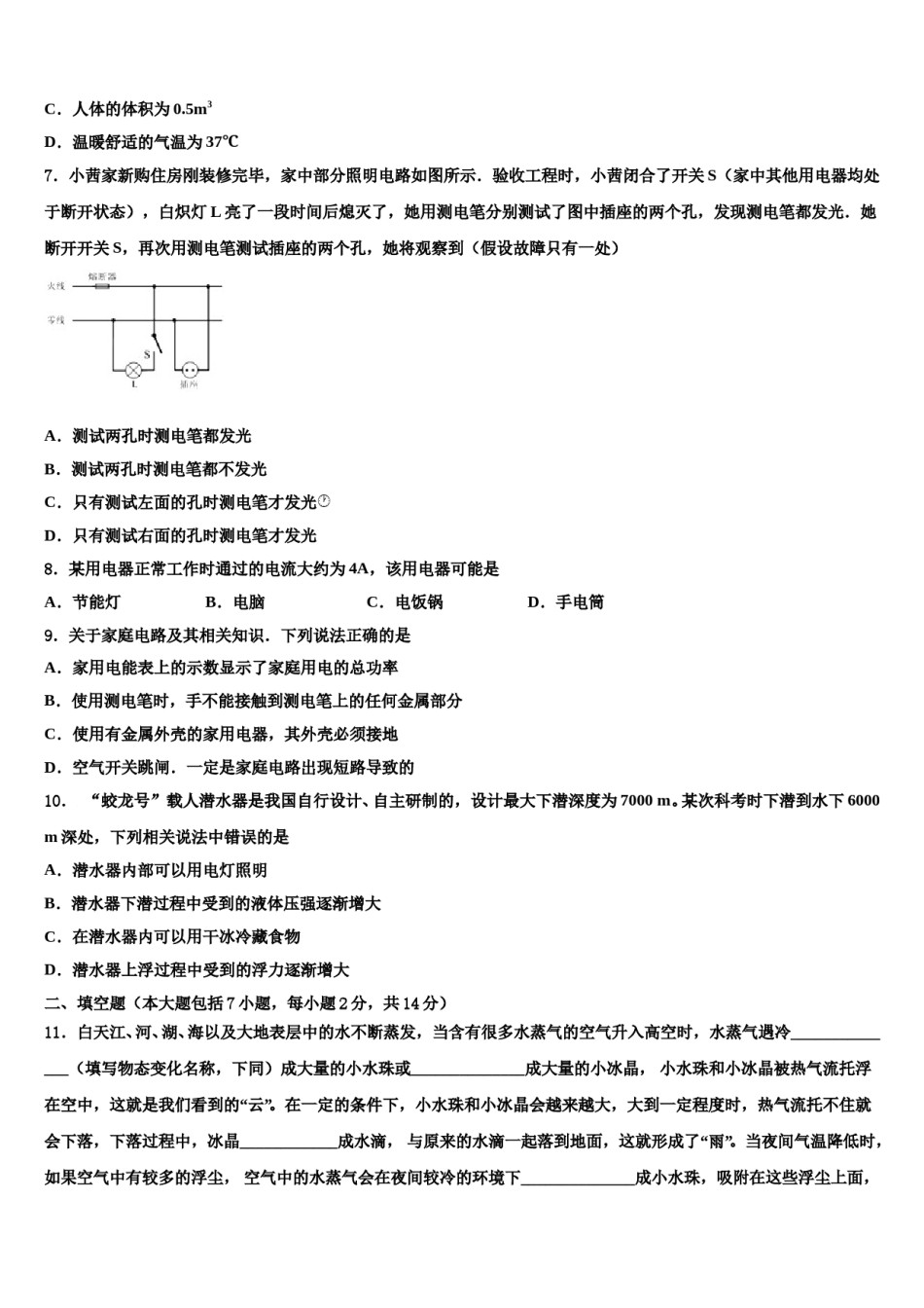
山东省东明县重点达标名校2024届中考物理最后冲刺浓缩精华卷考生须知:1.全卷分选择题和非选择题两部分,全部在答题纸上作答。选择题必须用2B铅笔填涂;非选择题的答案必须用黑色字迹的钢笔或答字笔写在“答题纸”相应位置上。2.请用黑色字迹的钢笔或答字笔在“答题纸”上先填写姓名和准考证号。3.保持卡面清洁,不要折叠,不要弄破、弄皱,在草稿纸、试题卷上答题无效。一、本大题包括10小题,每小题3分,共30分.在每小题给出的四个选项中,只有一项符合题目要求.1.关于温度、内能和热量,下列说法正确的是()A.物体的内能增大,一定是吸收了热量B.物体吸收热量,温度就一定升高C.物体的温度升高,内能就会增大D.物体的内能增大,温度就会升高2.下列数据,最接近实际情况的是()A.乒乓球台的高度约为80cmB.人步行的速度约为10m/sC.现在教室内的温度约为60℃D.一个苹果的质量约为5kg3.对热学概念的理解,下列说法正确的是()A.水的比热容是4.2×103J/(kg·℃),表示1kg的水温度升高(降低)1℃吸收(放出)4.2×103J的热量B.热量是指物体具有能量的多少C.温度高的物体具有的内能一定多D.热值大的燃料完全燃烧放出的热量一定多4.对物理量的估测,是一种良好的学习习惯,也是学好物理的基本功之一.下面是车明同学对生活中相关物理量的估测,最接近实际情况的是A.一袋普通方便面的质量约500gB.中学生正常体温约35℃C.教室内一盘日光灯的功率约200WD.中学生课桌高约80cm5.下列现象中,能用惯性知识解释的是()A.正在行驶的汽车遇到突然刹车时,乘客身子会向前倾倒B.在火车站站台上,人必须站在离站台边缘1m左右的安全线以外候车C.在高原地区,用普通锅不容易将米饭煮熟D.手用力拍桌子,手也会感到疼6.针对生活中的一些物理量的估测,下列合理的是()A.课桌的高度为1.6mB.中学生百米跑平均速度为7.1m/sC.人体的体积为0.5m3D.温暖舒适的气温为37℃7.小茜家新购住房刚装修完毕,家中部分照明电路如图所示.验收工程时,小茜闭合了开关S(家中其他用电器均处于断开状态),白炽灯L亮了一段时间后熄灭了,她用测电笔分别测试了图中插座的两个孔,发现测电笔都发光.她断开开关S,再次用测电笔测试插座的两个孔,她将观察到(假设故障只有一处)A.测试两孔时测电笔都发光B.测试两孔时测电笔都不发光C.只有测试左面的孔时测电笔才发光D.只有测试右面的孔时测电笔才发光8.某用电器正常工作时通过的电流大约为4A,该用电器可能是A.节能灯B.电脑C.电饭锅D.手电筒9.关于家庭电路及其相关知识.下列说法正确的是A.家用电能表上的示数显示了家庭用电的总功率B.使用测电笔时,手不能接触到测电笔上的任何金属部分C.使用有金属外壳的家用电器,其外壳必须接地D.空气开关跳闸.一定是家庭电路出现短路导致的10.“蛟龙号”载人潜水器是我国自行设计、自主研制的,设计最大下潜深度为7000m。某次科考时下潜到水下6000m深处,下列相关说法中错误的是A.潜水器内部可以用电灯照明B.潜水器下潜过程中受到的液体压强逐渐增大C.在潜水器内可以用干冰冷藏食物D.潜水器上浮过程中受到的浮力逐渐增大二、填空题(本大题包括7小题,每小题2分,共14分)11.白天江、河、湖、海以及大地表层中的水不断蒸发,当含有很多水蒸气的空气升入高空时,水蒸气遇冷______________(填写物态变化名称,下同)成大量的小水珠或______________成大量的小冰晶,小水珠和小冰晶被热气流托浮在空中,这就是我们看到的“云”。在一定的条件下,小水珠和小冰晶会越来越大,大到一定程度时,热气流托不住就会下落,下落过程中,冰晶____________成水滴,与原来的水滴一起落到地面,这就形成了“雨”。当夜间气温降低时,如果空气中有较多的浮尘,空气中的水蒸气会在夜间较冷的环境下______________成小水珠,吸附在这些浮尘上面,就形成了“雾”。12.“小荷才露尖尖角,早有蜻蜓立上头”,现有一蜻蜓立于距水面0.6m处的荷尖上,池中水深2m,则蜻蜓在水中的像距水面___________m;当蜻蜓飞离荷尖靠近水面时,在水中的像将___________(选填“变小”“变大”或“不变”;荷叶...

1、当您付费下载文档后,您只拥有了使用权限,并不意味着购买了版权,文档只能用于自身使用,不得用于其他商业用途(如 [转卖]进行直接盈利或[编辑后售卖]进行间接盈利)。
2、本站所有内容均由合作方或网友上传,本站不对文档的完整性、权威性及其观点立场正确性做任何保证或承诺!文档内容仅供研究参考,付费前请自行鉴别。
3、如文档内容存在违规,或者侵犯商业秘密、侵犯著作权等,请点击“违规举报”。

碎片内容

山东省东明县重点达标名校2024届中考物理最后冲刺浓缩精华卷含解析.doc

确认删除?