电脑桌面
添加内谋知识网--内谋文库,文书,范文下载到电脑桌面
安装后可以在桌面快捷访问

山东省临朐县重点名校2024年中考一模物理试题含解析.doc

山东省临朐县重点名校2024年中考一模物理试题含解析.doc_第1页
1/19
山东省临朐县重点名校2024年中考一模物理试题含解析.doc_第2页
2/19
山东省临朐县重点名校2024年中考一模物理试题含解析.doc_第3页
3/19
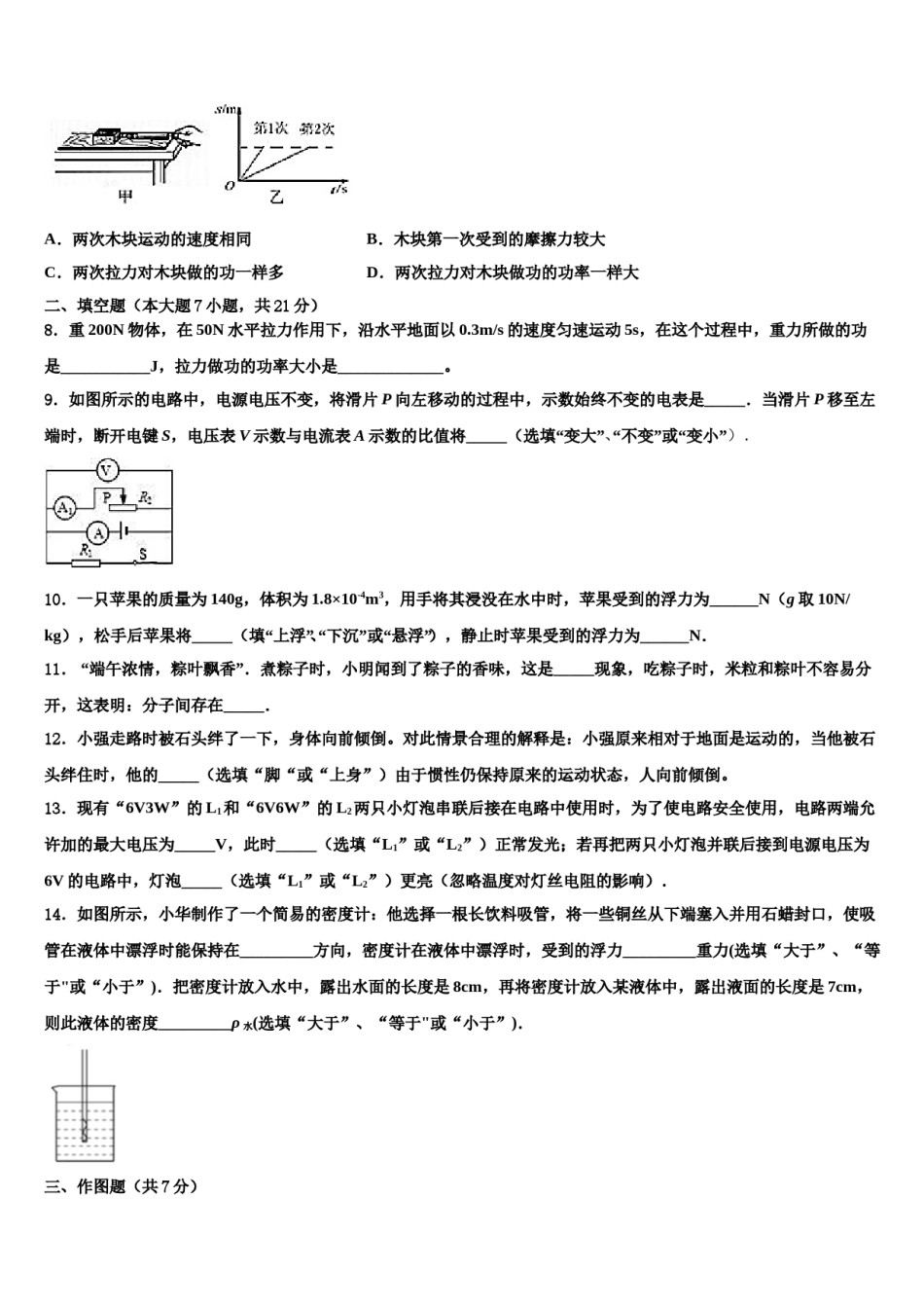
山东省临朐县重点名校2024年中考一模物理试题注意事项:1.答题前,考生先将自己的姓名、准考证号码填写清楚,将条形码准确粘贴在条形码区域内。2.答题时请按要求用笔。3.请按照题号顺序在答题卡各题目的答题区域内作答,超出答题区域书写的答案无效;在草稿纸、试卷上答题无效。4.作图可先使用铅笔画出,确定后必须用黑色字迹的签字笔描黑。5.保持卡面清洁,不要折暴、不要弄破、弄皱,不准使用涂改液、修正带、刮纸刀。一、单项选择题(本大题7小题,每题3分,共21分)1.在如图所示的电路中,电源电压保持不变,电键S1、S2均闭合.当电键S2由闭合到断开时,电路中A.电压表V的示数变小B.电流表A1的示数变大C.电压表V示数与电流表A示数的比值变大D.电压表V示数与电流表A示数的乘积变大2.小明在动物世界节目中,知道大象可以发出次声波,通知远方的同伴,隔天他到动物园却听到大象响亮的叫声.关于大象发出的次声波与小明在动物园听见的大象叫声进行比较,下列叙述正确的是A.前者不是由物体振动产生的B.前者的传播不需要介质C.前者的频率比后者低D.前者在空气中的传播速度比后者快3.下列现象中,由于光的反射形成的是A.筷子在水中“折断”B.看到物理书C.透过放大镜看指纹D.看到水中的鱼4.如图四个装置可以用来研究有关物理现象或说明有关原理,下列表述正确的是()A.图①研究电磁感应现象B.图②研究电磁铁磁性强弱与线圈匝数的关系C.图③说明电动机原理D.图④说明发电机原理5.小华在研究凸透镜成像规律时,将平行光正对凸透镜照射,另一侧的光屏移动到距凸透镜10厘米处时,得到一个最小最亮的光斑。接着把光源换成蜡烛,调整好相关器材的高度,将凸透镜固定在光具座中央50厘米刻度线处,移动蜡烛到光具座的左端并点燃,再移动光屏至如图所示位置时,在光屏中央得到一个清晰的像。保持凸透镜位置不变,通过移动蜡烛及光屏的位置,下列成像情况符合实际的是()A.若蜡烛放置在10厘米刻度线处,移动光屏,在光屏上都不能呈清晰的像B.若蜡烛放置在30厘米刻度线处,移动光屏,可在光屏上呈清晰缩小的像C.若蜡烛放置在35厘米刻度线处,移动光屏,可在光屏上呈清晰放大的像D.若蜡烛放置在45厘米刻度线处,移动光屏,可在光屏上呈清晰放大的像6.甲、乙两物体同时同地向东运动,运动的s-t图像如图所示,下列说法正确的是A.0~t1时间内以甲为参照物,乙是向东运动B.t1~t3时间内甲为匀速直线运动,t2时刻甲、乙两物体相遇C.0~t4时间内甲的平均速度比乙的平均速度大D.t2~t4时间内甲的速度小于乙的速度7.如图中甲图所示,小明用弹簧测力计拉木块,使它先后两次沿水平木板匀速滑动相同的距离,乙图是他两次拉动同一木块得到的距离随时间变化的图像。下列说法正确的是A.两次木块运动的速度相同B.木块第一次受到的摩擦力较大C.两次拉力对木块做的功一样多D.两次拉力对木块做功的功率一样大二、填空题(本大题7小题,共21分)8.重200N物体,在50N水平拉力作用下,沿水平地面以0.3m/s的速度匀速运动5s,在这个过程中,重力所做的功是___________J,拉力做功的功率大小是_____________。9.如图所示的电路中,电源电压不变,将滑片P向左移动的过程中,示数始终不变的电表是_____.当滑片P移至左端时,断开电键S,电压表V示数与电流表A示数的比值将_____(选填“变大”、“不变”或“变小”).10.一只苹果的质量为140g,体积为1.8×10-4m3,用手将其浸没在水中时,苹果受到的浮力为______N(g取10N/kg),松手后苹果将_____(填“上浮”、“下沉”或“悬浮”),静止时苹果受到的浮力为______N.11.“端午浓情,粽叶飘香”.煮粽子时,小明闻到了粽子的香味,这是_____现象,吃粽子时,米粒和粽叶不容易分开,这表明:分子间存在_____.12.小强走路时被石头绊了一下,身体向前倾倒。对此情景合理的解释是:小强原来相对于地面是运动的,当他被石头绊住时,他的_____(选填“脚“或“上身”)由于惯性仍保持原来的运动状态,人向前倾倒。13.现有“6V3W”的L1和“6V6W”的L2两只小灯泡串联后接在电路中使用时,为了使电路安全使用,电路两端允许加的最大电...

1、当您付费下载文档后,您只拥有了使用权限,并不意味着购买了版权,文档只能用于自身使用,不得用于其他商业用途(如 [转卖]进行直接盈利或[编辑后售卖]进行间接盈利)。
2、本站所有内容均由合作方或网友上传,本站不对文档的完整性、权威性及其观点立场正确性做任何保证或承诺!文档内容仅供研究参考,付费前请自行鉴别。
3、如文档内容存在违规,或者侵犯商业秘密、侵犯著作权等,请点击“违规举报”。

碎片内容

山东省临朐县重点名校2024年中考一模物理试题含解析.doc

确认删除?