电脑桌面
添加内谋知识网--内谋文库,文书,范文下载到电脑桌面
安装后可以在桌面快捷访问

山东省安丘市景芝中学2024年中考物理全真模拟试卷含解析.doc

山东省安丘市景芝中学2024年中考物理全真模拟试卷含解析.doc_第1页
1/18
山东省安丘市景芝中学2024年中考物理全真模拟试卷含解析.doc_第2页
2/18
山东省安丘市景芝中学2024年中考物理全真模拟试卷含解析.doc_第3页
3/18
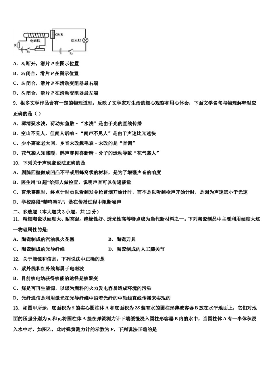
山东省安丘市景芝中学2024年中考物理全真模拟试卷注意事项:1.答卷前,考生务必将自己的姓名、准考证号、考场号和座位号填写在试题卷和答题卡上。用2B铅笔将试卷类型(B)填涂在答题卡相应位置上。将条形码粘贴在答题卡右上角"条形码粘贴处"。2.作答选择题时,选出每小题答案后,用2B铅笔把答题卡上对应题目选项的答案信息点涂黑;如需改动,用橡皮擦干净后,再选涂其他答案。答案不能答在试题卷上。3.非选择题必须用黑色字迹的钢笔或签字笔作答,答案必须写在答题卡各题目指定区域内相应位置上;如需改动,先划掉原来的答案,然后再写上新答案;不准使用铅笔和涂改液。不按以上要求作答无效。4.考生必须保证答题卡的整洁。考试结束后,请将本试卷和答题卡一并交回。一、单选题(本大题共10小题,共30分)1.下列说法中正确的是()A.物体吸热后温度就一定升高B.内燃机的压缩冲程是机械能转化为内能C.只有通过热传递才能改变物体的内能D.扩散现象只能发生在气体和液体中2.合肥市区2019年实验考试“探究串联电路的电压关系”,某同学按如图a所示连接电路。闭合开关后,用电压表分别测量Uab、Ubc、Uac三处电压,关于在实验过程中出现的情况,下列说法正确的是A.实验操作、读数正确,三次测量结果可能会出现B.测出间电压后,保持b不动,将a改接到c,可以测出C.连接好电路,闭合开关后电压表示数如图b所示的情况,必须将电压表校零D.实验时电压表示数,且示数不为0,一定是a、b之间发生了断路3.小明看到如图所示斜插入水中的筷子向上折,如图所示的四幅光路图中,能正确说明产生这一现象的原因的是()A.B.C.D.4.仲春的江南偶尔也会下雪,原因是由于暖湿气流上升,遇到云中的小冰晶,水蒸气在小冰晶表面直接变成固态,使小冰晶越来越大,如果地面温度低于或接近0℃,下落时就会形成降雪.水蒸气在小冰晶表面发生的物态变化是A.液化B.凝固C.凝华D.先液化再凝固5.下列数据最接近实际的是A.青少年正常呼吸一次用时约10sB.人体正常体温约36.5℃C.普通教室的门高约为5mD.一瓶550mL的矿泉水质量约为1000g6.下列与声现象有关的说法中,正确的是()A.“闻其声,知其人”是根据声音的音调来判断的B.长笛演奏者吹奏时抬起不同的手指,就会改变振动的空气柱长度从而改变长笛的音色C.用大小不同的力拨动同一根琴弦,主要是改变声音的响度D.摩托车发动机的排气管上附加消声器是在传播过程中减弱噪声7.小明请同学们为他设计了一个提醒锁自行车的电路,要求:当车的支架支起(开关S1闭合)时,蜂鸣器响,提醒锁车;当车上锁(开关S2断开)后,蜂鸣器停止发声.如图所示的电路符合要求的是A.B.C.D.8.如图所示,GMR是一个巨磁电阻,其特性是电阻在磁场中会急剧减小,且磁场越强电阻越小,闭合开关S2后,下列四种情况相比较,指示灯最亮的是()A.S1断开,滑片P在图示位置B.S1闭合,滑片P在图示位置C.S1闭合,滑片P在滑动变阻器最右端D.S1闭合,滑片P在滑动变阻器最左端9.很多文学作品含有一定的物理道理,反映了文学家对生活的细心观察和用心体会,下面文学名句与物理解释对应正确的是()A.潭清疑水浅,荷动知鱼散﹣“水浅”是由于光的直线传播B.空山不见人,但闻人语响﹣“闻声不见人”是由于声速比光速快C.少小离家老大回,乡音未改鬓毛衰﹣未改的是“音调”D.花气袭人知骤暖,鹊声穿树喜新晴﹣分子的运动导致“花气袭人”10.下列关于声现象说法正确的是A.剧院四壁做成凹凸不平或用蜂窝状的材料,是为了增强声音的响度B.医生用“B超”给病人做检查,说明声音可以传递能量C.百米赛跑时,终点计时员以看到发令枪冒烟开始计时,而不是以听到枪声开始计时,是因为声速远小于光速D.学校路段“禁鸣喇叭”,是在传播过程中阻断噪声二、多选题(本大题共3小题,共12分)11.精细陶瓷以硬度大、耐高温、绝缘性好、透光性高等特点成为当代新材料之一。下列陶瓷制品中主要利用硬度大这一物理属性的是:B.陶瓷刀具A.陶瓷制成的汽油机火花塞C.陶瓷制成的光导纤维D.陶瓷制成的人工膝关节12.关于能源和信息,下列说法中正确的是A.紫外线和红外线都属于电...

1、当您付费下载文档后,您只拥有了使用权限,并不意味着购买了版权,文档只能用于自身使用,不得用于其他商业用途(如 [转卖]进行直接盈利或[编辑后售卖]进行间接盈利)。
2、本站所有内容均由合作方或网友上传,本站不对文档的完整性、权威性及其观点立场正确性做任何保证或承诺!文档内容仅供研究参考,付费前请自行鉴别。
3、如文档内容存在违规,或者侵犯商业秘密、侵犯著作权等,请点击“违规举报”。

碎片内容

山东省安丘市景芝中学2024年中考物理全真模拟试卷含解析.doc

确认删除?