电脑桌面
添加内谋知识网--内谋文库,文书,范文下载到电脑桌面
安装后可以在桌面快捷访问

山东省新泰市石莱镇初级中学2024届中考物理模试卷含解析.doc

山东省新泰市石莱镇初级中学2024届中考物理模试卷含解析.doc_第1页
1/18
山东省新泰市石莱镇初级中学2024届中考物理模试卷含解析.doc_第2页
2/18
山东省新泰市石莱镇初级中学2024届中考物理模试卷含解析.doc_第3页
3/18
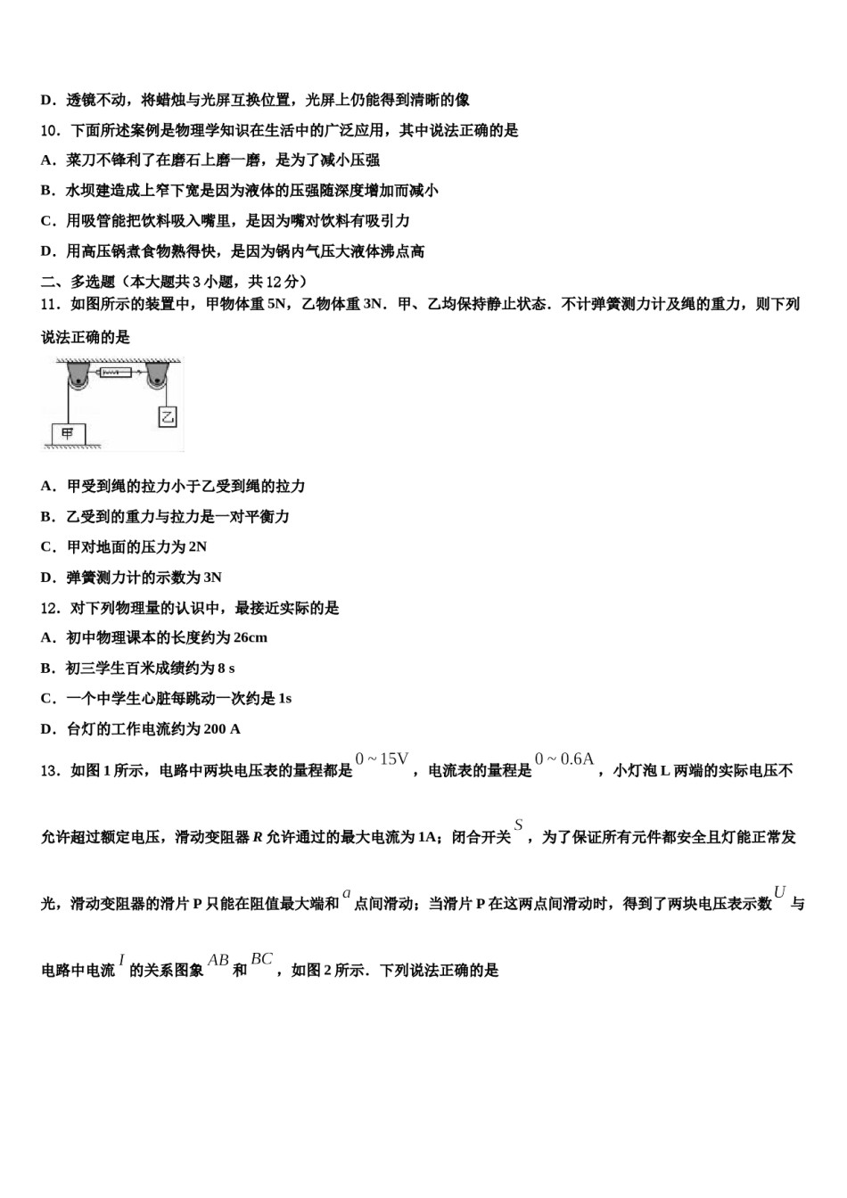
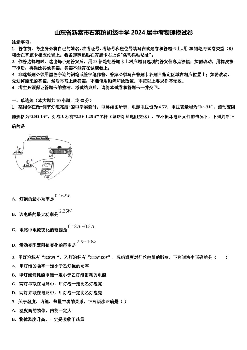
山东省新泰市石莱镇初级中学2024届中考物理模试卷注意事项:1.答卷前,考生务必将自己的姓名、准考证号、考场号和座位号填写在试题卷和答题卡上。用2B铅笔将试卷类型(B)填涂在答题卡相应位置上。将条形码粘贴在答题卡右上角"条形码粘贴处"。2.作答选择题时,选出每小题答案后,用2B铅笔把答题卡上对应题目选项的答案信息点涂黑;如需改动,用橡皮擦干净后,再选涂其他答案。答案不能答在试题卷上。3.非选择题必须用黑色字迹的钢笔或签字笔作答,答案必须写在答题卡各题目指定区域内相应位置上;如需改动,先划掉原来的答案,然后再写上新答案;不准使用铅笔和涂改液。不按以上要求作答无效。4.考生必须保证答题卡的整洁。考试结束后,请将本试卷和答题卡一并交回。一、单选题(本大题共10小题,共30分)1.某同学在做“调节灯泡亮度”的电学实验时,电路如图所示,电源电压恒为4.5V,电压表量程为“0~3V”,滑动变阻器规格为“20Ω1A”,灯泡L标有“2.5V1.25W”字样(忽略灯丝电阻变化),在不损坏电路元件的情况下,下列判断正确的是A.灯泡的最小功率是B.该电路的最大功率是C.电路中电流变化的范围是D.滑动变阻器阻值变化的范围是2.甲灯泡标有“22V2W“,乙灯泡标有“220V100W”,忽略温度对灯丝电阻的影响,下列说法中正确的是()A.甲灯泡的功率一定小于乙灯泡的功率B.甲灯泡消耗的电能一定小于乙灯泡消耗的电能C.两灯串联在电路中,甲灯泡一定比乙灯泡亮D.两灯并联在电路中,甲灯泡一定比乙灯泡亮3.关于温度、内能、热量三者的关系,下列说法正确是()A.温度高的物体,内能一定大B.物体温度升高,一定是吸收了热量C.物体吸收了热量,温度一定升高D.物体温度升高,内能一定增大4.离凸透镜30厘米的光屏上得到一个清晰的烛焰像。则该凸透镜的焦距可能为A.20厘米B.30厘米C.40厘米D.50厘米5.下列数据最接近实际的是A.青少年正常呼吸一次用时约10sB.人体正常体温约36.5℃C.普通教室的门高约为5mD.一瓶550mL的矿泉水质量约为1000g6.在粗糙程度相同的水平面上,手推木块向右压缩轻质弹簧至图甲所示位置;松手后,木块最终静止在图乙所示位置.下列说法正确的是A.弹簧被压缩过程中,长度变短,弹簧的弹性势能减小B.木块被弹簧弹离的瞬间,如果它受到的力全部消失,木块将静止C.木块从被弹簧弹离至最终静止的过程中,速度减小,摩擦力不变D.图乙中,木块受到的重力和木块对水平面的压力是一对平衡力7.下列用电器中,利用电流热效应工作的是()A.电饼铛B.电风扇C.电视机D.洗衣机8.关于声现象,下列说法正确的是A.声音的传播速度是340m/sB.物体振动越快,发出的声音响度越大C.用“B超”查看胎儿的发育情况,利用了声波可以传递能量D.高架道路两旁建隔音墙是在传播过程中减弱噪声9.在“探究凸透镜成像规律”的实验中,当点燃的蜡烛、凸透镜及光屏处于如图所示的位置时,在光屏上得到烛焰清晰的像。下列说法中正确的是()A.光屏上成倒立、缩小的实像B.图中成像特点与照相机的成像特点相同C.透镜不动,蜡烛向左移动,光屏向右移动,可再次得到清晰的像D.透镜不动,将蜡烛与光屏互换位置,光屏上仍能得到清晰的像10.下面所述案例是物理学知识在生活中的广泛应用,其中说法正确的是A.菜刀不锋利了在磨石上磨一磨,是为了减小压强B.水坝建造成上窄下宽是因为液体的压强随深度增加而减小C.用吸管能把饮料吸入嘴里,是因为嘴对饮料有吸引力D.用高压锅煮食物熟得快,是因为锅内气压大液体沸点高二、多选题(本大题共3小题,共12分)11.如图所示的装置中,甲物体重5N,乙物体重3N.甲、乙均保持静止状态.不计弹簧测力计及绳的重力,则下列说法正确的是A.甲受到绳的拉力小于乙受到绳的拉力,电流表的量程是,小灯泡L两端的实际电压不B.乙受到的重力与拉力是一对平衡力C.甲对地面的压力为2ND.弹簧测力计的示数为3N12.对下列物理量的认识中,最接近实际的是A.初中物理课本的长度约为26cmB.初三学生百米成绩约为8sC.一个中学生心脏每跳动一次约是1sD.台灯的工作电流约为200A13.如图1所示,电路中两块电压表的量程都是允许超过额...

1、当您付费下载文档后,您只拥有了使用权限,并不意味着购买了版权,文档只能用于自身使用,不得用于其他商业用途(如 [转卖]进行直接盈利或[编辑后售卖]进行间接盈利)。
2、本站所有内容均由合作方或网友上传,本站不对文档的完整性、权威性及其观点立场正确性做任何保证或承诺!文档内容仅供研究参考,付费前请自行鉴别。
3、如文档内容存在违规,或者侵犯商业秘密、侵犯著作权等,请点击“违规举报”。

碎片内容

山东省新泰市石莱镇初级中学2024届中考物理模试卷含解析.doc

确认删除?